摘要:“十四五”时期中国粮食产量稳中有升且结构不断优化,但持续向好发展的基础仍不牢固,增产潜力有限且面临资源、动员、行政、贸易以及地缘政治等多重压力。考虑到中国“三量齐增”“三本齐升”的现实情境与风险交织的国际环境,中国粮食安全体系应具备多维性、韧性及可持续性等特征,粮食安全战略应从产量最大化向风险最小化和安全最大化转型。具体而言,中国应以产品安全为主线、以资源安全为红线、以社会安全为底线,着力实施稳量与提质并重、保护与增效协同、兜底与调控结合的粮食安全策略,推动构建中国粮食安全治理体系。
摘要:在数字经济蓬勃发展的背景下,数据已成为关键生产要素,建立健全数据要素市场对于推动经济高质量发展具有重要的理论价值和现实意义。我国数据要素市场快速发展,数据交易场所建设不断推进,要素市场规模稳步扩大,法律制度日益健全。然而,数据要素的价值潜力尚未充分释放,当前数据要素市场建设过程中仍面临诸多挑战,制度层面交易规则和监管机制亟须完善,市场层面运行效率有待提升,支撑层面基础设施和技术保障存在短板。破解数据要素市场化困境,亟须多维度协同推进、精准施策,推动市场实现规范、有序、可持续发展。在制度保障方面,应完善规则体系,筑牢治理根基;在市场运行方面,应健全运行机制,提升配置效率;在技术赋能方面,应强化科技支撑,释放数据潜能。
摘要:在推进国家治理现代化进程中,亟须优化金融监管架构,强化金融对实体经济的支撑功能,切实防范系统性金融风险。“十四五”时期,我国金融监管体系在宏观审慎管理机制完善、重大金融风险防控、服务实体经济效能提升等方面取得显著进展。“十五五”时期,金融监管体制改革要坚持“党中央对金融工作的集中统一领导”和“金融为民”两大核心原则,妥善处理发展与安全、开放与自主之间的辩证统一关系,以化解日趋复杂的国际国内金融风险挑战。“十五五"时期的金融监管体制改革,要确立“党建引领、人民为本、开放有序、安全可控”的原则,并以监管体系现代化、监管规则精细化、监管科技智能化、监管行为规范化、跨境监管协同化为五大关键抓手,稳步推进阶段性方案,构建与中国式现代化相适应的金融监管新范式。
摘要:基层强则国家强,基层安则天下安,必须抓好基层治理现代化这项基础性工作。“十四五”时期,我国以党建为引领,不断提升基层治理实效。通过基层治理法治化、基层政权治理能力建设、深化“三治融合”创新智慧治理机制等举措,党建引领基层治理成效全面深化,共建共治共享的社会治理体系更加健全,各领域实现协同发展,民生保障更加有力,但仍存在治理碎片化、数字化应用不足、法治资源供需匹配度不高等问题。“十五五"时期,基层治理需强化顶层设计和组织队伍建设等方面的“长板”,进一步补足“短板”,推进社会主义民主法治建设,推动基层治理精细化、智能化,优化公共服务供给、激发多元共治活力,将增进人民福祉作为出发点和落脚点,持续提升基层治理现代化水平。
摘要:在人文经济学视角下关注区域协调发展是非常有必要的。这是区域协调发展到了新阶段的体现,是对我国社会主要矛盾发生转变、经济进入高质量发展阶段所作出的现实回应,是加快构建中国哲学社会科学自主知识体系的必然要求。人文经济学视角下区域协调发展新格局的“新”体现在五个方面:一是区域发展理念上的革新:从“经济效率优先"到人文经济生态和谐;二是区域动力机制上的创新:人文资源转化为生产要素并影响科技创新;三是区域产业格局上的重塑:赋能特色产业和区域产业协同;四是区域空间格局上的重构:打破“中心—边缘"传统结构与重塑城乡空间形态;五是区际要素流动上的革命:从经济理性到文化认同的双重驱动。未来需要从加强文化资源的保护传承和创新、做大做强文化产业、形成有利于创新的人文环境、促进经济文化化与文化经济化、以人文经济赋能区域协同、完善文化普惠治理体系等方面入手,着力构建以人文经济为导向的区域协调发展新格局。
摘要:以新质生产力助推银发经济发展是适应老龄化社会的内在要求,是推动经济高质量发展、增进民生福祉的重要举措。基于TOE框架,从技术、组织、环境三个维度出发,剖析新质生产力在推动银发经济高质量发展中的作用。其中,技术创新是基础,组织变革是关键,环境优化是保障。然而,我国在以新质生产力推动银发经济高质量发展过程中仍面临“数字堕距”主体错配和生态缺位等困境。为此,应通过技术引领弥合数字鸿沟,通过组织再造促进协同治理,通过制度创新打造良好生态,更好发挥新质生产力推动银发经济高质量发展的作用。
摘要:提升产业链供应链韧性是保障经济平稳高质量运行的重要举措,也是促进我国经济循环畅通、实现高水平科技自立自强、构建现代化产业体系的重要锚点。基于2010—2023年我国296个地级行政区划单位的数据,构建产业链供应链韧性综合评价体系,运用基尼系数、马尔科夫链和绝对β收敛等模型对其进行统计测度和实证分析。研究表明:第一,在考察期内,我国产业链供应链韧性水平呈波动上升的发展态势,且区域间发展差距较大,东部地区和其他地区之间的差距较为明显;第二,我国产业链供应链韧性具有较高的结构稳固性,不同发展水平间区域转移能力较低;第三,我国整体、东部、中部及西部地区产业链供应链韧性均存在收敛特征,且中部地区收敛速度远高于其他地区,而东北地区存在发散特征。为此,应聚焦产业链供应链关键节点,精准把握各地区韧性水平差异,构建协同共享的新发展格局,推动产业链供应链韧性稳步提升。
摘要:供应链韧性对制造业企业应对“堵链”“卡链”“断链"等问题的重要性日益凸显,但鲜有研究探讨ESG评级分歧对制造业供应链韧性的影响。以2015—2023年中国A股制造业上市公司为研究样本,实证检验企业ESG评级分歧与供应链韧性之间的关系。结果表明,企业的ESG评级分歧越大,供应链韧性越弱。ESG评级分歧通过降低信息透明度和市场正面预期、增加融资约束来降低供应链韧性。数字化转型水平对ESG评级分歧与制造业供应链韧性的调节作用存在维度差异:更高的数字化转型水平能有效弱化ESG评级分歧对供应链恢复力的负面影响,却强化了ESG评级分歧对供应链抵抗力的负面影响。进一步分析发现,上述负面影响效应在低市场势力和低慈善捐赠水平的企业中更加明显。同时,ESG评级分歧对供应链抵抗力的负面影响在非重污染企业中更加显著,而对供应链恢复力的影响在重污染企业中更加显著。
摘要:全方位夯实粮食安全根基是中国应对纷繁复杂国际形势和促进经济社会发展的坚实支撑。在理论层面,中国保障粮食安全取得的成就是制度重构、技术创新、认知重塑、主体培育的综合结果;在现实层面,中国通过一系列政策工具保障国家粮食安全,逐步拓展粮食安全内涵。进入新时代,全方位夯实粮食安全根基要求粮食产业发展具有高竞争力和强专业性、粮食生产保持长期稳定性和可持续性、粮食安全实现系统纵向保障和全面横向保障。当前,全方位夯实粮食安全根基面临气候冲击风险大、生产要素配置失衡、经营主体积极性不高、粮食流通体系效率不高等现实挑战。为此,应发展农业新质生产力、完善农业支持政策体系、提高生产要素质量、创新粮食加工模式、完善粮食贸易体系,以全方位夯实粮食安全根基。
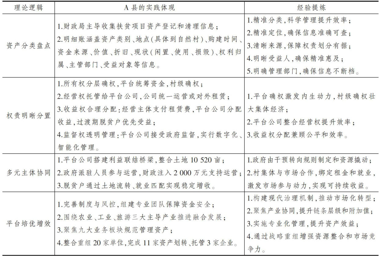
摘要:脱贫攻坚期间形成的规模庞大的扶贫资产对巩固拓展脱贫攻坚成果、推进乡村全面振兴具有关键作用。进入新发展阶段,扶贫资产管理面临底数不清、产权不明、协作不力、动能不足等突出问题,制约了其效益的充分发挥。通过整合产权理论、公共产品理论与多中心治理理论,构建“资产分类盘点一权责明晰分置一多元主体协同—平台培优增效”的理论框架,系统揭示扶贫资产管理的内在机理。在此基础上,通过对云南省A县的典型案例分析,提出平台公司驱动的多中心治理新路径,为破解政府与市场二元对立困境提供方案。据此,提出强化制度衔接与政策协同、完善权利配置机制、推动平台公司转型升级等建议,为加强扶贫资产管理提供理论支撑和实践参考。
摘要:系统评估环境规制的碳减排效应对于推动京津冀地区绿色低碳转型、实现“双碳”目标具有重要的现实意义。基于京津冀城市群2011—2023年面板数据,运用固定效应模型检验了正式环境规制与非正式环境规制对碳排放的影响及其作用机制,进而使用门槛回归模型揭示了经济发展水平带来的非线性门槛特征。研究结果表明:正式环境规制与非正式环境规制均对京津冀地区碳排放具有显著抑制作用;机制分析发现,正式环境规制主要通过推动产业结构升级实现碳减排,非正式环境规制则主要通过促进绿色技术创新实现碳减排;此外,经济发展水平在两类环境规制的碳减排效应中均呈现单一门槛特征,正式环境规制的碳减排效应随着经济发展水平提高而减弱,非正式环境规制的碳减排效应仅在经济发达阶段显著。京津冀地区应构建正式环境规制与非正式环境规制的协同治理体系,依据其差异化作用路径实施精准调控,并结合经济发展阶段推行动态治理策略,以提升碳减排政策的适应性和实效性。
《改革》编辑出版流程全面对接国际惯例,实行双向匿名审稿制,并按相关技术要求标准化、制度化、规范化出刊。仔细解读“来稿须知”,将有助于阁下文章发表。 一、《改革》只受理符合下述要求的来稿。 二、来稿须符合《改革》定位。《改革》注重原创性首发研究中国转型和发展前沿问题的、有相当学术质量和专业水准的文章。要求选题新颖,突出前沿问题、难点问题、热点问题、重点问题,具有现实针对性;内容新颖,找切入点准,突出