摘要:数字背景下互联网技术的发展,为突破传统媒体的限制,适应媒体生态的变革,媒体进入融合阶段,为促进自身传播发展奠定坚实基础。生态文明建设是关系中华民族永续发展的根本大计,社会生态观的传播与认同工作更是重中之重。基于此,自然教育成为链接自然认知与生态价值认同的纽带,将为自然教育转化为驱动生态保护实践路径有效赋能,为实现人与自然现代化共生提供智慧支持。新媒体视域下,信息传播的媒介方式和机制持续推进,并发生深层次变革。因此,本文将聚焦于新媒体语境下的传播机制,通过文献综述、案例分析等方法,以锦州市为研究对象,依托良好的生态基底,系统阐释自然教育与生态文明的深度融合。在推进建设美丽中国的进程中,厘清人与自然的本质,重构绿色创新体系,为助力人与自然和谐共生提供经验和路径支撑。
摘要:京津冀区域一体化作为国家战略,其区域合作制度已较为完善,具备制度扩散的条件。大同市作为京津冀的相邻区域,其牵头成立“长城金三角合作区”的目的是寻求京津冀区域一体化的制度扩散。本文以制度性集体行动理论为研究视角,分析了大同市政府作为“理性经济人”在融入京津冀区域一体化策略选择中的逻辑。研究表明,大同市选择乌兰察布市和张家口市作为区域合作伙伴,是基于合作净收益与技术环境需求的双重考量。
摘要:在科技发展与产业结构调整的背景下,传统手工艺正面临传承与发展的双重挑战。旬阳木刻版画作为陕西省非物质文化遗产,是秦巴汉水地域文化的重要载体,其在乡村文明建设与文化振兴中的价值日益凸显。本文聚焦旬阳木刻版画的内涵挖掘、乡村振兴赋能路径及非遗传承机制,通过梳理其在文化传承与价值转化中存在的问题,实证分析非物质文化遗产对乡村文化振兴的作用机理。本文旨在为旬阳市乡村振兴精准施策提供数据支撑与理论参考,同时为非遗活态传承与社会和谐发展提供实践范式。
摘要:基层治理社区不同于滕尼斯提到的同质社区,而是具有包容性和多样性的社区。本文以恼包村为例探究基层治理的实践路径,发现乡村治理社群是有机的政策共生体、利益共享体、价值共认体,社群内部具有异质性特征,以复合治理模式回应异质性社区的复杂性需求是现代化基层治理的方位与路向。基层治理要构建起共治、共建、共享的复合治理模式。基层治理要运用权威机制,实现社区的组织整合;引入市场机制,满足社区的整合利益;善用信任机制,增进社区的文化认同。
摘要:在数字经济纵深发展的时代背景下,企业服务升级面临着资源约束、能力短板与人才不足等多重瓶颈。本文从着力构建由中文创意平台赋能的联合共同体出发,强调高校在服务地方经济、融入共同体中的必要性与独特价值。基于此,提出以文化为引领,塑造价值共创的共同体理念;以技术为驱动,搭建数据驱动的资源共享平台;以生态为目标,构建多方协同的产业服务网络的企业服务升级路径,旨在为推动企业实现高质量服务升级提供理论参考与实践指南。
摘要:当前我国企业正处于改革攻坚、发展转型的阶段,同时面临着发展阵痛与竞争压力,发展之路充满坎坷与挑战。思想政治工作和企业文化建设作为企业管理的核心部分,在具体的工作开展过程中,往往“各自为战”“接榫不住”,难以形成合力。随着经济全球化“迈大了步”、信息化“推新了潮”,企业职工思想观念更加多样、价值理念更加多元、行为方式更趋多元,各种新现象新特点十分突出,传统管理模式“力不从心”的问题愈发凸显。若要解决上述问题,推进思想政治工作和企业文化建设融合、有机契合是达到破解企业发展瓶颈、增强核心竞争力、护航企业高质量发展的方法路径。本文围绕思想政治工作和企业文化建设融合的关键问题,分析融合机理和梗阻,寻求可行的实践方案,从而构建系统的融合方略和保障体系。
摘要:民商法规范通过明确企业对消费者的知情权、公平交易权保障等义务,促进企业在开展公共关系实践活动中将法律要求内化为公共关系的行为准则。企业能够自觉在法定框架下以消费者权益保护为核心设计与实施公关活动。在消费者权益保护视角下,本文分析了推进民商法规范与企业公共关系适配的价值意蕴、适配主要困境,提出民商法规范与企业公共关系适配的实践路径。
摘要:随着新媒体的不断崛起,其影响已经深入媒体行业的各个领域,重塑了传统媒体的信息传播格局。这种变化不仅打破了旧有的信息传递模式,也改变了企业向消费者传播信息的传统方式。因此,企业在危机公关管理方面面临着前所未有的挑战。企业在应对突发事件时,如何制定符合消费者期望的公关原则和策略,采取有效措施改变不利局面,成为企业必须直面的重要问题。本文以“某品牌卫生巾长度争议”事件为案例,从企业社会责任和形象重塑理论出发,分析企业社会责任意识在公共关系中的重要性,探讨企业危机公关后的形象重塑路径,从而帮助企业做好突发事件的危机传播工作。
摘要:高职院校学生舆情危机管理关乎维护校园稳定,本文围绕学生群体特征、新媒体环境、校园治理及辅导员角色4个维度,全面系统分析舆情危机的生成逻辑与表现特征。因学生心理特点与新媒体传播规律交织,舆情风险得以放大,校园管理的疏漏容易诱发负面情绪,辅导员对于與情防控而言具有不可替代作用。针对现存困境,提出构建监测机制、优化沟通策略、完善协同体系及强化专业培训等应对路径,为提升高职院校舆情治理能力呈上理论参考与实践指引。
摘要:AI学习海量数据的统计规律与潜在结构,产出契合特定分布的新样本。DeepSeek依托大语言模型的高性能自然语言处理效能,拥有强大的文本产出、语义剖析与逻辑推演能力,可产出个性化内容、规划自适应学习路径,以及进行多维度学习评价等任务。技工院校语文作文教学是职业教育体系中面向技术技能人才开展的书面表达活动,侧重培养学生在真实职业场景中的信息整合、逻辑建构与表述能力,关注写作训练与专业思维培育的融合,使学生成为拥有合格书面沟通能力的技术应用型人才。本文以DeepSeek的应用为例,研究AI赋能技工院校语文作文教学策略,以期为相关教学实践与理论研究提供参考。
摘要:本文旨在厘清人类沟通的本质,并以此为基础,廓清其与人机交互之间的根本分野。文章认为,人类沟通是一种植根于主体间性、依赖共享的生活世界背景、旨在达成相互理解并建构与维系伦理关系的社会行动。相比之下,人工智能的交互虽能在现象层面高度模仿人类沟通的形式,但在理解、节奏、创造、责任4个核心层面存在本质差异。文章警示,过度沉浸于“拟态沟通”可能导致社会关系的物化、“透明社会”的产生以及存在论层面的新型孤独。在技术时代清醒认识人类沟通的独特性,对于捍卫真实的社会联结具有紧迫的现实意义。
摘要:本文立足5G全媒体时代高校网络舆情发展新特征,以正面引导实践为核心导向,深入阐释“守正”与“破圈”在舆情安全引导中的辩证关系。结合多所高校真实实践案例,从价值引领、制度构建、载体创新、主体协同4个维度,系统构建“守正筑基、破圈赋能”的高校网络舆情安全引导机制。研究表明,坚守育人本质与创新传播路径的有机结合,能够有效巩固校园主流舆论阵地,为高校安全稳定建设提供坚实保障。
摘要:随着全球化进程的加速与信息化技术的不断发展,现阶段国际传播、文化交流日益频繁,对外语教育的国际传播能力培养提出了更高要求,数字化信息技术也在外语教育中广泛应用。为进一步保障教育工作适应国际传播需求,在外语教育过程中,教师需要积极采取合理措施,促进教育内容、方法、主体等,与数字化技术、国际传播能力培养有机融合。基于此,简单分析基于国际传播的外语教育数字化转型意义,深入探讨相关的转型问题与转型策略,以供参考。
摘要:本文旨在探索“大思政课”理念下计算机类专业课程思政融合的创新路径。计算机人才的价值取向与社会责任感对国家发展至关重要,思想政治教育必须融入专业教学,才能实现“如盐在水”般的融合。当前计算机类专业课程思政仍面临困境,如思政与专业教学“两张皮”、思政元素挖掘表层化、教师育人能力不足、实践环节思政功能弱化及评价激励机制不健全。为此,本文提出系统化建设路径:推动理念从“技术本位”转向“育人本位”;深化内容融合,从学科史、技术实践、社会热点与行业规范中挖掘思政资源;创新教学方法,采用项目驱动与社会实践增强体验感;加强师资培训与激励;构建多维度、科学的评价体系;并最终通过校内外、校企协同营造“大思政”育人生态。研究表明,通过上述路径,可有效促进计算机专业教育与思政育人深度融合,培养兼具技术能力与社会责任的卓越人才,服务于网络强国与数字中国建设。
摘要:智能学习和自主创造已成为当今时代的崭新代名词。在数智化转型期,外部环境以及科技的迅速变化可能会在教学、科研、教育治理、师生关系等诸多方面改变高等教育教学生态;同时,科技和智能的融入还可能会使高等教育在教学过程中出现大学生学术依赖性强、学术精神异化、创新能力下降以及社会主义核心价值观教育弱化等问题。为了解决这些问题,让师生在数智时代相处融洽,高等教育可以通过建立“师一机一生”新形态、涵育大学生学术精神、创建以人为本的创新型人才培养体系和立足“大思政课”价值取向等新型实践方式来解决智能时代高等教育所面临的问题和挑战。
摘要:随着互联网的迭代更新,网络文化得以迅速传播并蓬勃发展。作为网络使用的最大群体,青年群体的价值观形成深受网络文化的影响。网络文化在提升交往积极性、拓宽知识视野以及促进个性化发展的同时,也带来了价值选择困境、价值取向功利化以及价值认知片面化的负面影响。通过分析这些影响并提出相应的对策,以期助力青年在错综复杂的网络文化中树立正确的价值观。
摘要:在数字化转型与产业结构升级背景下,民办职业院校在推进产教融合过程中面临资源分散、协同不足等结构性问题。数字技术的引入,正推动教育资源、教学模式以及治理机制的深度重构。本文基于3个维度展开分析:资源层面,平台化架构实现教育链与产业链的互联互通;教学层面,岗位前置与虚拟实训推动协同育人;机制层面,数据驱动的反馈系统与治理结构构建可持续融合路径。在此基础上,提出双主体共建、任务导向育人与数据闭环等模式,并围绕信任机制、教师能力转型与政策引导探讨制度保障路径。文章旨在为民办职教高质量发展提供可操作、可复制的数字融合范式。
摘要: 66Z 世代”大学生是与互联网共生共存的新一代,也是当前高校思想政治教育的主要对象。在全媒体环境的影响下, 66Z 世代”大学生的价值观念、认知模式及行为习惯呈现出新的代际特征。这些特点既为大学生思想政治教育带来了诸多机遇,也为思政教育工作设置了重重难题。当前,若要有效应对大学生群体思想政治教育工作中的挑战,必须强化思政工作的价值引领功能,构建“数字 + 思政”的融合体系,推动建设参与式体验教育模式,持续推进大学生思想政治教育工作向纵深发展。
摘要:数字化浪潮推动了社会工作教育领域的深刻变革。如今,科技赋能已成为专业教育发展的必然趋势,对于社会工作人才培养而言也具有战略支撑作用。课程建设作为专业教育体系中的关键环节,将数字技术融入社会工作专业教学当中,已展现出广阔的发展前景。当前课程建设中存在一定的问题,在将科技元素融入课程体系之前,必须明确教育目标,进行系统规划,将技术优势与专业特色有机结合,这样才能构建科学合理的课程体系,促进专业教育质量提升。本文基于社会工作专业教育实践,主要就科技赋能课程建设中存在的问题进行分析,并提出针对性的优化策略,以供参考。
摘要:在数字化浪潮的推动下,网络已深入大学生的学习与生活之中,逐渐成为青年学生思想观念生成、价值体系塑造的核心场域。高校思想政治理论课(以下简称“思政课”)需要发挥其长处,筑牢立德树人核心根基、激活课堂教学内生动力、增强价值引领实效力度。然而,当前高校思政课面临着内容供给脱离学生需求、话语表达较为刻板生硬、育人方式固化适配不足等实际问题。为此,需借鉴网络思政的优势,提升教学过程中的亲和力,通过优化思政课内容供给、创新思政课话语表达、丰富思政课育人形式等方法,破解线下思政课参与度低的困境,重塑课堂吸引力。
摘要:从公共关系视角应对跨文化情境下高校留学生與情危机,对维护高校国际声誉、保障教育公平、促进跨文化交流与理解意义重大。此类舆情具有突发性强、内容复杂、影响深远等特征,跨文化适配与应急响应存在挑战。本文通过研判危机机理与演化规律,从预防、处置、修复全周期维度提出公共关系应对策略,旨在提升高校與情治理能力,助力国际化办学高质量推进。
摘要:随着信息技术的飞速发展,电信网络诈骗手段不断更新迭代,对社会造成了极大的危害。大学生作为网络使用率最高的群体之一,由于其思想单纯、社会阅历相对匮乏,已成为电信网络诈骗的高风险群体。传统的防范宣传多停留在对诈骗手法(“水面之上”部分)的揭露上,而忽视了其背后深层的社会、心理及个体动因(“水面之下”部分),导致防范效果难以持续和深化。近年来,大学生遭遇电信网络诈骗的案例屡见不鲜,不仅造成了财产损失,还对他们的身心健康和学习生活产生了严重影响。因此,深入研究大学生防范电信网络诈骗的路径具有重要的现实意义。本文旨在引入心理学中的“冰山理论”作为分析框架,系统剖析电信网络诈骗迅速发展的宏观原因,梳理其当前主要种类,并重点探讨“冰山理论”如何应用于电信网络诈骗的深层解读。
摘要:随着数字媒介深度嵌入日常生活,青年婚恋启动方式呈现出由线下社会网络向短视频平台迁移的趋势。本文以马克斯·韦伯的理性化视角为分析框架,结合深度访谈与数字漫游方法,考察青年如何在平台化互动中完成关系的进入、判断与推进。研究发现,抖音通过“低门槛的可见性一弱功利的互动一可调节的连接”这一结构性组合,重塑了婚恋关系的启动条件与运行逻辑,使婚恋行动从以“情感触发一关系推进”为核心的线性模式,转向“判断前置一节奏管理一风险分散”的过程性路径。面对不确定性与高机会成本,青年倾向于以理性化策略对情感投入与时间成本进行重新配置,从而在平台情境中生成并调整亲密关系的行动方案,进而改写亲密关系的形成机制与实践结构。
摘要:新媒体时代,直播具有即时性、参与性、情感性等特征,直播互动逐渐成为新媒体场景下青年国家认同的新模式。当前,直播互动是青年群体日常社交与互动的重要场景,推动国家认同的培育转向更具互动性、仪式感的传播模式,能够聚焦直播互动中的仪式共在,促进多元协同培育机制与路径的有效构建。近年来,国家在政策层面提出运用新媒体新技术创新青年思想引领工作,为深入挖掘新媒体场景下的青年群体正向价值引导协同培育路径指明了方向。基于直播互动中的仪式共在视角,本文基于新媒体场景,分析了构建青年国家认同培育协同路径的重要性、原则,探讨青年国家认同培育的协同实践路径。
摘要:数智技术的深度渗透推动高等教育进入变革期。商务英语作为交叉学科,其双语教学资源的碎片化、协同性不足、智能化水平低、与实践脱节等问题日益凸显,已无法满足当前学生的个性化学习需求与互动式教学需求。本文针对以上问题,构建了“资源建设主体、课程思政与思政课程、资源类型、资源应用服务”四维协同的教学资源体系,并规划“一平台双模块”建设架构。实践表明,该体系有效提升了教学资源的利用效率,强化了学生的语言应用与商务实践能力,为商务英语双语教学改革提供了可行路径,为同类专业的教学改革与资源建设提供了可复制的范式。
摘要:互联网技术发展催生了新的社交方式,从中又诞生了各类虚拟社群,网络理论也应运而生。网络理论演进的去中心化追求与网络社群自发秩序的中心化特征存在理论与现实的矛盾。为解释这种矛盾,可以借助霍布斯的自然状态与契约论等概念对网络自发秩序的生成路径进行分析。通过分析得知,网络中强制力量的存在不仅是必要的,也是必然的,同时规范性力量的存在也能协调网络中私域与公域的关系。因此,去中心化的网络理论构想既不符合现实,也不利于网络社群的发展。
摘要:受众心理认知偏差是信息接收者受自身固有心理模式与情感偏好影响,在处理信息时产生的系统性、非理性判断偏差,会对公关传播效果产生重要作用。本文首先介绍了确认偏误、锚定效应、可得性启发偏差等公关传播场景下的常见认知偏差类型,进而分析了其对公关传播效果产生的积极和不利影响,最后从丰富信息供给、优化传播叙事、引导理性思考等方面提出应对策略,对于提升公关传播效果,促进组织良好发展具有重要意义。
摘要:探索认知行为疗法融入高校网络素养教育的理论基础及实践路径。基于认知行为疗法核心理念分析其与网络素养教育理论的耦合性,构建“三理筑基、三策并行、三融并进”系统化实践模式,通过认知重构、情绪调节及行为训练三大机制进行干预。该融合模式有效矫正学生网络认知偏差,优化情绪调节能力,塑造健康网络行为以实现教育质量整体提升。认知行为疗法为网络素养教育提供科学理论框架与实践工具,能从根本上解决学生网络使用深层次问题,具有重要应用价值。
摘要:积极心理品质的培养对当今大学生的全面发展至关重要。本文基于六维美德理论,展开大学生积极心理品质培养团体辅导方案的设计与实施过程。通过对团体辅导的组织、实例论证、团体辅导要求及反思与改进等方面的深入探讨,增加“个体一环境”互动对积极品质的影响,旨在为高校心理健康教育提供一种有效的实践模式,促进大学生积极心理品质的提升,增强其心理韧性和社会适应能力。
摘要:高校心理健康普测是实现学生心理状态分级管理与早期干预的关键环节。然而,当前高校心理健康普测模式普遍存在筛查效度不足、缺乏动态追踪机制以及文化适应性有限等问题。本文以人工智能技术赋能为切入点,提出了一种“量表 + AI”的混合评估体系。该体系在传统自评与他评量表基础上,融合自然语言处理、语音信号分析与面部表情识别等多模态数据,并通过综合建模提高心理风险筛查的准确性、覆盖率和适应性。本研究旨在为高校心理健康服务引入可扩展、可持续的智能化评估方案,进一步提升高校心理健康普测效能。
摘要:本文围绕大数据技术在高校校友工作创新中的应用展开,同时融入相关思考。信息技术飞速发展背景下,传统校友工作模式面临诸多难题,包括校友信息管理效率低、互动性弱、资源利用率不高等。大数据技术具备强大的数据分析、精准营销及智能化服务能力,能为高校校友工作转型升级提供新契机。构建校友信息数据库、用数据分析挖掘校友需求、创新互动渠道并优化服务体验,这些举措能让大数据技术有效提升校友工作精细化水平与运营效率,增强校友归属感和参与度,进而推动校友资源高效利用与学校可持续发展。本文力求为高校校友工作数字化转型提供理论支持与实践指引,助力校友工作进入智能化、高效化的全新阶段。
摘要:本文立足高职院校学生管理实践,聚焦心理健康引导机制,提出将心理引导融入课堂秩序维护、实训组织、宿舍管理以及校企合作等关键环节。同时构建由校级统筹、二级学院协同、班级与宿舍精细管理以及实习单位支持联动而成的立体化体系,强调管理队伍专业素养、信息平台建设及经费场地配置等多维度保障,旨在为高职院校形成稳定、连续且具有操作性的心理健康引导机制提供思路。
摘要:本研究立足数字时代高职学生普遍存在的生命意义感缺失困境,聚焦数字美育的育人潜能,系统剖析了当前高职学生生命意义感缺失的多维成因,并构建“驱动层一赋能层一成长层一意义层”四阶递进式理论模型,进一步提出数字美育可通过情感共鸣、价值引导与创造性参与建构意义感,并探讨了以美育数智平台建设、课程融合、媒介素养培育为核心的育人路径,为高职院校实现立德树人自标提供理论支持与实践范式。
摘要:本研究采用潜在剖面分析对北京市 M 区847名幼儿的社会情感能力进行类型识别,并考察亲师关系、家长参与及性别对不同类型的预测作用。结果表明,学前阶段幼儿社会情感能力呈现明显的类型异质性,家庭与家园支持在不同发展类型的区分中发挥重要作用,为基于能力类型实施差异化支持提供了实证依据。
摘要:基于国家关于构建高校毕业生高质量就业服务体系的政策导向,依托江苏省毕业生就业情况调查报告及用人单位招聘情况调查报告数据,指出高职院校就业工作仍存在结构性矛盾突出、人岗匹配度不高、实习就业衔接不畅、生涯教育体系不完善、就业服务精准性不足等问题。以产教融合为理论依据,从就业组织保障、就业市场拓展、就业服务优化、就业指导提质、就业监测强化、就业改进闭环等6个维度,构建“六位一体”的就业工作推进策略体系,以期为高职院校实现高质量充分就业提供理论依据和实践参考。
摘要:基于公共协同的高职健康服务类专业学生职业能力培养,对于提升高职院校专业发展质量、强化人才培养效果等诸多方面具有重要意义。本文围绕公共协同下的高职健康服务类专业学生职业能力提升,探讨构建多元协同育人平台、创新课程与教学体系、强化实践教学与能力递进、深化师资与资源协同、完善评价与就业引导机制等具体措施,全面解决职业能力结构不完善、协同育人机制待深化及基层就业导向不显著等问题,实现学生职业素养、技术能力与基层服务意识的全面提升。
摘要:在我国经济结构持续转型升级与“大众创业、万众创新”政策不断深化的背景下,高校创新创业教育已成为推动人才培养模式变革与激发社会创新活力的重要制度安排。现有研究主要从创业意向、创业行为及创业绩效等结果变量评估创新创业教育成效,而相对忽视其对大学生内在认知结构与思维方式的影响,尤其缺乏以创业思维为核心分析视角的系统研究。基于此,本文在系统梳理国内外相关文献的基础上,立足社会认知理论与人力资本理论,从创业思维视角出发,构建分析框架,探讨创新创业教育在大学生创业思维的机会警觉性、风险倾向、模糊容忍度与乐观倾向等维度的作用机理,并据此提出相应研究假设。本文旨在从认知与能力形成层面深化对创新创业教育内在作用机制的理解,为推进高校创新创业教育的内涵式改革以及提升大学生创业思维水平提供理论参考与研究启示。
摘要:伴随高校毕业生规模的持续扩大,就业市场竞争愈发激烈,当代大学生的就业心理呈现出多元复杂特征,对高校辅导员就业指导提出更高要求。基于此,本文率先剖析近年来高校毕业生就业现状、大学生就业心理特征,并以此为据提出更具针对性的指导策略,包括“精准摸排心理状态,建立分类帮扶台账”“强化心理疏导干预,培育健康就业心态”等,且补充指导工作的注意事项,助力就业指导实效的提升、大学生就业心理的维护以及高校毕业生就业水平的提升。
摘要:在创新型人才培养背景下,高校思政教育面临转型升级的需求,亟须通过改进教育模式来提高学生政治素养、价值观念和创新能力,为国家和社会培养出具有综合素质和实践能力的高素质人才提供保障。本文对高校思政教育在创新型人才培养过程中的重要性进行了系统的分析,从提高政治素养和价值观、培养创新思维能力、促进综合素质全面发展3个方面论述了它的育人功能;并提出优化策略,即更新课程内容以提高教学实效、改进教学方式以提高学生参与体验、拓展实践平台以提高能力提升、加强师资建设以提高教学质量、完善评价机制以促进持续发展,从而构建出符合时代要求的思政教育模式,为高校培养德才兼备的创新型人才提供可操作的路径参考。
摘要:在教育数字化与产业升级的双重驱动下,AI(人工智能)技术为破解高校“招生一培养一就业”(以下简称“招培就”)环节割裂、供需错配的核心困境提供了关键支撑。本文系统梳理了AI对高校育人的冲击与新要求,剖析了其在招培就联动中的功能价值及实践瓶颈,重点从技术、人才、管理3个维度构建问题导向的解决方案,为高校深化招培就一体化改革提供理论参考与实践路径。
摘要:本文以新疆农业大学为例,探讨了“专本衔接”人才培养过程中的现状、存在的问题以及改进策略。针对高职与本科院校间人才培养目标不够清晰、人才培养方案及课程设置衔接度不高、课程结构设置有待优化等问题,可以通过在人才培养目标、课程体系和办学条件上进行有效衔接,提升专升本学生的培养质量,以适应产业的发展需求和挑战。此外,本文为其他高校相关专业专升本人才培养提供参考和借鉴,有助于推动专本衔接的机制体制创新。
摘要:在人工智能深度融入高职院校学生管理工作的背景下,辅导员面临从经验判断到数据决策的方式转变、从人工操作到智能协同的流程再造、从共性管理到个性服务的范式升级。同时,辅导员也面临诸如角色边界模糊化危机、能力结构断层风险、铸魂育人方向偏离等挑战。本文结合人工智能的技术逻辑和辅导员工作实际,提出了角色重塑、能力升级、边界界定等3种应对策略,旨在帮助辅导员正确运用人工智能,推动思想政治教育创新发展。
摘要:工匠精神与劳模精神作为中国特色社会主义文化的重要构成部分,承载着追求卓越、敬业奉献的价值内核。在新时代背景下,高校劳动教育面临从知识传授向价值塑造转变的变革,亟须探索更为有效的育人模式。工匠精神突出精益求精的职业态度与技艺追求,劳模精神彰显爱岗敬业的实践品格和奉献情怀,两者在育人意向、价值取向、实践路径上具有高度契合性与互补性。通过构建价值引领、能力培养、实践淬炼、评价激励等协同机制能够实现双精神有机融合与深度协同,为培养德智体美劳全面发展的社会主义建设者和接班人提供坚实支撑。
摘要:在中国特色社会主义新时代的背景下,为国家培育出适应新时代要求的杰出人才,成为了我国每所高校的核心使命。而这一使命的实现,离不开坚实有效的思想政治教育工作。辅导员,作为大学生日常接触最密切的教育工作者,无疑成为了高校思想政治工作的中坚力量。为此,本文深入探讨高校辅导员在思想政治教育方面所面临的新要求、现状及其存在的问题,并在此基础上,提出了一系列创新性的教育策略,旨在为新时代高校的思想政治教育注入新的活力与生机。
摘要:本文基于中国一东盟合作框架下的职业教育国际化背景,以高职药品生产专业为例,探索学生跨文化交际能力提升的路径及成效,旨在丰富职业教育教学理论体系,为后续相关研究提供新的理论框架与研究思路,促进学术领域对职业教育服务区域产业发展路径的深入探究。本文采用了文献资料法、调查分析法、实践验证法等学术研究方法,提出了“双轨融合”(隐性融合 + 显性融合)跨文化教学理念及多维度动态研究模式,围绕“1十3+5n 课程模式展开,详细阐述了课程设计、教法改革、教学程序。通过教学实验和成效评估,证实“双轨融合”能有效提升学生的跨文化认知能力、交际应用能力和职业适应力,为中医药英语教学改革及职业教育服务区域产业发展提供了新的理论框架与实践路径。
摘要:新时代,文化自信是民族复兴的精神支撑。推进文化自信自强,铸就社会主义文化新辉煌。高校作为文化传承与创新的主阵地,其学生群体的文化自信水平直接关系到文化强国建设的后备力量质量。在全球化与数字化交织的背景下,多元文化冲击加剧了认知迷茫,亟须构建系统性的理解框架与实践指引。高校培育学生文化自信,其核心是让学生对中华优秀传统文化、革命文化和社会主义先进文化有深刻认同,并能在时代语境下创新表达与实践。结合高校课程将文化自信转化为教学实践项目。通过高校“课程一实践一传播”的三维联动模式开展文化自信创新教学,让学生真正在全方位、全过程中成为文化自信的创新传承者,这是一项重要课题,也是紧迫任务之一。
摘要:随着新能源产业的迅猛发展,地方对新能源专业人才的需求不断攀升,现行课程体系在人才培养目标、课程内容以及实践教学等层面,未与区域产业需求相契合,本文对区域新能源产业现状及人才需求展开了分析,分析了课程体系的结构性问题以及衔接断点,形成了课程重构策略,主要包含优化课程模块、强化区域产业特色;建立能力导向教学体系,优化教学模式;推进产教融合,助力校企携手开展育人工作;打造动态更新模式,维持课程持续优化。本文试图借助这些策略,提高新能源专业人才培养水平,推动区域产业升级。
摘要:优秀传统文化为高职院校网络思政教育提供丰富资源。专职辅导员作为思想政治教育骨干力量,其网络育人能力直接关系立德树人根本任务的落实。当前辅导员在运用网络平台传播优秀传统文化时存在资源挖掘不深、传播方式单一、互动效果欠佳等问题。通过梳理优秀传统文化育人功能、剖析网络思政教育规律,构建优秀传统文化融入网络育人有效机制,为专职辅导员提升网络育人能力提供理论支撑与实践路径。
摘要:随着电商环境的快速发展,人才培养需求发生结构性变化,职业院校人才培养面临诸多挑战。本文以“生产实践”课程为核心载体,构建了“三层递进、双元协同”的人才培养模式。通过引入真实企业项目、实施双导师协同教学、创新“企业绩效与职业能力”的评价体系,探索产教融合人才培养路径,为深化校企合作、构建产教融合育人共同体提供参考。
摘要:本文以高职院校育人实际为切入点,系统研究“岗课赛证”综合育人模式,明确指出该模式以“岗”为靶、以“课”为基、以“赛”为驱、以“证”为衡量标准。其次,从现状入手,分析当前“岗课赛证”综合育人困境,指出现阶段的“岗课赛证”综合育人面临的基本育人理念与模式更新不同步、技能人才缺乏成长发展空间、技术应用不足、缺乏创新资源支撑、赛教转化不足等问题。最后,针对这些困境,提出相应的创新措施,包括强化“岗位”的锚定作用、结合技能人才成长需求打造综合育人空间、整合全方位要素,推动多元协同创新、建设高水平师资队伍等。
摘要:随着我国经济社会的不断发展,职工的利益诉求更加复杂多样,工会需关注职工的工作环境和职业发展,通过实施“人文关怀”管理模式,提高职工的工作满意度和积极性。本文通过分析当前工会管理面临的资源不足、工作繁忙冲突、个体差异关注不足等问题,进而提出关心职工生活、关注职工心理健康、营造良好的文化氛围等举措,以维护职工权益,提升职工福利,推动单位和谐发展。
摘要:公共协同治理背景下,各行各业都应加快革新步伐,教育领域亦不例外。高职院校作为人才培养的主阵地,其教育管理效率与人才培养质量密切相关。部分高职院校在教育管理工作开展过程中,已尝试融入公共协同治理模式,然而,受多种因素影响,教育管理效率提升成效并不明显。如何构建公共协同治理机制、突破传统教育管理壁垒及提升教育管理效率,已成为当前高职院校应重点落实的事项。本文通过对公共协同治理背景下高职院校教育管理效率提升的意义进行探究,指出该背景下高职院校教育管理效能提升的困境,提出相应的效率提升路径,为提升高职院校育人水平奠定基础。
摘要:大学图书馆的管理与安全维护是一项需要长期投入的重要工作。图书馆的管理与安全保障紧密相连。为了实现两者的有效结合,需要各方共同探讨,顺应时代变化,持续推动图书馆管理和安保工作的创新,以便更好地服务于师生、支持教学并促进科研发展。
摘要:职业核心素养已成为衡量学生综合发展水平的关键变量,其培养路径亟须依托真实情境与持续实践加以拓展。模拟企业化班级管理以岗位体系为基础、以制度协同为框架,在情境构建中引导学生认知角色、承担责任、推动协作,构建“参与一反馈一成长”的能力生成闭环。此方式既承载着组织治理功能,又具备素养生成场域价值,特别在激发成长型思维、促进自我管理与问题解决方面展现出系统优势。本文围绕该模式的结构特征、契合机制及实践路径展开研究,提出可推广的育人模型与优化建议。
摘要:随着人工智能技术的逐步发展,各领域的产业模式发生变革,职业教育的改革需求也愈发迫切。对此,本文以人工智能技术的应用为基础,探究其对职业教育的影响及应对策略,并以绿色低碳技术专业为例,从教学内容改革、教学方法优化两个角度,提出了相应的专业改革措施。
摘要:本文主要分析了在教育大数据快速发展的背景下,高校教育事业统计面临的各种挑战,直接影响了数据价值及决策依据的可靠性,并在此基础上通过深入剖析统计规范执行不力等问题的根源,提出了从统计规范切入,分析问题并精准施策的解决方案。本文旨在确保高校教育事业统计数据的真实性、准确性和完整性,为教育事业发展提供有力支撑和科学依据,进而推动教育事业的持续健康发展。
摘要:在信息化时代,大学语文教育不仅承载着传授文学知识的重任,更是德育的重要组成部分。要实现大学语文的德育功能,需要教师在教学过程中融入德育元素,在课程设计中融入德育实践活动,利用信息技术创建生动的教学环境,培养学生的批判能力。通过这些路径,大学语文教育能够在信息化时代发挥其独特的德育作用,实现高校立德树人的根本宗旨。
摘要:随着数字技术的迭代演进,教育数字化转型已成为构建高质量教育体系的关键。然而,开放教育领域普遍存在“浅表化”现象,导致技术应用与教学成效之间存在显著落差。本研究以新疆开放大学为研究对象,通过系统性教学方法创新,构建了“数字教学法”模式,设计了“三阶七步”虚实融合深度教学实践路径。该模式通过“人机协同、师生共进”重塑教学主体,通过“循证导向的数智环境”升级教学支撑,通过“技术赋能的深度教学”优化教学路径,形成“理论一实践”闭环。本研究为新疆开放教育系统的数字化转型提供了兼具理论高度与实践深度的新范式,对推动开放教育从规模扩张向“创优提质”的内涵式发展具有重要意义。
摘要:市场调查与分析能力是市场营销专业学生提升就业竞争力的关键,然而,受限于数学与统计学基础薄弱传统教学模式难以有效提升其实践应用能力。为此,本研究融合PBL项目驱动教学法与PAD课堂对分法,对市场调查与预测课程进行教学改革,构建“学一训一赛一研”一体化教学模式,推动学生在理论学习与实战应用之间的深度融合。实践结果证明,该模式不仅显著增强了学生的市场调查与预测实操能力,还促进学生“以赛促学”“以研促学”,并在“挑战杯”“正大杯”“全国高校商业精英挑战赛”等高水平学科竞赛、大学生创新创业项目立项中取得突出成绩,体现出教学改革对职业发展的实质性推动,为培养符合社会需求的高素质市场营销专业人才提供了有力支撑。
摘要:工业文化遗产作为城市历史记忆的重要载体,不仅见证了城市的工业发展历程,也与人民的生活息息相关,承载着一代人的情感与记忆。城市,是推动高质量发展、创造高品质生活、全面建设社会主义现代化国家的重要载体。城市更新行动中,工业文化遗产的保护与利用是平衡城市发展与历史传承的重要课题,既需要避免“大拆大建”导致遗产流失,也需要通过创新利用让工业文化遗产更好为城市更新行动服务。本文旨在以人民城市理念为指导,探索城市更新行动中工业文化遗产保护传承的实践路径与具体策略。
摘要:面对教育数字化的历史进程,如何提升教师的数字素养是当下至关重要的因素。基于此,本文阐释了教师数字素养的内涵,结合《教师数字素养》标准框架,剖析了教师提升各项数字素养所面临的现实困境,即理念滞后、精力不足、应用困难、风险衍生与支持乏力,并针对这五个难题给出了纾解策略,旨在为教师提供借鉴与参考。
摘要:随着人口老龄化进程不断加快,城市住宅区公共空间作为老年人日常活动的主要场所,其适老化完善程度直接影响着老年群体的生活品质与社会归属感。本文从环境行为学与社区教育融合的视角出发,立足适老化改造安全、便利、人性化的原则,结合当前城市住宅区公共空间改造的实际情况,梳理改造的核心需求,并剖析现存的突出短板,从空间布局优化、设施配置升级、长效机制构建等维度,提出针对性的改进策略,旨在推动公共空间从单纯的物理功能适配,向兼顾情感关怀与全龄段融合的方向升级,为老龄化社会背景下城市居住环境的品质提升提供参考。
摘要:推动“一站式”学生社区从“管理机构”向“育人阵地”转型,是新时代高校践行立德树人根本任务、打通育人“最后一公里”的重要路径。本文在三全育人视角下,结合相关政策文件、学界研究以及多所高校实践成果,从思想价值引领、制度体系构建、服务运营升级三大维度探索,梳理“一站式”学生社区建设的现状与面临的困难。研究发现,高校“一站式”学生社区基础育人服务框架已初步构建,但仍面临育人主体缺乏协同、制度适配性不足、服务供给精准度欠缺等问题,三大维度的联动运行机制较为薄弱。因此,本文提出针对性优化“一站式”学生社区建设路径,推动三者协同发力、深度融合。为“一站式”学生社区高质量建设提供可行的实践方案,拓展三全育人理念在高校基层育人场景的应用渠道。
摘要:本研究针对高校家庭经济困难学生认定工作中存在的科学性不足与认定偏差问题,基于层次分析法(AHP)构建多维量化评价指标体系。通过建立递阶层次结构模型,系统整合家庭经济基础、家庭负担系数、健康风险等级、突发状况及区域经济差异五大核心维度,运用权重分配与一致性检验优化指标结构( (CR<0.1) ,以就读期间个人消费水平作为民主评议项,最终形成具有可操作性的“量化初评一民主评议修正一动态响应调整”三维协同认定体系。本研究为教育公平政策落地提供了标准化技术工具,对完善高校资助管理体系具有实践参考价值。
摘要:本文基于合作生产理论,系统梳理健康优先发展战略在跨部门协同、资源整合及公众参与等方面的机制构建与路径创新,提出以政府主导、多元主体共建共享为核心的治理框架,强调通过政策融合、资源平台及反馈机制提升基层健康服务的公平性与可及性,为健康中国战略落地提供理论支撑与实践范式。
摘要:新“双高”背景下,职业教育被赋予更高的使命,要求培养出符合国家战略需求、适应经济社会发展、具有高素质和较强实践能力的技术技能型人才,促进职业教育高质量发展,彰显职业教育在新质生产力发展、现代化产业体系建设中新的担当。本文以新“双高”为背景,对江苏高职院校雁阵式发展分类定位及协同提升策略进行分析。通过对江苏高职院校发展状况的分析发现,其总体建设思路缺少特色,专业群运转不畅,产教融合模式单一。因此提出分类定位的方法,将江苏高职院校分为“头雁”(国家双高建设单位)、“强雁”院校(省级高水平院校)和“群雁”院校(区域特色院校),并对不同类型的院校提出协同提升的策略,以期为江苏高职院校在新“双高”背景下实现高质量发展提供参考。
摘要:在当今社会背景下,社会主义核心价值观对高校校园文化建设具有重要的引领作用,既对大学生带来思想碰撞的挑战,也为大学生健康成长提供了价值引领和精神滋养。在高校校园文化建设中融入社会主义核心价值观,引导青年大学生形成正确的世界观、人生观和价值观,既是高校校园文化建设的重要内容,也是高校人才培养目标的主要任务。如何把社会主义核心价值观教育融入高校校园文化建设工作中,对促进素质教育发展,落实立德树人根本任务具有重要意义。本文通过对社会主义核心价值观引领校园文化建设的研究,从而对高校如何培养人、培养什么人给出建议。
摘要:随着区域国别学成为一级交叉学科,再加上区域全面经济伙伴关系协定(RCEP)的签署,各高校日益重视以东盟商务与投资概论课程为代表的特定区域应用课程建设,并将其纳入人才培养体系。但是由于该课程不仅仅涵盖经济和政治,还涉及法律以及文化等多维知识内容,自然而然面临着显著的跨学科知识整合挑战,知识碎片化和逻辑断层及理论与实践脱节严重制约着教学质量,影响学生综合素养的提升。本文基于知识图谱的技术内核与应用思维,系统分析该课程在知识、教学和学习三方面的整合困境,借鉴动态本体建模理念与六维构建准则,先提出知识体系图谱化重构,到教学流程图谱化再造,再到学习路径图谱化赋能的三位一体整合突破路径,旨在推动课程从知识拼盘向认知网络构建转型,培养具备系统思维的区域国别领域复合型专业人才。
摘要:当前国际形势日趋复杂,高校作为培养新时代人才的主阵地,国家安全教育的重要性愈发凸显。国家安全教育课程在提升大学生国家安全意识、强化使命担当方面具有不可替代的作用。课程思政作为实现价值引领与精神塑造的关键途径,其与国家安全教育的融合尤为必要。本文基于文献检索,运用CiteSpace软件对关键词进行共现分析,绘制可视化图谱,形成包括思政教育、课程思政、总体国家安全观等在内的多个关键词聚类,从而探讨“国家安全教育”课程中思政教学的内容结构与实施路径,为该领域的教学优化与理论深化提供参考。
摘要:在公关赋能下,高职院校辅导员运用公关“内求团结”的理念,“外求发展”的管理科学观,以此创新思想政治教育的工作方法,助力全面提高大学生的综合素质,为社会输送人才。本文主要阐述了辅导员职位的意义与重要性,并通过案例对高职院校辅导员思想政治教育工作的开展现状、存在的问题进行分析,提出了在公关赋能下创新思想政治教育工作开展形式与促进高职院校思想政治教育长久发展的解决方案。
摘要:班级是高校开展教育和管理的基本单位,良好的班风是优良校风、学风的基础。作为我国高等教育体系的 重要组成部分,民办高校因办学属性、学生特点、师资力量等与普通公办高校有着较大差异,其班级建设更为复 杂更具有挑战性。本文通过分析民办高校班级建设存在的普遍问题,结合民办高校特点,探索民办高校班级建设 的实践路径。
摘要:本文以乐山职业技术学院为例,探讨了以来华留学生感知中国非遗春节为切入点的中国文化实践化教育。本文基于教育部发布的《学校招收和培养国际学生管理办法》和《来华留学生高等教育质量规范(试行)》,结合对来华留学生中国非遗传统文化的教育任务特点,分析了实践教育在文化感知中的重要性。通过2025年春节申遗成功背景下的教育活动设计,展示了以非遗春节文化为载体的全方位闭环学习模式。研究发现,实践化教育有效促进了来华留学生对中国文化的理解和认同,为高等职业教育“一体两翼五重点”和“五金”教育提供了有益借鉴。本文提炼出“文化感知一实践体验一反思内化一创新传播”的教育模式,为其他高职院校来华留学生工作提供了可操作性的指导框架。
摘要:高校数学类专业中,高等代数与解析几何是极为重要的课程,其知识逻辑严谨、文化底蕴深厚,可为课程思政的实施提供良好保障。立德树人背景下,思政元素和专业课程的融合已是必然之趋,然而受到多重因素影响,导致高等代数与解析几何课程思政元素融入实效不尽如人意。基于此,本文通过对高等代数与解析几何课程思政元素的融入意义进行探究,指出高等代数与解析几何课程思政元素的融入困境,并提出高等代数与解析几何课程思政元素的融入策略,旨在为提升课程育人实效提供有益参考。
摘要:本文探讨了阅读圈教学模式在大学英语读写课课程思政中的应用。本文通过课例实验,对比了传统与阅读圈教学模式的效果,结果显示,阅读圈模式促进了语言学习与思政教育的融合,提升了学生的语言能力、思政素养和学习态度。基于此,本文还提出了改进策略,为外语课程思政提供了切实可行的路径。
摘要:在“双一流”背景下,工程伦理课程的思政改革是培养工程师伦理观的重要途径。本文探讨如何将思政教育融入工程伦理,重点从师资队伍建设和教学模式改革入手,提升学生质量。以华北水利水电大学水利水电工程专业为例,分析当前工程伦理思政教育现状,提出改革思路。旨在促进学生工程伦理思维形成,使其在工程实践中融入伦理价值观,培养具有国际竞争力的工程人才。这对推动高水平工程专业建设及弘扬社会主义核心价值观具有积极意义。
摘要:在师范教育高质量发展的背景下,师范类专业认证已成为规范师范类专业建设、提升人才培养质量的核心抓手。学前教育专业作为基础教育的奠基石,其认证与专业教学标准的深度融合是优化人才培养模式、适配行业需求的关键路径。本文以泉州华光职业学院学前教育专业为研究对象,通过梳理该专业在师范类专业认证过程中的实践探索,剖析专业认证与教学标准融合的核心契合点与必要性,提出优化策略,为同类高职院校学前教育专业的内涵建设与质量提升提供实践参考。
摘要:新文科建设深刻重塑教育格局,对财经类课程思政提出融合价值引领、培养复合人才、创新教学模式等迫切要求。本文探索基于OBE理念的教改路径,聚焦构建有机统一的思政内容体系、打造技术赋能的混合教学模式、强化开放协同的育人机制、完善动态多维的评价体系,旨在培养兼具专业素养与家国情怀的新时代财经人才,为相关改革提供实践参照。
摘要:“放管服”改革背景下,政府通过简政放权、放管结合等方式激发市场活力。职业院校作为人才培养主阵地,其科研工作对院校竞争力提升发挥着不可替代的作用。科研经费管理与科研项目实施成效息息相关,然而传统职业院校科研经费管理流程仍存在诸多问题,导致科研工作的推进受到阻碍。数智赋能视角下,职业院校科研经费管理流程优化迎来新的机遇。在各种先进技术的支撑下,能够解决传统管理模式存在的问题,大幅提升经费管理效率,促进经费高效利用。本文通过探究“放管服”改革背景下数智赋能职业院校科研经费管理流程优化的意义,梳理该流程优化面临的困境,并提出相应的优化策略。
摘要:随着我国学生资助体系从保障型向发展型转型,高校家庭经济困难学生的思想政治教育面临新的机遇与挑战。当前高校家庭经济困难学生思政工作虽取得显著成效,但仍存在一些问题,部分学生表现出明显的“精神贫困”现象,相关负面事件频发凸显了现有教育模式的局限性。因此,本文立足发展型资助育人理念,厘清了家庭经济困难学生思想政治教育的内涵特征,分析了当前教育工作中存在的主要问题及其成因。在此基础上,本文提出了针对性的优化对策,旨在为新时代高校资助育人工作提供理论参考和实践指导。
摘要:课程思政建设是当下高等教育提质增效的必然要求。课程思政是一种将传统课程教育与思想政治教育融合的新的学科教育理念。本研究针对外语多媒体教学课件设计与制作课程当前思政教学痛点,做到有的放矢,在课程教学过程中采用以BOPPPS为主的“五位一体”课程思政教学改革创新实践模式,依托严密的教学设计流程,精心设计合适的课程思政元素融入路径,将思政元素“无痕”地融入立德树人全过程,以改善思政教育与课程教育“两张皮”,融合度低的情况,以期为同类课程教学模式改革提供一定的参考。
摘要:电子信息类课程兼具综合性与实用性,是开展课程思政的重要载体,然而,当前存在教育理念滞后、教学与德育目标融合不足、评价机制导向性欠缺等问题,影响“价值引领”实效。本文以立德树人为主线,构建了遵循科学性、针对性、可操作性与动态性原则的多维度评价体系,从理性与实践维度设计多元评价内容,通过多主体、多渠道、多形式评价,为电子信息类课程思政评价提供了实践范式,后续需进一步扩大适用范围、动态优化评价指标,助力实现“知识传授与价值引领同向而行”的育人自标。
摘要:思政视域下开展高校非遗美育工作,是传承中华优秀传统文化、落实立德树人根本任务的重要途径。以多维融合育人的基础构建为前提,从思政导向与非遗内涵的文化价值共鸣、美育与传统文化传承的内在契合、高校与社会资源的系统整合3个方面打牢根基。基于此,以协同共进育人机制的实施为核心,依靠课程与实践平台有效联动、教师与传承人双向赋能、校园与社会环境有机衔接,推动育人成效持续深化与非遗传承创新发展,继而为高校非遗美育工作高质量开展提供路径规划,实现文化传承与思政育人的有机统一。
摘要:新时代高校思想政治教育强调全员、全过程、全方位育人,着力构建“大思政”格局。大学班级作为学生生活的重要场域,是开展思想政治教育的核心载体和关键路径,本文以此为切入点,深入探讨班级建设与思想政治教育之间的“双促双融”机制——即以高质量班级建设促进思政教育实效,以系统化思政教育赋能班级治理效能。探索二者“双促双融”的实现路径,旨在为新时代高校落实立德树人根本任务、构建协同高效的“大思政”格局提供参考。
摘要:岗课赛证四融通是深化职业教育改革、落实 *1+X′′ 证书制度的核心路径,课程思政是实现立德树人根本任务的关键载体。当前,高职院校在 61+XG 证书制度试点中,存在课程思政与岗课赛证融通实践脱节、价值引领缺位、协同机制缺失等困境。本文以柳州铁道职业技术学院实践经验为依托,立足 661+XP 证书试点全流程,围绕岗课赛证四融通核心要求,剖析课程思政的价值赋能逻辑,构建“双主线协同、全流程贯穿、四融通落地”的制度保障体系1,为提升职业教育育人质量提供实践路径。
摘要:传统的体态语言与仪表礼仪课程评价存在着主观性明显、评价标准不统一以及反馈不及时等方面的困难。本研究提出了一套基于AI的个性化学习评价系统,该系统采用了多模态数据采集、深度学习算法以及智能推荐引擎等相关技术,建立了包含静态形象与动态举止的多层次评价指标体系。经过16个教学单元的实践检验后,该评价体系在优化教学效果与提升学习体验方面成效显著,为高职院校礼仪课程的智能化升级提供了切实可行的技术方案与实践参考。
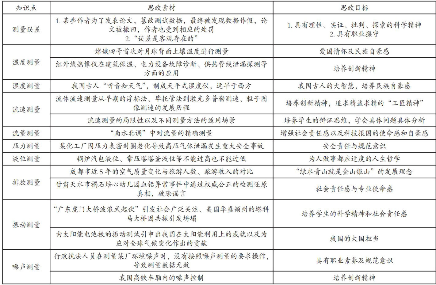
摘要:如何在专业课中有效融入思政元素,是培养德才兼备工科人才的核心。围绕能源环境测试技术课程,深入探讨课程思政在该课程中的价值渗透。通过分析能源环境测试技术课程的特点与思政融合的可行性,阐述课程思政在培养学生家国情怀、社会责任感、科学精神、职业认同感等方面的重要价值。结合课程实践,列举课程各章节思政素材,探索课程思政融入方式,旨在实现知识传授与价值引领的有机统一,培养德才兼备的能源环境领域创新人才。
摘要:本研究以职业本科“大数据 + ”财会类专业融合式教学为背景,以财务报表分析课程为例,通过实证分析探讨融合式教学效果。课题组对融合式教学效果进行了实证分析,一方面进行增值评价,从知识掌握、技能提升及素质培养3个维度设计评价指标体系,分析学生学业成绩的增长情况;另一方面通过调查分析的方式分析学生对融合式教学的认可程度。研究表明,融合式教学显著提升了学生的数据分析能力与财务实务应用水平,有效促进了跨学科能力培养。
摘要:在我国高等教育质量提升的背景下,应用型本科高校的实践教学质量评价已成为教育管理领域的重要议题。实践教学是应用型本科高校人才培养的核心环节,如何科学评价实践教学的质量至关重要。本文通过文献研究、德尔菲法、专家咨询等方法,构建了基于CIPP模型的应用型本科高校实践教学质量评价指标体系,并结合应用型本科高校的教育目标与实际情况进行适配与完善。本研究为高校实践教学的管理和改进提供了理论支持与实践指导。
摘要:本文聚焦高校基础俄语教学改革,针对俄语零起点学生面临的语音系统复杂、语法结构庞杂、教学学时不足、语言技能培养与人文素养提升的割裂等现实挑战,通过重构教学理念、创新教学模式与优化教学方法,构建“语言能力一数字素养一人文精神”三位一体的教学路径。在实践教学环节,基于俄罗斯AliceAI,实现俄语纠音、单词组句、生成文本及趣味教学等多模态教学尝试,采用BOPPPS教学方法有效提升了课程思政元素的融入效能,旨在为高校基础俄语教学实践提供参考。