摘 要:智能制造作为推动制造业转型升级的关键路径,已深度融入企业制造活动的各个环节,并对企业全要素生产率产生深远影响。本文将中国智能制造试点示范行动作为一项准自然实验,基于2010—2020年中国沪深A股上市制造业公司数据,构建多期双重差分模型,从价值链视角系统考察智能制造如何影响企业全要素生产率。研究发现,智能制造显著促进企业全要素生产率的提升。机制分析表明,智能制造在研发环节通过增加研发投入和
摘 要:新一轮科技革命和产业变革深入发展,数字经济与实体经济深度融合已成为重塑全球竞争格局、提升国家竞争力的关键力量。在此背景下,增强产业链韧性对于我国构建新发展格局、推动高质量发展具有重大战略意义。本文基于2012—2022年中国30个省份的面板数据,构建数实融合和产业链韧性综合评价指标体系,系统考察数实融合对产业链韧性的赋能作用与影响机制。研究发现,数实融合对产业链韧性具有显著正向作用,在经济
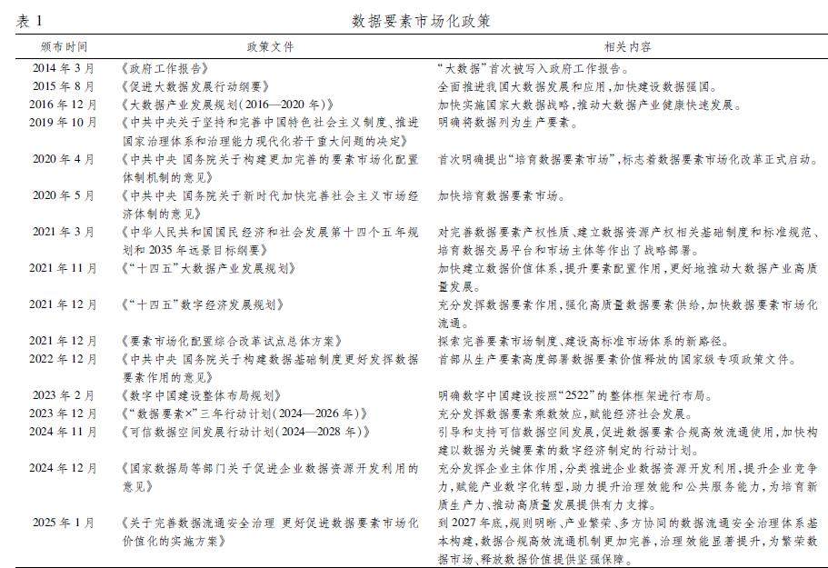
摘 要:数字经济的发展驱动了要素市场的结构性变革,并加速了数据作为新型生产要素的市场化进程。基于数据要素市场化建设的制度背景,本文以2011—2022年中国沪深A股上市公司为研究样本,实证检验数据要素市场化对企业投资效率的影响及其作用机制。研究发现:数据要素市场化有利于抑制企业非效率投资,且对企业投资过度行为的抑制作用更强。机制分析表明,数据要素市场化通过数字化赋能效应和成本节约效应提升企业投资效
摘 要:财政作为国家治理的核心支柱,其高质量发展既是经济高质量发展的必然要求,也是推进国家治理现代化的重要体现。本研究基于2004—2023年全国地级市面板数据,采用双向固定效应模型,系统考察了财政纵向失衡、税收竞争及其交互效应对财政收入质量的影响机制。实证结果表明:财政纵向失衡与税收竞争均会显著降低财政收入质量,且两者存在协同抑制效应;机制检验显示,这种负面作用主要通过降低税收征管努力程度、加剧
摘 要:随着新一轮科技革命与产业变革的深入推进,以大数据、人工智能、云计算为代表的数字技术正加速向经济社会各领域渗透。在此背景下,数字经济通过提升劳动生产率、催生新职业与灵活就业模式,成为推动高质量就业的重要力量,与我国促进经济高质量发展和实现共同富裕的战略目标高度契合。本文在剖析数字经济发展对就业质量影响机理的基础上,构建了就业质量评价指标体系,从数字基础设施建设、产业数字化、数字产业化与数字创
摘 要:在以高质量发展推进共同富裕的背景下,人工智能作为引领新质生产力发展的核心驱动力,既带来效率提升的历史机遇,也面临加剧分化的现实挑战。其广泛应用正在深刻重塑收入分配格局、就业结构与公共服务体系,如何引导技术变革以促进共享发展,已成为破解增效与包容协同路径的重要议题。本文基于2013—2023年中国30个省份的面板数据,从理论与实证两个层面系统探讨人工智能对共同富裕的影响效应与机制路径。研究发
摘 要:农业新质生产力的培育与提升依赖于技术创新、人力资本等现代化生产要素的持续投入。然而,此类要素难以在农业农村系统内部自发生成,城乡融合发展通过打破要素流动壁垒,促进知识、技术、人才等在城乡间的双向渗透,为农业新质生产力的演进提供了重要路径。本文基于2012—2022年中国285个地级市的面板数据,实证检验了城乡融合对农业新质生产力影响的内在机制与空间溢出效应。研究结果表明:全国及东部、中部、
摘 要:数据要素市场化有利于优化数据要素在城乡间的配置,促进城乡数字经济协同发展,因而成为驱动城乡融合发展的新引擎,对构建新型城乡关系、实现高质量发展具有重要意义。本文基于2009—2022年中国278个地级市的面板数据,实证检验数据要素市场化对城乡融合发展的影响及作用机制。研究发现,数据要素市场化能够显著促进城乡融合发展,为破解城乡二元结构提供新路径。一方面,通过技术创新驱动,促进城乡产业协同与
摘 要:商业信用作为银行信贷的替代性融资工具,在缓解企业流动性约束,优化供应链资金配置方面具有重要作用。本文以2010—2023年A股上市公司数据为样本,依托供应链创新与应用试点的准自然实验,实证分析供应链数字化对企业商业信用供给的影响。研究发现:供应链数字化能够促进企业增加商业信用供给;机制检验表明,供应链数字化能够通过缓解融资约束、降低信息不对称和提升客户集中度来促进企业提供商业信用;异质性分
摘 要:数字化转型背景下,专利合作网络以其独特的广泛连接性、高频互动特性以及显著的创新加速效应,成为拓展企业创新边界的关键力量。本文通过测度2013—2022年上市企业专利合作网络的中心性,深入考察了企业嵌入专利合作网络及其位势对数字化转型中创新边界拓展的影响机制。研究发现:专利合作网络中位势优越的企业能够显著推动创新边界的拓展;具体而言,企业通过嵌入专利合作网络拓宽了市场信息和技术信息渠道,增强
摘 要:企业践行环境、社会和治理(ESG)理念不仅出于自身发展需要以及应对环保部门监管,供应链的相互依存特性也可能促使企业在环境以及社会责任履行方面与其合作伙伴保持一致。本文通过选取中国沪深A股上市公司2010—2023年的数据,实证检验供应链ESG绩效一致性对企业绿色创新的影响。研究发现:供应链焦点企业与客户企业的ESG绩效一致性能够促进客户企业绿色创新;供应链ESG绩效一致性能够提升企业高管对
摘 要:较高的ESG评级向外界传递了企业经营状态良好的积极信号,对于增强供应链韧性、优化供应链空间布局具有重要意义。本文基于“供应商-企业-客户”这一完整的供应链条,系统考察了企业ESG表现对供应链空间分布的影响与作用机制。研究发现,企业ESG表现有利于突破地理距离和行政边界的束缚,促进供应链空间扩张。机制检验揭示,企业ESG表现可以通过缓解融资约束、提高企业声誉与产品竞争力等渠道拓展供应链空间分
摘 要:数据要素市场化配置已成为释放数据价值、促进产业升级的重要机制。然而,数据要素市场化影响制造业绿色创新的具体路径与异质性效应,仍需深入探讨。本文基于我国数据要素市场化改革的政策背景,将数据交易平台的建立视为一项准自然实验,运用多期双重差分模型,系统考察数据要素市场化对制造业绿色创新的影响及其作用机制。研究发现,数据要素市场化显著提升了制造业企业的绿色创新水平。机制分析表明,该效应主要通过降低