一、大理洱源乳扇飘香富农家 初冬,空气干爽微寒,正是制作乳扇的好时节。乳扇是白族传统特色美食,它用鲜牛奶和酸浆制成,因形似扇子而得名。在,当地人沿用白族传统手艺制作乳扇,实现了非遗保护与农户增收。 2022年12月,“乳扇制作技艺”入选云南省第五批省级非物质文化遗产代表性项目名录,55岁的李沛和是这门技艺的省级非物质文化遗产代表性传承人。她制作乳扇30多年,手艺炉火纯青。 乳扇制作 乳
金银器制作:一锤一承今古匠心巧手拓新程 “叮叮叮当当当”一阵阵清脆的小锤敲打声穿越百年时光,在的工坊里久久回响。 交城金银器制作技艺源远流长,无论是孩童满月佩戴的长命锁,还是女子出嫁装扮的银首饰,抑或老百姓祈福的银葫芦,都已成为老交城人的鲜活印记。百年省级非遗交城金银器制作第五代传承人杨德富向年轻人传授传统技艺时光流转,这门老手艺没有被岁月尘封,而是在省级非遗代表性传承人杨德富的匠心坚守与
在黄河蜿蜒的“臂弯”中,甘肃如同一本厚重的史书,每一页都记载着中华文明的璀璨篇章。这片古老的土地孕育了无数珍贵的文化瑰宝,其中以非物质文化形态传承的雕刻技艺恰似一颗颗明珠,在岁月长河中熠熠生辉。它们或藏于砚台方寸之间,或绽放在青砖黛瓦之上,或流转于漆器斑斓的纹理中,无声地诉说着陇原儿女的匠心与智慧… 绿石凝香 千年砚魂 岷县洮砚,又名洮河绿石砚,与端砚、歙砚并称中国三大石质名砚。洮砚因石色
葫芦烙画作品 一支铁笔,一个朴素的葫芦,在一位民间艺人的手中相遇,便开启了一场跨越千年的艺术对话。 在的窄巷里,刘德宝以葫芦为纸,以火为墨,让源自汉代的烙画技艺在新时代重焕生机。 从偶然结缘到匠心深耕,再到创新传承,刘德宝用炽热的铁笔,不仅烙出了栩栩如生的世间万象,更烙出了一条非遗文化在当代的复兴之路。 缘起方寸一—从玻璃雕刻到葫芦烙画的转变 走进东方文化市场窄巷13号的德宝葫芦
地处东海之滨、闽浙要塞的福建宁德,有人撒网捕鱼,收获大海的馈赠;有人传承技艺,续写海洋文明的诗篇。鱼拓,这项将鲜活渔产转化为纸上丹青的古老技艺,正以独特的艺术生命力,书写千年渔猎文明与现代美学交融的华章。 相传,鱼拓起源于我国宋代,元代因战乱而失传多年,后来在沿海地区再度流传,并辗转传播到日本、朝鲜。清末时,鱼拓技艺即在山东高密的民间流传,历经数代人的传承与创新,活态传承至今。 鱼拓是将真
非物质文化遗产黄陵面花县级传承人迁平在制作面花 “捏的花馍特别好。”市民王红姣捧着刚做好的龙凤插花贡面花,脸上带着笑容。作为面花的老客户,她每年春节、中秋都会来定制面花,这次又通过微信购买了两个龙凤插花贡面花,在她们家人看来,摆放面花已经是婚丧嫁娶的重要环节。 王红姣口中的“心头好”,正是国家级非物质文化遗产一黄陵面花。这些面花均出自非物质文化遗产黄陵面花县级传承人迁平之手。在她的面花
清晨阳光穿透桑树林,桑树皮剥离的脆响与铁锤敲击木墩的“咚咚”声,交织成一首跨越千年的交响曲。这里是桑皮纸之乡。2006年,桑皮纸制作这项濒临失传的技艺入选首批国家级非遗名录。如今,薄如蝉翼却坚韧如革的桑皮纸,不仅承载着中华文明的记忆,更成为撬动乡村振兴的文化支点,书写着“传承有人、创新有品、增收有路”的时代“新”篇。 传承有人:千年技艺注入青春血脉 在布达村“桑皮纸世家”作坊里,第十三代传
2025年11月22日至28日,文化和旅游部非物质文化遗产司、云南省文化和旅游厅、天理白族自治州人民政府共同主办的2025非遗品牌推广周在云南省大理市举办。120余家非遗品牌集中亮相,通过展示展销、交流研讨等多元形式,展现非遗品牌守正创新的生机活力。这场盛会不仅是非遗成果的集中展示,更成为观察非遗传承发展新趋势的重要窗口。 标准:从“一个人的手艺”到“一代人的品牌” 走进活动现场天憙园,“
[摘要]中国舞蹈表演艺术具有独特的美学特征,通过对其美学特征的分析研究,能够了解舞蹈表演艺术的要点,对艺术文化传承创新等具有积极作用。同时,中国舞蹈表演艺术中蕴含着丰富的中国传统文化内涵,有着独特的文化意蕴,了解舞蹈表演艺术的内容和特点,对于社会文化艺术的发展尤为重要。文章通过分析中国舞蹈表演艺术的美学特征,提出舞蹈表演艺术的实践策略,以加深人们对舞蹈表演艺术文化的认识,为文化发展进步提供支持。
[摘要]文章旨在通过审视群文舞蹈相关工作的开展现状,构建科学有效的发展策略,推动其繁荣发展,以满足群众的多元精神文化需求。具体采用现状分析与策略构建相结合的方法,梳理出该工作在普及化与文化融合上的成效,同时剖析了专业人才匮乏、资源保障薄弱、活动形式单一等现实困境,并从人才培育、资源优化、形式创新、文化赋能等维度提出针对性策略。研究表明,完善的发展体系能提升群文舞蹈活动质量,助力传统文化传承与社会和谐,为群文舞蹈相关工作的可持续发展提供参考。
[摘要]群文戏剧属于基层文化传播的关键载体,在弘扬时代精神等方面具有关键作用。文章从群文戏剧创作的价值和现状着手,探寻符合徐州群众文化实际的发展路径,以期为群文戏剧弘扬时代精神提供参考,促使其成为该主题下生动鲜活的文化载体。
[摘要]揉弦作为小提琴提升演奏表现力的核心技巧,其多样化运用对于音乐表达至关重要。文章首先梳理小提琴揉弦的主要类型及特征,涵盖指尖、手指关节、手腕、前臂揉弦及综合性揉弦的动作机制与音色特点;其次分析揉弦技巧在音色控制、音准微调、情感表达及速度力度适配中的多样化呈现路径;最后探讨揉弦训练的循序渐进方法、差异化训练策略、常见错误纠正及演奏实践整合策略。文章的研究为小提琴揉弦技巧的理论研究提供了细化参考,也为训练实践与演奏应用提供了切实训练,有助于提升演奏者的技巧运用能力与音乐表达水平。
[摘要]影视作品作为一种强有力的文化媒介,其深层主题的传达往往超越直白的对白与情节,而是借助精心构建的文化符号与意象系统。文章首先对影视叙事中文化符号与意象的基本概念及其相互依存的关系进行界定,其次围绕三种核心生成策略展开系统剖析。基于此,文章进一步对这些符号在叙事中发挥的深化主题、塑造人物形象、构建叙事结构,以及引导观众解码参与等多方面作用进行论述。最后,文章结合创作实际情况,对符号运用过程中可能遇到的滥用问题、文化语境差异问题,以及含蓄程度与清晰度失衡等挑战进行反思,目的是为影视编剧提供一套兼具理论深度和实践指导意义的创作方法论,希望借此提升作品的艺术表现力与文化内涵。
[摘要]曲艺是中国传统表演艺术的重要组成部分,塑造其角色除了依靠人物的心理结构和情感表达方式,更多的是依靠语言、动作和表演手法来完成。人物的情感经历和心理变化构成了其行为逻辑的核心,而演员可以通过语言、肢体、音乐等元素的配合,将人物复杂的心理活动有效地呈现出来,使人物的形象更加鲜明、具体。文章对曲艺表演的艺术特征及角色塑造的心理与情感要素进行分析,以期为演员在实际表演过程中更精准地把握角色内心世界提供有益参考。[关键词]曲艺表演;角色塑造;心理;情感
[摘要]文章以合作原则为理论支撑,结合马伯庸的历史小说《食南之徒》的文本内容,从数量、质量、关系与方式四个准则维度系统探究小说人物对话中违反合作原则的典型情形,剖析会话含义的生成机制及其叙事意义。小说中人物对话违背合作原则并非偶然现象,而是成为助力人物塑造、情节推进及主题表达的核心办法。通过分析违背规范的对话,既可以挖掘出人物潜藏的身份立场、情感诉求与权力博弈,还能揭开人性复杂的面纱,历史语境下个体的困境为马伯庸“历史可能性”写作风格的研究提供了语用学视角参考。同时,将合作原则运用在文学文本分析中,能够更好地理解作者的创作意图。
[摘要]经济的高速发展促进了国民生活水平的显著提升,人民群众对精神生活的重视程度也得到了大幅提升,而这也全面推动了群众文化活动的开展,进而为社会建设作出了巨大贡献。对此,为保障群众文化活动的高效开展,相关部门有必要优化群众文化活动的组织与策划,围绕地方实际、特色文化等持续创新活动内容,并联合应用多种现代化技术,促进群众文化活动质量有效提升,以此在丰富群众精神世界的前提下推动社会经济稳定发展。
[摘要]音乐具有艺术性、审美性功能,通过鉴赏音乐作品,挖掘其内在表现形式与艺术内涵,可以提升艺术审美能力。音乐鉴赏的过程在于了解、品鉴作品中的音乐元素,包括曲式结构、调性、和声、节奏、旋律等内容,从而获得良好的审美体验。同时,音乐鉴赏又与艺术审美能力相互交织,二者互促互融,共同塑造个体的艺术修养和审美品位。
[摘要]影视作品来源于生活,由真实事件改编的电影在反映生活本来面貌的同时,也引导着大众关注社会现实,以真实事件和人物原型为基石,借助艺术改编将真实的经历重塑为充满戏剧张力的故事。《出走的决心》以苏敏为原型,讲述她最终选择出走去追寻自我的真实经历。电影通过对真实情节、叙事策略和影视语言的复合运用,最终以镜像式呈现社会问题,探讨女性对自我价值的追逐。
[摘要]随着社会经济快速发展和文化自信的日益增强,民族音乐作为中华优秀传统文化的重要组成部分,迎来了新的发展机遇。新民歌作为一种在传统民歌基础上衍生、融合现代审美与时代精神的新型文艺体裁,不仅继承了民族音乐的基因,更在表现形式、创作手法和传播途径上不断创新,展现出强大的生命力。广西拥有丰富而独特的民歌资源,其新民歌创作与实践尤为活跃,形成了独具魅力的艺术风格。文章旨在系统探究广西新民歌的艺术特点与演唱技巧,总结了广西新民歌在创作与演唱两方面的共性规律,以期为广西新民歌的表演、教学与理论研究提供有益的参考,推动这一艺术形式的传承与创新发展。
[摘要]《敕勒歌》是我国北方民族音乐文化的瑰宝,承载着深厚的历史记忆与地域文化特征。文章立足于民族音乐学的视角,首先梳理其创作背景,进而分析作品的曲式组织与旋律形态,阐释其独特的艺术意境与审美价值。在表演实践方面,着重探讨其“长调”演唱技法和润腔艺术的处理方式,揭示其多样化的音乐表达路径。文章旨在从理论与表演双重维度,为民族声乐的演绎与传承提供切实可行的参考与借鉴。[关键词]《敕勒歌》;艺术特征;演唱风格;润腔
[摘要]在乡村开展群众性的文化活动,有利于改善乡村精神面貌,促进乡村文化建设,并促进完善乡村公共文化服务体系。然而,当前我国的基层群众文化工作还存在一些问题,因此必须抓住乡村振兴战略提供的机遇,发掘地方的独特文化,具体在基础设施和活动方式上进行优化,并健全管理体制和强化文化队伍,加大对资本的投入;同时组织各种类型的文化活动,推动基层群众的文化事业与乡村的经济发展。
[摘要]精神文明是当代人民群众生活发展的重要方面,群众文化活动作为公共文化服务体系的重要组成部分,承担着满足人民精神文化需求的关键责任。当今,群众文化活动形式多样、内容丰富。在文化自信的背景下,将优秀传统文化植入群众文化活动中,既有利于让优秀传统文化借助丰富多彩的群众文化活动得到传承与创新,又有利于丰富群众文化活动的内涵。文章探讨了群众文化活动中植入优秀传统文化的重要意义,分析了群众文化活动中植入优秀传统文化的现状,并提出了群众文化活动中植入优秀传统文化的实践策略。[关键词]群众文化活动;优秀传统文化;文化建设
[摘要]川剧《梦回东坡》自2023年上演以来,便凭借其独特的艺术魅力和深刻的文化内涵,贏得了广大观众的喜爱和业界的高度评价。该剧以北宋文学家苏轼的生平经历为蓝本,通过梦境与现实交织的叙事手法,展现了苏轼在政治波折、个人情感、人文追求等方面的丰富人生。《梦回东坡》在空间的构建与运用上独具匠心,从人物心理空间的细腻刻画,到叙事结构空间的拓展创新,再到舞台空间中对布景和道具的精心设计,多个层面共同作用,为观众呈现出一部立体而生动的川剧作品,深刻体现了苏轼的精神世界和川剧艺术的独特韵味,彰显了传统文化的现代价值。
[摘要]在乡村振兴战略持续推进的宏观背景下,“非遗”作为承载乡村文化记忆、彰显地域文化特色的重要载体,其保护与活化工作对提升乡村文化软实力、推动乡村产业多元化发展具有重要意义。文章系统梳理西充“非遗”资源的具体类型、地域特征及现行保护机制所取得的成效,深入剖析当地“非遗”在传承、资源整合、产业转化、传播及生态协同方面存在的突出困境,进而从传承梯队培育、多元协同体系构建、创意产业链打造、数字传播深化、生态治理融合五个维度提出相应策略,旨在为西充“非遗”提供可持续保障的保护机制与可落地的活化路径。
[摘要]舞蹈是一门以人体为媒介、以动作为语言的综合性舞台艺术。舞蹈演员的舞台素质及表现力是决定其艺术成就的核心要素。文章以舞蹈演员的舞台素质及表现力为研究对象,深入分析舞台素质的构成要素、舞台表现力的核心内涵,以及二者的辩证关系,剖析当前舞蹈演员在舞台表现力方面存在的共性问题,提出“内修于心、外练于形”的综合提升方法,旨在为舞蹈演员艺术素养的提升提供理论参考与实践路径。[关键词]舞蹈演员;舞台素质;舞台表现力;艺术修养
[摘要]在舞蹈艺术的舞台呈现中,演员形象塑造是连接作品内核与观众感知的关键纽带,直接决定表演的艺术质感与传播效果。文章以舞蹈演员形象塑造为研究对象,深入分析其外在形象(形体、技术、风格)与内在形象(情感、思想、性格)的构成维度及协同逻辑,提出通过身心协同训练、作品深度解读与细节打磨提升形象塑造能力的实践路径,为优化舞蹈艺术表演质量、强化作品感染力提供理论支撑与实践参考。
[摘要]在舞蹈艺术的呈现中,演员的艺术表现力与综合艺术素质是决定作品感染力的核心要素,直接影响舞蹈艺术价值的传递。文章以舞蹈演员的艺术表现力与综合艺术素质为研究对象,深入分析其艺术表现力的核心构成维度、综合艺术素质对表现力的支撑作用,提出通过深化排练思考、开阔艺术视野、强化心理建设、探索跨界融合等路径,实现二者协同培养的方法,为舞蹈人才培养提供理论参考。[关键词]舞蹈演员;艺术表现力;综合艺术素质
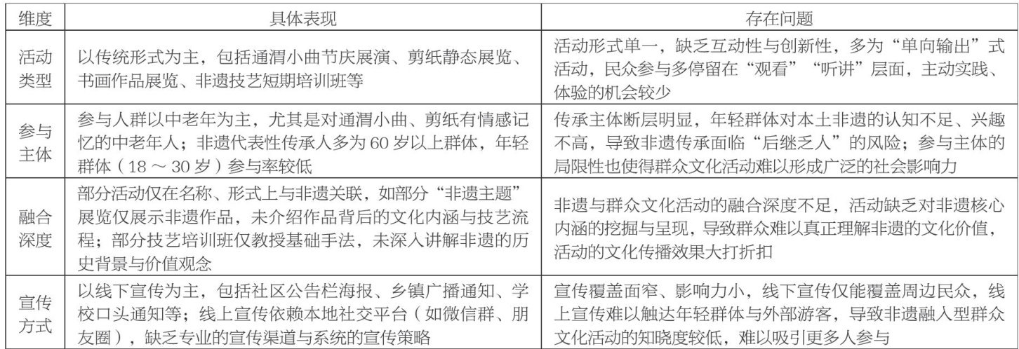
[摘要]非物质文化遗产作为中华优秀传统文化的重要组成部分,其活态传承依赖于多元载体,群众文化活动因具有广泛参与性和地域根植性,成为连接非遗与民众的关键纽带。在文化强国建设背景下,如何依托群众文化活动实现非遗的有效传承,成为地方文化发展的重要课题。文章以甘肃通渭地区为研究对象,从非遗传承与群众文化活动的共生逻辑出发,系统探讨二者的内在关联,分析通渭地区开展非遗融入型群众文化活动的价值维度,梳理当前活动开展的现实状况与突出问题,并结合地域实际提出优化实践路径。文章旨在为通渭地区以群众文化活动推动非遗活态传承提供理论参考,同时为同类地区的文化建设提供借鉴。
[摘要]在数字化和智能化深度融合的背景下,人工智能(AI)技术正以前所未有的速度重构文化创意产业的设计范式。瓦猫作为云南地区极具代表性的民间信仰符号与建筑装饰元素,因其文化内涵深厚且造型独特而具备极高的文创开发潜力。文章以AI技术作为驱动核心,系统地探讨其在瓦猫文创设计当中的多维度优化路径与创新应用模式,通过AI对瓦猫造型、色彩与文化符号进行深度解析与重构,以此优化设计流程中的需求分析、方案生成与协同机制,推动传统风格与现代审美的智能融合,从而实现跨文化风格整合与个性化定制。在此基础之上,进一步拓展其在品牌传播、产品包装、文化展览及数字文创等场景的应用边界,旨在构建AI赋能之下的非遗文创设计新范式,为传统手工艺的现代化转型提供可复制的技术路径与理论支持。