文本综述 2025年的高考语文试卷的结构与前几年高考相比有所调整,第一大题包括阅读Ⅰ、Ⅱ、Ⅲ、Ⅳ和名篇名句默写,第二大题是语言文字运用,第三大题是写作,其中阅读Ⅰ相当于就是原来的现代文阅读Ⅰ,它既有客观题又有主观题,共5道题,文本字数明显增多,且使用多篇文章、同一主题、对比观照的出题方式。此外,文章的题材更加丰富,涉及话题领域更广,包括学术论文、评论、新闻、人物传记、科普文、报告文学等。面对专业
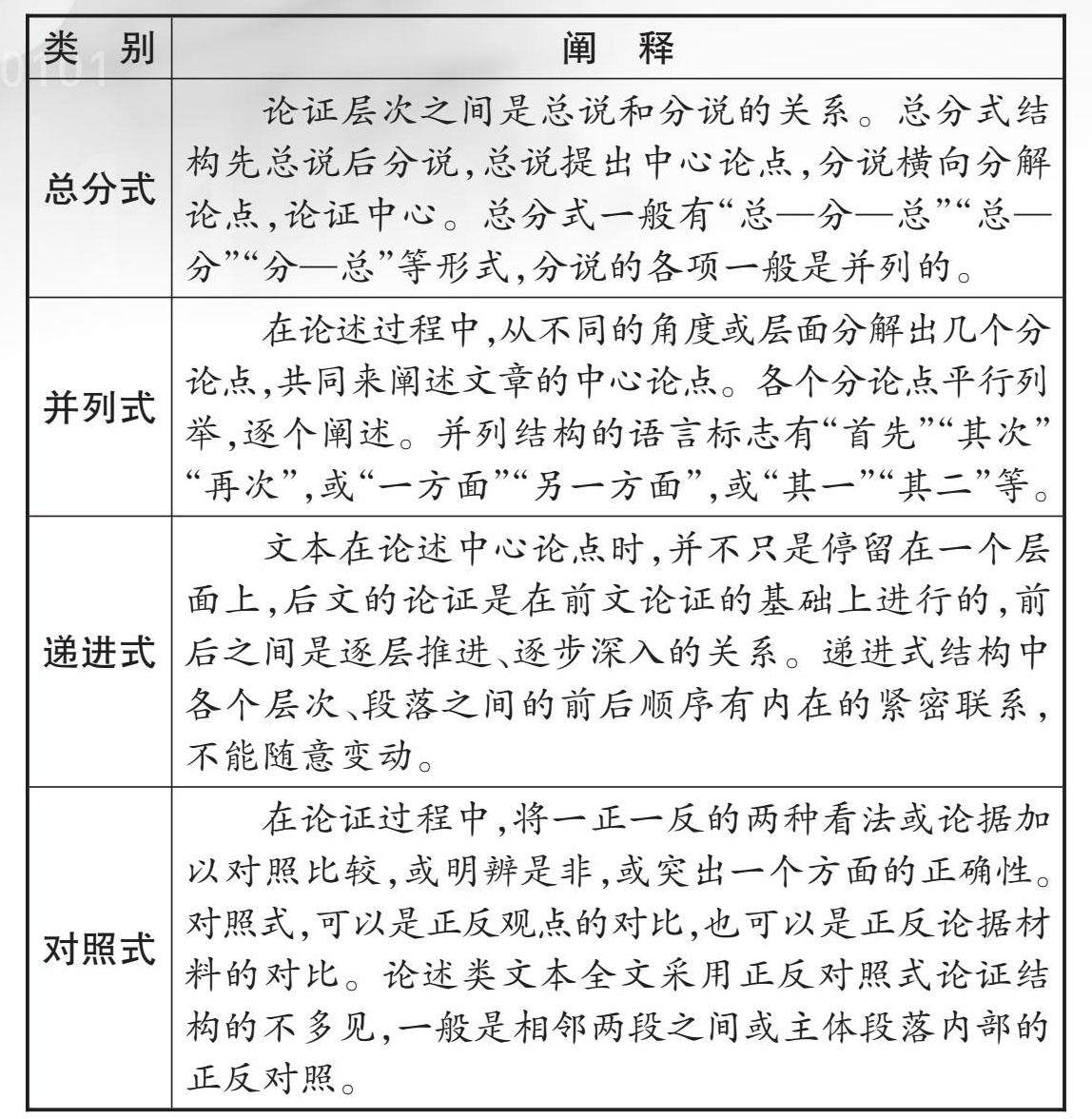
任务·目标解读 不同的文体形式都有明确的行文脉络,厘清文章的行文脉络,明确文章结构,是答题的基础,也是一些题型的具体答题思路。比如题中会直接出现考查“论证结构”“论述逻辑”的题型,也可根据文章具体内容隐晦考查行文脉络,所以要明了论证结构、论证逻辑的内涵。在解答阅读Ⅰ时(可能出现非议论性文体),既要有思维迁移能力,也要将论述类的思维模式合理运用至其他文体,但也要视具体文本而定。 分析行文脉络,就
技法·锦囊妙计 概括文章大意是一种提炼和综合的过程,即在正确理解有关内容的本质后进行提炼说明,侧重考查的是考生对语段乃至整个文本进行把握与总结的能力。 概括文章大意的步骤: 首先,通读全文,大致了解其中的意思。多则材料要找出它们共同的话题,以及各自的侧重点(或角度、方面)。 其次,理清重要信息。 (1)作者的态度; (2)作者想要表达的思想感情; (3)文章的线索(是物或是人,抑或是
任务·目标解读 论证是指在提出论点之后,用来证明论点的过程。论证手法不单是对论证方法的分析运用,而是包含论点、论据、论证、语言的一个整体概念。论点是解决证明什么的问题,论据是解决用什么来证明的问题,而论证(包括论证的过程和方法)是解决怎样证明的问题。在具体的考查中,论证经常会以论证方法是否正确、分析文中的论证方法、哪些材料可以支持文中观点的形式进行考查。如2023年新课标Ⅰ卷现代文阅读Ⅰ《后真相
任务·目标解读 “探究文本观点,提出个人见解”,就是要求考生基于对文本材料的理解与分析或对文本主要信息与观点的把握,通过自我感悟和体验,立足文本,并将其作为支撑,对文本中的问题或者与此相关联的社会现象进行探究,亮明自己的观点态度,阐明个人的辩证思维过程,从不同的角度和层面发掘文本所反映的人生价值、文化价值和时代精神。 技法·锦囊妙计 “探究文本观点,提出个人见解”答题步骤: 第一步,关联阅
材料一: 游牧地带是游牧生活与草原环境相互结合的产物。中国境内属于游牧地带的范围很广,除了位于大兴安岭以东的西辽河流域外,几乎北纬40°以北、大兴安岭以西的草原地带也都可以成为游牧民族的家园。草原游牧地带经蒙古高原、天山南北、青藏高原一直伸向欧亚大陆的腹地,成为世界上最广远的绿色长廊。 地学研究成果指出,推动畜牧业从原始农业分离出来的动力是气候变迁。距今3500~3000年①欧亚大陆气候转入冷
阅读Ⅰ 专题专讲 任务一 例一、4.D(材料二中“内部条件”的核心内容是“全民抗战”,强调调动全体民众的抗战热情和积极性。D项强调了动员全国老百姓的积极意义。其他三项都不涉及对人民群众这一抗战因素的调动。) 5.①设问句在问答之中切中要害,驳斥了典型的错误论调,阐明了文章的主旨;②以设问和反问句层层推进,形成缜密的论证逻辑;③设问句和反问句赋予文章雄辩的气势,增强了文章的感染力和说服力。