摘要:重庆单轨集团地铁管片厂先后为重庆多条轨道交通生产供应管片。重庆单轨交通工程集团有限公司负责重庆市轨道交通4号线西延伸段、18号线北延伸段、15号线一期、二期、27号线的管片供应任务。其中管片设计尺寸有两种,其一外径 8.5m ,内径 7.7m ,厚度 400mm ,其二外径 6.6m ,内径 6.25m ,厚度 350mm 由4块标准块,2块邻接块,1块封顶块拼装而成;盾构管片除应满足相应的结构力学指标和尺寸设计要求外,其外观质量是管片现场验收的重点项目,一旦出现严重破损,管片修补难度非常大,且修补的部位极易造成渗水,管片只能报废处理。由于盾构管片是按照模块化生产,在现场组装成环使用的一种组合体,在生产后需要对其进行多次吊运,在这个过程中就会出现很多破损现象,经统计管片的破损分为:起模破损、起吊破损、翻片破损、堆码破损、转运破损,其中转运破损占比高达 54% 。针对以上情况,工厂采用QC小组方法,采取针对性措施,以QC小组活动的形式研制管片轻型转运平台,成功将管片破损率降低到 2.7% ,低于设定目标5.0个百分点,超过了预期效果。
摘要:传统管道建模与测绘主要依赖RTK(实时动态定位)测绘杆,其特点是人工部署,单点采集,需要两人以上协同操作,无法保证工人的安全,且增大了人力调度。耗时长达数小时/公里,GPS定位在工地情况下的复杂环境中会产生操作误差。本文提出一种基于边缘计算的轻量化实时建模系统。惯性导航系统和GPS获得设备的位置。摄像头与雷达的点云数据进行融合,获得管道的点云数据。结合设备的定位信息来确定管道的精确定位。全程测量仅需要单人手持拍摄,测绘用时缩减至20分钟以内,定位误差可减小到厘米级别。
摘要:文章以某公路养护工程为案例,系统探讨了沥青路面就地冷再生技术在公路养护大中修工程中的实际应用,重点分析了该技术在配合比设计、基层施工工艺、碾压养生等关键环节的技术要点。工程实践表明,就地冷再生技术具备环保、经济、高效等显著特点,尤其适用于生态脆弱、材料匮乏的高海拔地区,为处于类似条件下的公路养护工程提供了可靠的技术路径以及宝贵的实践经验。
摘要:为提升钢结构施工安全管理的系统性与精准性,本文引入工作分解结构(WBS)与风险分解结构(RBS)耦合机制,构建基于WBS-RBS 的建筑钢结构施工安全管理方法。该方法通过对钢结构施工全流程进行WBS层级分解,结合风险来源构建RBS风险树,建立“任务一风险”双维度耦合矩阵,实现风险的全面识别与量化评价。以具体钢结构吊装项目为例,验证该方法的实践效果,结果表明:该方法可将风险识别覆盖率提升至 98.7% ,安全事故发生概率降低 96.3% ,其中吊装实施阶段为风险集中区域,管理因素与人员风险为主要风险来源,并以此为基础制定了针对性的防控措施,有效提升项目的安全管理水平。
摘要:本文聚焦“双碳”目标下核电项目开发建设,剖析其经济性与环境效益协同发展的内在逻辑与现实路径。系统梳理核电项目全生命周期的经济成本与收益构成,以及环境效益量化指标,揭示当前协同发展面临的关键问题。从政策激励、技术创新、市场机制完善等维度提出协同优化策略,并结合国内外典型案例进行实证研究,旨在为推动核电产业在实现“双碳”目标进程中,达成经济与环境效益的双赢提供理论依据与实践参考。
摘要:随着城市化进程不断加速,加上建筑行业蓬勃发展,建筑工程的规模以及复杂度日益增加,对建筑结构的安全性以及稳定性提出更高要求。本文重点研究建筑工程框架剪力墙结构施工技术,深入剖析框架剪力墙结构的设计原理和施工流程,在施工技术这个层面探讨钢筋工程模板工程等关键环节,包括施工要点以及质量控制等方面具体措施。合理运用框架剪力墙结构施工技术能提升建筑稳定性,还可增强建筑空间利用率与布局灵活性,进而提高建筑工程整体质量和经济效益。
摘要:市政道路工程是城市完整交通运输体系建设的关键。随着城镇发展速度的加快,市政道路工程建设的规模也在不断扩大,对工程建设提出的要求也越来越高。在此背景下,市政道路工程建设中使用了很多先进的工艺,填方路基施工工艺是其中之一。这项工艺的实践应用有一定的技术要求,施工单位应根据施工要求和实际情况,按照标准要求合理施工,以获得较为理想的施工工艺应用效果。文章以市政道路工程建设中的填方路基施工工艺为研究点,分析了实际工程项目的基本情况,介绍了技术应用的方法,以期通过技术普及应用实现市政道路工程建设中填方路基施工工艺更新选代并产生更强的应用效能。
摘要:本文不再将限额设计仅视作“设计侧”的约束工具,而是构建“项目管理反推 + 现场反馈驱动”的管理闭环—以项目管理办公室为枢纽,通过阶段门与变更控制、BIM 5D联动造价、VE与可施工性审查、采购策略与价格锁定等机制,把施工现场进度、质量、安全、成本的真实反馈快速回馈到设计与采购端,实现功能一成本的动态适配。针对“假EPC”等痛点,提出目标成本分解、RACI职责矩阵、激励与对赌机制、现场签证刚性化与敏感度预警等配套措施,并给出管理框架、实施路径与评价体系。
摘要:岩土边坡抗剪强度是评价边坡稳定性的核心参数,直接关系到建筑工程的安全性与经济性,抗剪强度勘察技术通过原位测试、室内试验及物探手段获取岩土体强度指标,为边坡设计提供可靠依据,勘察工作需要综合考虑岩土体结构特征、地下水作用及应力状态等因素,采用科学的试验方法和数据分析手段确保强度参数的准确性。文章系统阐述了抗剪强度勘察的技术体系与理论基础,深入分析了各类勘察方法的适用条件与工程实践要点。
摘要:地理信息系统(GIS)作为集成空间数据采集、管理、分析与可视化的核心技术,在土地利用测绘中具有重要应用价值。本文聚焦GIS系统在土地利用测绘中的应用,梳理其数据管理流程与分析方法,数据管理涵盖多源数据采集、质量控制、组织存储及查询输出,通过标准化处理与时空数据库构建保障数据可靠性,分析方法包括空间分析、属性数据分析及空间建模与决策支持。结合延安市延长县案例,阐述GIS在生态保护红线、建设用地等场景的实践效果,为国土空间规划与治理提供技术参考,推动GIS在土地利用测绘中的创新应用。
摘要:建筑信息模型凭借可视化呈现、参数化建模、协同化作业的核心优势,为电气工程管线的综合优化工作提供了创新性解决方案。借助搭建涵盖管线材质类型、规格尺寸、走向路径、空间排布位置的三维立体模型,BIM技术能够完成多专业管线间的碰撞检测、净空高度优化以及施工过程模拟,从设计源头降低各类设计缺陷的产生概率。基于此,文章将对其展开详细的分析。
摘要:真空预压、堆载预压和降水预压是加固饱和软土地基的常用方法。本文为了探究预压固结法加固地基机理,专门研制了一套模拟实验装置,以此来对三种方法的加固效果展开研究。通过对三种方法的模拟实验与讨论,可以直观地观察各种预压法加固过程中孔隙水应力与地基土骨架应力的相互转换和传递过程,从而可以明确3种预压方法的加固机理。由此可以得出,三种方法都能够有效实现加固地基的效果,应用于地基加固,进而发挥出应有的作用和价值。
摘要:本文主要聚焦地下空间再利用中光厅和住宅结合的模式,从理论基础、空间设计以及技术优化这三个方面开展研究,环境行为学、建筑物理学还有可持续标准构成理论支撑,以此对光厅与住宅在垂直集成、水平扩展以及模块化装配等空间模式上进行创新设计,针对地下空间采光不足、热工性能差等痛点问题,提出光学性能提升技术(像导光系统、反射材料优化)、热工性能增强策略(隔热构造、自然通风设计)以及智能控制系统集成方案,实现地下住宅光环境、热环境和能效的协同提升,为城市地下空间高品质开发提供新思路与新技术路径。
摘要:基于绿色可持续的建设发展理念,在建筑设计中对绿色节能的也越来越关注。加大绿色节能建筑设计占比,以更好地提升建筑绿色环保性能、绿色环保低碳节能技术在建筑设计中有着多方面的体现,如变频系统的运用、节能给排水设备的选用、集成太阳能技术的运用等。本文主要是对建筑设计中绿色环保低碳节能技术的应用问题和原则进行探讨,详细论述节能技术,并指导技术的灵活选择与运用,真正凸显建筑绿色环保价值。
摘要:随着城市不断发展,城市给排水管网老化、排水防涝能力不足、技术与水文地质适配性差等问题显现,现有改造技术难以满足实际需求。本文聚焦改造技术与管网实际需求适配性不足的核心问题,从老旧管网结构适配、排水防涝参数匹配、水文地质工况适配三个维度展开研究。通过构建“检测一选型一施工一验收”全流程适配体系、优化防涝核心技术参数、制定差异化水文地质改造方案,提出可落地的技术优化路径。研究成果可提升管网改造的精准性与有效性,降低施工干扰,保障管网长期稳定运行,为城市基础设施升级与可持续发展提供技术支撑。
摘要:城市道路绿化带是海绵城市建设核心“海绵体”,排水系统设计直接关联生态功能与水分调控效能。本文聚焦城市道路绿化带排水系统设计实践,直面场地适配不足、排水结构与材料选用不当、与周边绿化景观及生态设施衔接不畅三类问题,结合海绵城市理念与园林工程实践经验,从场地勘察、结构设计、协同机制三个维度,提出核心要素调研、分层排水体系构建、绿化生态系统协同联动等可落地优化方法。研究成果为提升城市道路绿化带排水设计科学性、保障植被健康生长与水资源高效利用提供实践参考,助力道路生态品质与城市绿化建设水平同步提升。
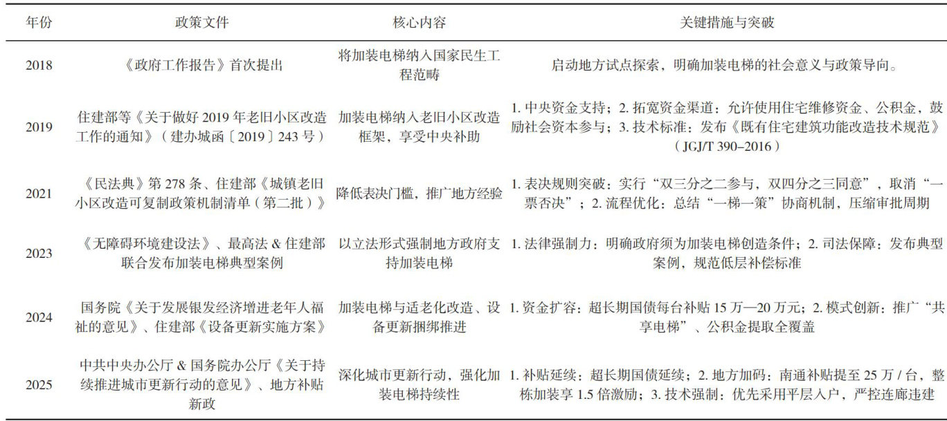
摘要:随着我国人口老龄化程度加剧和城市更新需求提升,老旧小区加装电梯成为改善民生、提升居住品质的重要工程。本文系统梳理了加装电梯的政策演进、实施现状、核心难点及技术路径,并结合典型案例分析提出优化建议。研究表明:政策支持力度持续强化,但资金筹措、居民共识、技术适配性及后期管理仍是主要瓶颈;装配式技术、智能化方案及多元共治模式可有效推动规模化落地。未来需进一步整合政策资源、创新社区协商机制并完善全周期管理体系,以实现“应装尽装”目标。
摘要:城市道路沥青路面车辙,直接影响通行质量与道路使用寿命,是主要病害类型。本文聚焦车辙防控,剖析成因涉及多方面:沥青混合料级配失衡、矿粉用量不合理等材料问题,路基压实不到位、摊铺碾压参数异常等施工疏漏,重载车辆反复碾压、水蚀作用等外部荷载与环境影响。成因明确后,从材料优化、施工管控、基础强化切入,提出防治关键技术,明确改性沥青选用标准与摊铺碾压参数控制要点。构建“监测一排水一方案优化”养护体系,制定差异化养护计划。研究成果为城市道路车辙防控提供技术支撑,有效延长路面使用寿命。
摘要:在经济建设快速发展和可持续发展不断推进的今天,应合理利用和整治土地资源,做好土地规划工作。随着我国城镇化、工业化建设不断推进,我国土地利用方面存在一些问题,城乡用地结构不合理、浪费土地资源、破坏生态环境等问题日益严重。在此基础上,全域土地综合整治和国土空间详细规划被提上日程,在实践中,全域土地综合整治与国土空间详细规划的不衔接现象仍然存在,一方面,全域土地综合整治缺乏国土空间详细规划的指引,导致全域土地综合整治项目在空间布局、功能定位等方面的不科学,影响全域土地综合整治的实现;另一方面,国土空间详细规划的编制对全域土地综合整治的潜力和需求考虑不足,影响规划可操作性和可实施性。本文将深入探讨全域土地综合整治与国土空间详细规划的联动路径,并且以江苏省兴化市陈堡镇、安徽省芜湖市都督村等全域土地综合整治试点为实例进行分析,以期为相关实践提供有益的参考。
摘要:居住建筑作为城市建设中最为广泛的一类,设计质量对居民生活体验与建筑运营效率有直接影响。在建筑规模不断拓展与系统复杂度不断升高的背景下,多专业协同设计成为保障设计精准度与工程高效开展的核心要素,以BIM为代表的信息化技术持续强化多专业的协作能力,让模型整合、数据共享以及设计仿真成为现实,通过构建具备标准化的数据交换机制与合理组织管理架构,多专业协同设计得以在居住建筑项目中落地,切实降低设计冲突与返工,提升整体质量与效率。
摘要:当前,我国滑坡治理工程的施工监理发展尚不成熟,在实际的施工监理质量控制中仍存在很多难点,如工程地质条件的复杂性、监理过程中信息传递与协同机制不畅以及风险因素较多。为解决上述工程施工监理的难点,通常滑坡治理工程施工监理质量控制可分为三个阶段,监理进场准备及事前质量控制、事中质量控制和事后质量控制阶段。这三个阶段的质量控制均有其各自特点,在实际的质量控制过程中也出现了不同的难点。合理解决施工监理质量控制的难点,能够有效提高施工监理水平,提升滑坡治理工程的质量,进而提高滑坡地质灾害治理工程的综合效益。本文将分别从监理进场准备及事前质量控制、事中质量控制和事后质量控制三个阶段论述当前我国滑坡治理工程施工监理质量控制存在的难点,并提出具体的解决措施。
摘要:本文主要探讨了上承式挂篮在桥梁施工中的工作原理、升级方向以及在自动化、智能化施工中的应用。文中指出,传统的上承式挂篮主要通过桥面上的菱形主桁及后锚系统承载施工桥梁的重量,通过走行轨道系统、人工操作千斤顶实现挂篮前移。整体结构较高,在平联的加持下仍存在侧向倾覆风险,也无法满足特殊情况下长(双)节段施工的兼容性需求。此外,走行同步率差,挂篮前移安全风险高;各主要受力部位无法实时监控;传统精轧钢压杆抗剪性能差;安全防护存在漏洞等诸多劣势,因此传统上承式挂篮存在很大的升级空间。通过改变主桁形式、优化受力结构、引入智能信息化系统、升级走行电液系统和完善安全防护系统可实现挂篮的全面升级,并将升级后的系统命名为“自行式挂篮”。通过各系统间的信息化协同作用实现桥梁的智能建造升级。这些升级确保了施工的高效与安全,同时推动铁路桥梁向信息化、自动化、智能化、绿色化转型,展现了自行式挂篮在桥梁悬臂施工中的全面革新。
摘要:路基路面作为公路工程的核心结构层,其施工质量直接决定公路的承载能力、通行安全性及耐久性。此次研究中,在简单阐述公路路基路面施工的基础上,重点分析公路路基和公路路面施工管理的技术要点。期待可以为公路路基路面施工管理提供可操作的技术方案,为提升工程质量稳定性,降低后期维护成本,促进公路工程建设高质量发展提供理论支撑与实践参考。
摘要:传统庭院建筑蕴含丰富的空间设计智慧,其围合布局、天井采光以及廊道连接等核心元素为现代社区公共空间创新设计提供重要借鉴庭院建筑元素通过模块化组织,环境调节技术以及多功能复合设计等策略实现现代化转化应用,围合空间采用分级嵌套组织结构,天井系统融合智能环境控制技术,廊道空间承担复合功能配置。实践案例验证了传统元素与现代设计理念融合的可行性,为社区公共空间营造提供新的技术路径。
摘要:在交通基础设施体系中,公路为核心组成部分,公路工程项目的施工效率与质量会给区域交通网络通行能力、耐久性造成直接影响。传统公路施工多为人工操作形式,许多作业环节也基于经验判断,导致出现一些问题,如施工精度不高、路基压实不到位、过程监测缺失等,不仅降低工程质量拖延进度,还会增加返工成本,甚至引发各类安全事故。为了解决传统公路的常见痛点,本文对三维激光扫描、物联网、BIM以及智能压实等常用智能化技术在公路工程施工中运用的逻辑、技术路径进行了分析,借助规范标准的引入并结合工程实测数据,从技术的原理、设备核心参数控制、应用流程完善等维度深入研究,搭建起全流程智能化施工技术体系,相关研究内容希望可以为实际施工提供参考。
摘要:近年来,城市环境污染问题和突发公共卫生事件频发,对人类的身心健康产生威胁。城市公园作为城市重要的绿色基础设施,已经成为城市居民日常生活中不可或缺的公共空间环境,为公众提供了健身娱乐、放松身心的户外场所,尤其是对人们的心理调节方面有着非常明显的功效。随着人们生活水平的提高,公众对于公园建设的要求也越来越高,如何在城市公园绿地数量和面积的基础上,提升公园景观的健康功能,是当下景观设计应考虑的问题。本文通过对城市公园的健康性进行研究分析,探索公园景观对公众健康的影响,总结城市公园健康景观特征并提出促进公共健康的城市公园设计策略。
摘要:化工废水成分复杂且污染浓度高,因此在水处理中具有较高的难度和复杂性。本文结合具体污水处理工程,系统分析高级氧化工艺在化工废水深度处理中的应用。该工程通过采用强制电化学氧化—芬顿氧化组合高级氧化工艺,能够有效实现对化工废水的深度处理。该工艺在投入使用后,该组合工艺的高浓度COD、氨氮和总氮的去除率分别达到了98.05% 、 93.04% 和 93.04% ,能够满足出水水质标准,具有良好的适用性。
²1. 2.东营257000摘要:寒冷地区高等级公路面临的主要技术难题是沥青混合料低温开裂。采用弯拉试验、温度应力约束试验和半圆弯曲试验等方法,系统分析不同沥青类型、集料级配和改性剂对混合料低温抗裂性能的影响。试验表明:SBS改性沥青较基质沥青显著提升低温柔韧性,细集料含量控制在 35%-40% 范围内可获得最佳低温性能,纤维改性剂能有效改善混合料脆性破坏特征。基于断裂能和抗裂指数建立的低温性能评
摘要:在全球资源约束加剧与国家生态文明建设战略深度推进的双重背景下,海绵城市正迎来全方位的发展机遇与广阔市场空间。屋面排水系统作为城市雨水管理的关键,其技术合理性直接影响海绵城市建设的整体成效。本文以中国铁建·东林道项目为工程依托,系统研究PDS屋面虹吸排水施工技术的原理机制、施工流程、操作要点及质量控制体系。通过结合项目实际工况,优化施工设计方案,验证该技术在解决种植顶板渗漏、缩短工期、降低造价等方面的应用优势。研究成果可为同类工程提供可复制的施工经验,对推动我国城市水生态环境改善与可持续发展具有重要意义。
摘要:为了提升多层建筑超长结构的施工稳定性,在实际施工中运用超长结构后浇带施工技术至关重要。本文以滨江区某多层建筑项目为例,详细阐述超长结构后浇带施工技术在实际应用中的特点,并针对具体项目情况提出实际应用策略,明确不同施工阶段该技术的应用要点,为多层建筑施工提供可靠支持。
摘要:本文对路桥工程施工精细化管理的优化应用进行了深入探讨,通过对当前路桥工程施工管理现状的分析,论述了路桥工程实施精细化管理的意义和难点。在此基础上,结合具体的技术手段与管理手段,分别从施工准备、施工过程、竣工验收三个阶段提出了精细化管理的优化策略。通过引入两组实际工程数据,直观地展示精细化管理实施前后的效果对比,验证精细化管理优化在提高路桥工程施工质量、控制成本和缩短工期方面的作用,为路桥工程施工管理提供理论借鉴和实践指导。
摘要:随着城市建设进程的不断提高,特别沿海地区一线城市用地趋于紧张,由于地质分布不均匀,存在岩溶发育区域,在复杂岩溶区域进行深基坑支护施工,对施工安全技术与项目管理能力要求越来越高,增加了项目建设的施工难度。在施工过程中,不仅要考虑岩溶深基坑支护工程的安全性,又要兼顾经济合理性,以确保项目顺利实施。本文阐述了复杂岩溶地区深基坑支护施工面临的问题,针对其特性和实施中遇到的问题,提出了施工技术控制要点及管理的有效措施。
摘要:在智慧城市照明设施密集化部署需求增长背景下,文章研究了基于GIS的城市智慧路灯杆布局构建基础,包括路网结构提取、照度参数设定与空间布设点生成,分析了选址因子栅格化表达、候选位置排序机制与指标权重配置策略,探讨了协同优化目标设定、算法参数设置及结果适配验证路径。研究成果可为智慧路灯系统在复杂城市空间下的高效部署提供技术支持,提升设施布局的科学性、决策的系统性与照明系统的运行质量。
摘要:基坑围护结构渗水堵漏作用在于阻断地下水渗透,确保基坑作业面干燥。在承台基坑围护结构外侧土体出现面积1—5m2 沉陷区时进行渗水堵漏,现有技术存在:潮湿环境焊接操作触电风险高、渗水堵漏效果欠佳、水泥双浆液注浆费用高、液化状态下粘土承载力低和侧向支撑力小等缺陷。针对现有技术缺陷,提出一种软土层沉陷区基坑围护结构渗水堵漏施工技术。通过在沉陷区平行于基坑围护结构施作一排堵漏钢板桩,抵接基坑围护结构,形成内外渗水堵漏处理区;在内外渗水堵漏处理区内分别填充横向和纵向填充层;在填充层和土层顶上回浇混凝土地面并设置排水沟。经过现场实践表明:钢板桩锁扣处表面无渗水,承台基坑作业面干燥,满足基坑工程施工要求。
摘要:为推动港口智能化升级,构建高效协同的作业管控体系,研究重庆万州新田二期智慧港口工程中ECS系统与生产管理系统的联动机制,以实际工程为依托,围绕系统功能定位、数据同步、作业指令协同及异常响应流程等关键环节展开分析,构建面向多系统集成的联动控制架构。在对工艺流程图、设备配置表及作业链条进行梳理基础上,明确系统交互逻辑与调度触发机制。研究结果表明,两系统协同运行显著提升作业效率与资源调度精度,有效支撑港口智能化运营场景落地,为智慧港口系统集成设计与运行优化提供工程示范与技术参考。
摘要:电厂EPC工程造价控制是一场贯穿全生命周期的“价值工程”实践,从设计阶段的限额设计、BIM技术赋能,到采购阶段的战略采购与风险对冲,再到施工阶段的动态监控与竣工结算博弈,每个环节都需精准把控。然而,电厂EPC工程造价控制涉及设计、采购、施工全生命周期,其复杂性远超传统承包模式。如何实现全过程造价精准管控,成为业主和总承包商共同面临的挑战。基于此,本文结合行业实践与理论研究,系统梳理电厂EPC工程全过程造价控制的措施与路径。
摘要:文章以某集疏运火车装车站扩建工程为实例,从设计特点、结构布置选型等方面客观分析改扩建工程设计思路,对计算结果与受力传力路径深入研究,揭示软件计算与构件实际承载能力之间存在差异,提出大跨度钢结构增加斜撑可有效降低梁端弯矩的巧妙设计体系。在关键节点设计中,通过中部贯通的配筋方式实现与原结构受力传递的闭合回路,对类似改扩建工程提出了新的设计思路,具有较强的实用指导价值。
摘要:地基处理是改善地基土体工程性质的技术手段,可提高承载力、增强稳定性。在承载力、抗剪强度低环境下临水开挖 7.5m 深基坑施工中,对桥梁承台的地基处理,现有技术较多采用预压、深层搅拌、桩基础加固法,存在施工复杂周期长、等待时间长、泥浆处理压力大、施工成本较高等缺陷。针对现有技术缺陷,提出一种用于临水开挖深基坑支护的水泥土桩施工技术。通过在淤泥质软土中喷浆压入高密度、流动性好、可注性强、早强水泥浆,经过深层搅拌、挤压和填充软土颗粒间孔隙,快速凝结,形成水泥土桩。经过加固实践可知,其满足临水开挖 7.5m 深基坑支护施工要求。
摘要:本文系统阐述了CRTSII型无砟轨道板的技术特点及其在京唐铁路潮白新河大桥工程中的创新应用。研究聚焦“五层复合结构体系”的材料革新与参数优化。通过京唐铁路工程实践,验证了该技术体系在工期压缩( 70.8% )、成本降低( 23% )、碳排放减少( 69.2% )等方面的显著优势,并实现了氯离子扩散系数 0.3×10-12m2/s 、 1.8×10-6/MPa 等耐久性突破。研究成果已形成3项行业标准,成功应用于雅万高铁等境外工程,标志着我国铁路工业化建造技术迈入国际领先行列。
摘要:本文以某绿色民用建筑项目为例,探讨凝胶材料在建筑节能保温中的应用。在屋面、外墙及窗体分别采用凝胶复合保温砂浆和透明气凝胶中空玻璃,通过围护结构优化、智能温控及自然通风协同实现建筑冬季保温与夏季隔热效果。施工阶段结合绿色建造与材料特性优化工艺,保障施工质量并降低环境负荷。现场热工性能检测与能耗模拟结果表明,凝胶材料有效降低传热系数、增强热惰性,使建筑年度总能耗降低约 29% ,节能效果显著。
摘要:随着建筑行业的不断发展,各种新型工艺技术应运而生,其中兼具抗裂性、抗压性以及耐久性等多种优势特征的大跨度预应力钢筋混凝土跨层桁架结构,在大型公共建筑中得以有效应用。基于此,本文结合某办公楼建筑工程的实际情况,详细分析了大跨度预应力钢筋混凝土跨层桁架结构的设计要点,重点阐述了关键施工技术的操作方法,其中包括预应力筋布置、桁架钢筋接以及关键构件安装等。文章旨在提高办公楼工程的施工质量和效率,以供参考借鉴。
摘要:为了提升市政道路工程质量,保证沥青混凝土路面的平整度和压实度,文章围绕实际工程案例,分析了市政道路工程中改性SBS沥青混凝土路面摊铺与压实施工工艺的应用要点,从沥青混凝土路面施工原材料选择、配合比设计入手,围绕沥青混凝土路面的摊铺与压实等施工要点制定了具体的施工策略。研究表明,案例项目按本文研究的沥青混凝土路面摊铺与压实施工工艺进行操作,能保证市政道路沥青混凝土路面的平整度和压实度,提高沥青混凝土路面的整体质量。
和1. 2.摘要:针对江中断层隐蔽性强、常规勘察孔深控制不足问题,以桐庐洋塘大桥(水深 12m )工程为依托,提出“物探初筛一动态钻探一多源验证”协同流程。创新点: ① 优化电阻率测井参数(发射能量提升 20% )及算法,信噪比提升 80% ,断层厚度初判误差 ⩽1.0m . ② 突破规范最小孔深限制,建立“初判一精查”动态钻探机制; ③ 融合孔内高清摄像技术,原位识别断层物质成分与有效厚度。验证
摘要:近年来,越来越多的历史文化街区主动通过活化转型提升吸引力,其交通体系问题愈发突出。在兼顾文物保护、交通效率优化、环境提升等多个目标情况下,需采用新路径提升交通空间韧性,强化交通管控水平。本研究以惠州市淡水老城为例,采用定性与定量相结合的研究方法,提炼出淡水老城现状交通特征,提出优化思路,为历史文化街区交通提升提供路径参考。
摘要:本研究针对污水处理厂扩建工程中大型沉井结构的设计与施工关键技术展开分析。结合复杂地质条件与高地下水位特点,提出钢筋混凝土箱形多室结构体系,通过差异化设计优化结构自重与抗力平衡。基于朗肯土压力理论与有限元分析,系统研究了沉井在下沉与运营阶段的荷载组合及受力特性,并通过局部配筋加密与节点倒角设计提升结构安全性。施工方面,采用不排水开挖、触变泥浆减阻及自动化监测技术,实现沉井高精度下沉控制。工程实践表明,所提出的综合技术方案有效解决了软土地基中深度达 35m 的深大沉井的稳定性难题,为类似工程提供了可借鉴的解决方案。
摘要:为解决传统灌注桩在复杂地质条件下,存在承载力不足、沉降量大等问题,本文结合具体建筑工程系统分析灌注桩后注浆施工技术原理以及相关应用要点,在具体工程建设中通过强化对注浆管安装、压水试验、注浆作业等各环节的关键控制,以获得良好基础处理效果。结果表明,该技术可使单桩竖向抗压承载力提升 35.2% ,沉降量降低 18.7% ,能够有效促进地基基础结构强度和稳定性的提升。
摘要:非开挖技术作为市政排水管道施工的重要方法,具有环境友好与施工效率高等显著优势。通过对某市排水管网改造工程实践分析,系统阐述顶管施工与水平定向钻进等非开挖技术在排水管道施工中的应用。实践表明,在密集管线和复杂路段,采用非开挖技术进行排水管道施工,可避免对地面交通和周边环境的影响,施工质量可靠。该工程采用非开挖技术完成DN300-1200管道修复 9830m ,施工精度高,经济效益显著,为城市排水管道工程提供可靠的技术支持。
摘要:本文基于高寒高海拔地区环境特点开展了半刚性基层开裂成因的分析,并,提出了针对高寒高海拔地区高速公路半刚性基层开裂问题的施工解决方案。现场实践表明,通过控制水泥稳定碎石半刚性材料质量、水泥剂量、含水率可以有效减小高寒高海拔地区水泥稳定碎石基层的干缩和温缩效应;同时,加强水泥稳定碎石的拌合、摊铺、碾压过程控制可以降低高寒高海拔地区半刚性基层的裂缝数量和长度。为后续高寒高海拔地区半刚性高速公路的高质量建设提供了可靠的实践经验。
摘要:深基坑逆作法泵站施工具有开挖深度大、周边环境复杂等特点,安全控制技术是确保施工顺利进行的关键。通过建立分层开挖控制体系、临时支撑安全技术、结构变形控制方法和泵站功能区专项安全措施,形成系统化的安全控制技术体系。实践表明,该技术体系能够有效控制施工风险,保障基坑稳定和周边环境安全。
摘要:铁路施工具有线路长、穿越区域广、土方作业量大等特点,导致施工中的扬尘污染问题较为严重。本文结合具体铁路工程项目,系统分析现有扬尘控制实施效果,经研究表明现有措施在区域适应性、设备效率、响应速度等方面存在不足,并针对原措施中的不足提出多方面的组合优化措施,优化措施应用后项目PM10日均浓度显著降低,达到了预期的施工现场扬尘控制目标。