一、前言 当前,数字经济已经成为推动全球经济增长的核心引擎,深刻重塑着国际贸易与物流枢纽的发展形态。横琴粤澳深度合作区作为粵澳融合发展的核心载体,其国际枢纽港功能的完善程度直接关系到粤港澳大湾区跨境要素流动效率与对外开放水平,依托数字技术赋能枢纽港功能优化,既是破解传统枢纽港发展瓶颈的必然选择,也是深化粤澳合作、打造高水平对外开放门户的关键举措。因此,本文立足数字经济发展视角,系统分析合作区国际
一、前言 随着DeepSeek等生成式人工智能的迅猛发展与广泛应用,审计机关要深刻认识其对审计工作的影响,正确把握审计数智化转型的方向,加快推进数智化转型进程,回应推动审计工作高质量发展的“如臂使指、如影随形、如雷贯耳”的新要求[1。而审计数智化转型的实现,关键在于审计人员对审计工作的胜任力。在新环境和新要求下,审计人员愈发深刻认识到数智思维的重要性,需要主动与大数据、人工智能等现代信息技术融合
一、前言 高等教育作为国家创新体系的核心载体,其固定资产规模与管理水平直接关系到教学质量提升、科研成果转化及办学效益优化。随着“智慧校园”建设的深入推进与高等教育普及化发展,高校固定资产呈现出总量激增、品类多元、分布分散的特征,教学设备、科研仪器、校园基建等资产总值已成为衡量高校综合实力的重要指标。然而,在传统资产管理模式下,信息孤岛导致的账实不符、经验决策引发的资源闲置、流程割裂造成的管理低效
一、前言 预算管理是校财务管理体系的重要组成部分,对教育资源的合理配置与运行效率具有重要影响。在等教育规模持续扩大、资源需求不断增长的背景下,校亟需构建科学效的预算管理协同机制。随着数字化转型深入推进及国家数据要素市场化配置改革的不断深化,校财务数据逐渐呈现出要素化特征,其规范管理与有效利用对预算管理绩效产生了重要影响。在此过程中,财务数据治理逐渐成为支撑校预算科学决策与协同管理的重要基础。财务
一、前言 在全球经济格局深刻调整、市场环境日趋复杂的时代背景下,供应链作为贯穿原材料采购、生产制造至终端交付的全链路体系,其运行效率与韧性直接关系到企业市场竞争力的强弱[1。传统供应链管理模式以经验决策为核心,当遭遇需求波动、地缘政治冲突、自然灾害等不确定性因素时,往往容易引发供需失衡、库存积压、物流阻滞等问题,难以契合现代商业对敏捷化运营的核心诉求[2]。 随着人工智能技术的迅猛发展,其在数
一、前言 当前,数字经济已经成为驱动全球经济增长的核心动力,数据要素的核心价值愈发凸显。企业作为市场经济的核心主体,其内外部环境发生了深刻变化,财务管理作为企业内部管理的核心环节,面临着前所未有的变革压力。传统财务管理模式在数据处理、流程效率、风险防控等方面的局限性日益凸显,难以适配数字经济环境下企业高质量发展的需求。与此同时,数字技术的迅猛发展也为财务管理模式创新提供了坚实支撑,推动财务管理从
一、前言 海洋经济已经成为全球经济发展的新蓝海,我国拥有广袤的海域与丰富的海洋资源,海洋产业在推动经济高质量发展中的作用愈发凸显。随着数字技术与实体经济深度融合,数字化创新成为破解海洋产业高投入、高风险、低效率的核心动力。当前,我国海洋产业数字化创新虽然取得一定进展,但渔业、航运、海洋工程等领域仍存在数字化水平不均衡、技术转化不畅等问题,政策支持体系不完善进一步加剧了发展困境。构建科学系统的政策
一、前言 在数字经济时代,数据要素已经成为与土地、劳动力、资本、技术同等重要的核心生产要素,其流通与利用水平直接影响经济效率的提升。电商行业作为数据要素的核心应用领域,在历经规模扩张后,正进入以效率提升为核心的新阶段。当前,我国电商市场交易规模持续扩大,但电商企业仍存在资源配置不科学、运营成本高企、创新动能不足等问题,制约了经济效率的进一步提升。数据要素流通通过打破信息壁垒、优化资源配置、激发创
一、前言 当前,人工智能技术已经深度渗透至企业财务领域,RPA机器人流程自动化、大数据分析等工具已经逐步替代传统核算工作,推动财务职能从“后端记录”向“前端决策”迁移。财务会计作为以核算、报告为核心的模式,已经难以满足企业对实时数据支撑、精细化管理的需求,向管理会计转型成为行业共识。本文结合AI技术特性与企业实践,分析财务会计向管理会计转型的必要性,提出转型路径,并剖析难点和应对策略,以期为企业
一、前言 在数字经济时代,数字贸易以其高效便捷的特质成为全球经济增长的关键动力。数字技术深度融入制造业,推动智能化生产、工业互联网协同和全生命周期质量管理,促使产业竞争向数字化创新能力转移。然而,各国出于战略与安全考量,纷纷构建差异化的数字治理框架,通过数据跨境监管等措施形成制度性壁垒。对我国而言,制造业正处于高质量发展关键期,传统优势减弱、国际竞争与绿色转型压力并存,亟须新的增长动力。数字贸易
一、前言 在我国金融体系中,农村商业银行是服务“三农”和区域经济的重要主体,其信贷资产质量直接关系金融体系稳健运行。信贷资产风险分类作为信用风险计量和拨备管理的基础性制度安排,其准确性既影响银行内部风险管理效果,也是监管评价的重要依据。随着监管导向由合规审查向风险实质识别转变,风险分类审计对底层数据质量的依赖不断增强。现实中,农村商业银行风险分类高度依托借款人财务数据,但受数据来源分散、系统协同
一、前言 建筑业作为国民经济的重要支柱,既是经济增长的引擎,也是社会发展的关键推动力,但当前发展面临区域不平衡、粗放型生产方式普遍、环境污染与资源浪费严重等突出问题,亟需从高速增长向高质量发展转型。数字经济作为融合数字技术与经济业态的新型经济模式,正在深度融入社会生产生活各领域,成为引领经济增长的核心动能和传统产业转型升级的重要引擎。在此背景下,探究数字经济赋能建筑业高质量发展的实践路径,对于破
一、前言 财会监督与内部审计作为单位内部控制的两大支柱,在职能定位上既有交叉又有分工。财会监督侧重于会计核算的合规性、财务管理的规范性以及预算执行的严肃性,内部审计则聚焦内部控制的有效性、经济活动的效益性以及风险管理的充分性。两者在监督对象、方法工具、信息来源等方面存在天然的互补关系,理应形成协同增效的监督合力。然而现实中,两类监督往往独立运行、缺乏衔接,导致监督资源配置碎片化与监督效能内耗。
一、前言 乡村振兴战略是新时代解决“三农”问题的核心举措,其涵盖产业兴旺、生态宜居、乡风文明、治理有效、生活富裕五大目标,需要大量资金投入与高效资源配置作为保障。财务会计管理作为乡村经济治理的核心环节,直接关系到财政资金、社会资本的使用效能,影响乡村产业发展、基础设施建设及公共服务供给的质量。当前,乡村财务会计管理仍面临诸多现实困境,如资金使用效率偏低、制度执行流于形式、监管机制不健全等,制约了
一、前言 在全球经济竞争日益激烈的背景下,创新已经成为企业生存和发展的关键。税收政策是影响企业创新活动的重要因素之一,能够发挥重要驱动作用。增值税留抵退税政策作为“减税降费”策略的关键组成部分,为企业提供了一种灵活的税收优惠方式[。根据相关政策,如果增值税进项税额大于销项税额,则会形成留抵税额,企业可以对这部分申请退还,以此增加现金流,加强研发投人,加速技术装备更新换代,同时激发市场潜能,促进经
一、前言 将高职科研成果转化为教学资源,对提升人才培养质量至关重要,但现实中转化闭环机制尚未形成,其中主体权责不清、院校统筹缺位、企业支持碎片化、教师能力短板等问题突出。资源筛选缺乏标准,评估凭借经验,导致新旧知识错配。建设流程有断层,重技术轻认知,且效果评价机制缺失,导致优化无依据。制度保障薄弱,教师转化难评职称,校企协同缺乏激励,致使成果多滞于理论。产业技术快速迭代与资源更新滞后的矛盾加剧,
一、前言 在财政制度改革不断深化的背景下,零基预算改革作为优化资源配置的重要举措,对部门预算执行审计提出了更高要求。研究型审计具有系统性、前瞻性与问题导向性的特点,成为适应零基预算改革的必然选择。零基预算改革,旨在打破固化思维,优化支出结构,突出保障重点,提高财政资金配置效率和使用效益。为此,要求审计工作不仅要关注资金使用的合规性,更要关注预算编制的科学性、资源配置的合理性以及政策执行的有效性。
一、前言 近年来,随着DRG/DIP医保支付方式改革持续推进,尤其是三明医改模式在全国范围内开展试点,公立医院运营管理面临的压力日益增加。业财融合能够将公立医院业务运营与财务管理紧密衔接,通过优化资源配置提升运营效率。而公立医院推进业财融合,培养具备业财融合能力的复合型人才,是重要的前提条件。 当前,公立医院在运营管理中普遍存在“重财务轻业务”或“重业务轻财务”的现象,导致复合型人才供给短缺,
一、前言 在“双碳”战略指引下,我国新能源产业(涵盖风电、光伏、储能等领域)实现了爆发式增长。权威数据显示,2024年新能源产业投资规模已突破18万亿元,同比增长23‰ ,然而,新能源产业繁荣背后伴随着严峻的资金挑战。新能源项目从研发、建设到运营的全生命周期,具有投资规模巨大、回收周期漫长的特点,同时叠加原材料价格剧烈波动、财政补贴政策调整及发放延迟、技术迭代加速等多重外部因素,致使企业资金链断
一、前言 在数字经济持续发展与税务监管全面深化的时代背景下,企业用工管理的合规性,尤其是涉税合规,已经成为影响其可持续发展的核心要素。人事档案作为记录员工雇佣关系、薪酬福利及履职情况的核心载体,是社会保险费用及企业所得税相关成本列支的直接依据。对于组织复杂、项目分散、用工多样、流动性高的建筑企业而言,传统分散、被动响应的人事档案管理模式,已经难以适应日益精准高效的监管要求。 FSSC作为大型建
一、前言 平台经济作为数字经济的重要形态,已经深度渗透至零售、出行、金融、生活服务等多个领域,通过连接供需双方重构产业格局,成为推动经济增长的重要力量。但随着平台企业规模扩张与业务复杂度提升,也呈现出流动性波动强、信用链条长、合规要求高、经营不确定性强等特点,若管控不当容易引发资金链断裂、监管处罚等问题,甚至影响平台企业生存。本文基于平台经济商业模式的核心特征,系统梳理平台企业财务风险类型及成因
一、前言 成本控制直接影响房建项目施工质量和经济效益,是房建项自管理的重要内容之一。近年来,建筑市场竞争日趋激烈,建筑企业发展压力越来越大,如何通过成本控制有效降低房建项目成本支出,成为建筑企业管理者重点思考的问题。合同管理贯穿房建项目成本控制全过程,如果合同管理不当将直接影响房建项目成本控制效果,甚至造成不必要的经济损失。基于此,本文深人探讨房建项目成本控制中合同管理对策,旨在为建筑企业优化房
一、前言 在数字经济与技术革命深度融合的背景下,人工智能行业作为高新技术产业的核心赛道,正经历着前所未有的技术迭代与市场竞争。技术创新能力成为企业核心竞争力的关键支撑,而核心技术人才的吸引、留存与激励则成为企业实现可持续发展的核心命题[l。传统薪酬激励模式在应对长期人才需求、绑定员工与企业利益方面逐渐显现局限性,股权激励作为兼具长期激励属性与利益绑定功能的制度安排,已经成为高新技术企业完善治理结
一、前言 区域性平台企业作为区域开发建设主力军,承担着聚集资源、融通资金、引导产业、完善配套、服务民生和保障运行等重要作用。在“十五五”时期复杂严峻的内外部环境下,市场化转型成为区域性平台企业谋求长远发展的必然选择。基于此,本文针对“十五五”时期区域性平台企业市场化转型路径提出建议,以供参考。 二、区域性平台企业概述 区域性平台企业又称政府投融资平台企业或城投企业,起源于20世纪90年代,是
一、前言 在基础设施建设领域,施工企业面临着诸多财务风险,财务风险管理尤为重要。基础设施建设项目从启动到完成可能跨越数年,资金投入大、回收周期长,容易出现资金链紧张情况。同时,成本核算涉及多个环节,如原材料采购、劳务费用、设备租赁等,如果成本控制措施不完善,可能出现成本超支问题。此外,施工企业往往同时开展多个项目,资源分配和资金调度的复杂性进一步增加。在此背景下,内部控制成为施工企业防范财务风险
一、前言 在人工智能和大数据技术快速发展的背景下,国企财务管理模式正从传统核算型朝着智能共享型转变。当前,搭建财务共享中心已经成为国企优化资源配置、提高风险管控能力以及推进数字化变革的关键举措,借助集成先进信息技术,国企可以实现海量业务数据的标准化收集与自动化处理,从而降低财务运营成本并加强总部对成员单位的穿透式监管[。在实际建设过程中,由于信息系统兼容性差、数据资产权属不清晰以及复合型人才储备
一、前言 在国有企业深化改革与构建新发展格局双重背景下,国有企业作为国民经济重要支柱,其战略执行能力与资源配置效率关乎国有资产保值增值目标的实现。全面预算管理作为国有企业内部管控的核心工具,与战略目标的深度协同已经成为企业提升核心竞争力的关键所在。当前,部分国有企业存在全面预算管理与战略目标脱节、资源配置失衡等问题,制约了战略落地与长远发展。本文以二者协同关系为切入点,剖析协同现状与核心问题,构
一、前言 在全球竞争加剧的背景下,企业实现可持续发展目标至关重要,ESG战略为企业提供了新的解决思路。ESG,即环境、社会以及公司治理的缩写,是新兴的投资理念和企业重要的行动指南。基于实践,ESG通过将环境、社会、治理因素纳入企业商业模式和管理体系,已经形成较为成熟的理念和方法,能够与经济社会形成良性互动格局,在企业发展过程中发挥着重要影响力。 既有研究表明,ESG因素正在深刻影响审计领域。企
一、前言 在数字经济时代,互联网、大数据、云计算、人工智能、区块链等新兴技术能够使企业及时采集与分析数据,预测市场趋势。ERP系统作为业财融合的桥梁,通过数据采集、流程自动化及数据深度分析,推动企业财务管理从事后核算向事前预测与事中管控转型。业务数据与财务数据无缝对接,能够实现凭证自动生成,降低错误率并提高工作效率。通过ERP系统定期升级,确保有足够的计算能力和存储空间处理海量数据。 二、企业
一、前言 随着市场经济体制的不断完善与企业竞争的日趋激烈,内部审计已经从传统的监督核查职能,发展成包含风险预警、战略辅助、价值增值的综合性管理工具。《企业内部控制基本规范》《内部审计具体准则》等政策文件相继出台,进一步阐明了内部审计在企业治理中的法定地位。但是,部分企业内部审计依旧存在独立性欠缺、职能定位模糊不清、审计成果转化率低等问题,影响了其价值的发挥。因此,全面梳理内部审计的影响要素,探求
一、前言 建筑施工企业具有项目周期长、资金占用高、成本构成复杂、风险点多等特性,传统管理中业务与财务“两张皮”、财务数据滞后于业务动态、风险预警依赖事后补救等问题,严重制约企业效益提升与战略落地。在此背景下,业财融合作为打破部门壁垒、实现目标协同的管理手段,与财务管理数字化转型相结合,成为建筑施工企业破解管理痛点的关键路径。业财融合通过流程嵌入与数据共享推动价值共创,财务管理数字化转型则以技术重
一、前言 建筑行业作为国民经济支柱产业,其发展质量直接影响基础设施建设、城镇化推进及民生改善。当前,随着经济结构转型与市场环境变化,建筑企业传统投融资模式已经难以适配项目规模扩大、周期延长及资金需求多元化的趋势,投融资模式创新成为建筑企业突破资金瓶颈、提升竞争力的关键,但创新过程中伴随的各类风险也可能制约项目推进。因此,建筑企业在探索投融资模式创新的同时,构建科学有效的风险控制体系,实现创新与风
一、前言 随着数字经济与能源行业深度融合,中国石油集团提出“数智中国石油”战略,将企业资源计划(ERP)系统的优化升级作为实现战略目标的关键抓手。大港油田作为集团下属核心油气生产单位,其财务管理工作面临着系统分散、数据不统一、业财协同弱等诸多痛点,难以适配数字化转型与精益管理的需求。2024年,大港油田启动大集中ERP项目建设,财务模块作为核心组成部分,承担着打通业务与财务数据壁垒、实现“四流合
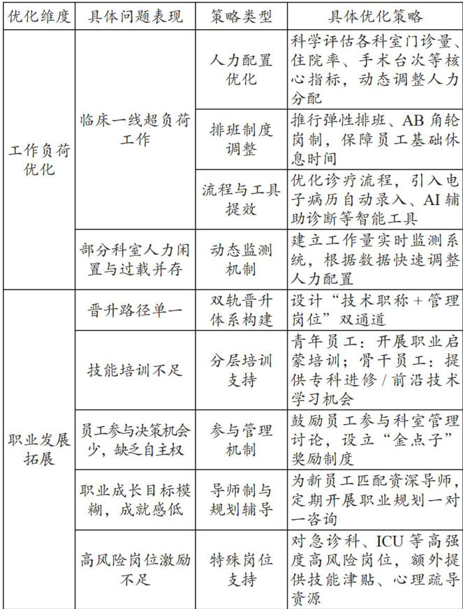
一、前言 随着医疗服务需求不断增加以及行业竞争日益激烈,医院员工的职业状态与诊疗质量对患者安全的影响更为明显。由于长期处于高强度作业环境之下,复杂的医患关系以及同事关系相互交织,再加上职业上升通道受阻等现实困境,医院员工常常会产生职业倦怠,致使其工作效率下滑,骨干人才大量流失,制约医院人力资源管理体系的良性运转。对此,从人力资源可持续发展的角度出发,分析医院员工职业倦怠的生成机理,并从调适工作负
一、前言 2017年7月,粤港澳四方共同签署《深化粤港澳合作推进大湾区建设框架协议》,标志着大湾区建设进入新阶段。2019年发布的《粤港澳大湾区发展规划纲要》进一步将“大力发展海洋经济”列为重点任务,推动三地协同推进海洋产业升级与科技融合,打造高质量发展典范。在海洋经济高质量发展研究领域,国内学者不断深化海洋经济高质量发展的多维逻辑。韩增林与李博等构建起“经济一社会一资源环境”动态均衡的分析框架
一、前言 市政维护中心作为助力城市绿色高质量发展的重要保障机构,在城市基础设施维护管理中扮演着至关重要的角色,其职能范围覆盖面较为广泛,包括道路、桥梁、地下管网等市政公用设施的日常维护、应急抢修及升级改造等。随着城市发展逐步加速与基础设施规模不断扩大,市政维护中心承担的维护任务日益庞杂,传统的管理模式面临着多重挑战。然而,当前市政维护中心内部控制建设仍存在诸多不足,如内部控制环境薄弱、风险评估缺
一、前言 县域医共体建设是深化医改、推进分级诊疗的关键抓手,而人力资源统筹配置作为核心支撑,面临传统体制束缚、利益协调难、激励不足等瓶颈,导致人才“散、弱、流不动”,制约基层能力提升与服务同质化。本文立足实践需求,界定县域医共体“六统一”内涵与人力资源统筹“全周期管理”要义,系统构建五维机制框架,深入剖析体制性障碍、利益博弈、激励短板、文化能力落差等实践挑战,提出强化政策协同、完善内部治理、创新
一、前言 在医药卫生体制改革深入推进的背景下,公立医院发展模式正经历从规模扩张向质量效益提升的根本性转变。构建与战略目标相匹配的薪酬与绩效联动机制,已经成为公立医院管理改革的核心议题。本文系统分析当前公立医院绩效工资分配体系与新发展要求之间的结构性矛盾,基于政策导向与实证研究,提出一套系统性优化路径。通过A医院改革实践,具体阐释如何借助战略定位、体系重构与制度保障,将薪酬分配从传统事务性工作提升
一、前言 卫生健康事业的高质量发展离不开坚实、高效的财务支撑。在财政压力加大、公共卫生投入持续增长的背景下,如何确保财政资金使用规范、安全、有效,既反映了基层医改的普遍要求,也展现出基于区域特色的实践创新。江宁区卫健委财务管理工作紧密围绕“规范管理、提质增效”的核心目标展开,通过一系列制度建设和机制创新,形成了较为系统的管理体系。 二、主要做法与特色实践 (一)以预算管理为纲,强化全流程管控
一、前言 医疗保障支付方式改革是深化医药卫生体制改革的关键环节,DRG付费模式凭借按疾病诊断相关分组付费的核心逻辑,打破了传统按项目付费的局限,推动医院从规模扩张型向质量效益型转变。后勤部门承担着医院物资供应、设施维护、环境保障等核心职能,其运营成本在医院总支出中占比显著,财务管理成效直接关联医院整体DRG成本预算管控与收益实现。随着DRG付费模式全面推行,医院后勤财务管理面临成本核算精细化不足
一、前言 当前,世界百年未有之大变局加速演进,经济全球化遭遇逆流,大国竞争博弈呈现全方位、深层次特征。技术民族主义与“小院高墙”式封锁成为常态,全球知识流动和分工协作体系受到严重干扰,产业链供应链面临重构,能源安全、粮食安全、科技安全等领域的风险挑战日益凸显。从全国来看,我国制造业增加值占全球比重约 30% ,连续多年保持第一,但高端产业链环节仍受制于人,核心零部件进口依赖度比较高。从地方看,以
一、前言 智能财经风险预警体系在数据规模快速扩张、金融业务链条高度耦合的环境中,承担监测与风险提示职责。风险识别质量不仅取决于数据覆盖范围,也受信息噪声、数据偏差、模型脆弱性与决策链条反馈速度的共同影响。数据偏差会改变风险特征的统计结构,模型脆弱性会放大分布漂移带来的误判,两者叠加时,预警信号可能在关键节点失去敏感度,风险扩散由此更难被及时拦截。本文围绕智能预警系统的薄弱环节展开剖析,将漏洞归纳
一、前言 国有企业作为推进国家现代化和保障人民共同利益的核心力量,其改革发展面临着前所未有的机遇与挑战。中共中央办公厅、国务院办公厅印发的《关于进一步加强财会监督工作的意见》明确要求推动财会监督与审计监督等各类监督有机贯通、相互协调,形成监督合力。这为破解长期以来国有企业内部监督“各自为政”“信息孤岛”等困局指明了方向。在发展过程中,国有企业经营模式日益复杂,混合所有制改革、资本运作与国际化经营
一、前言 在我国财政体制改革持续深化的背景下,预算绩效管理已经从辅助性财政管理手段,逐步升级为规范财政行为、提升资金使用效益的核心制度安排。国家明确了预算绩效管理“全方位、全过程、全覆盖”的改革导向,其核心要义在于将绩效理念贯穿于预算编制、执行、监督全流程,以破解财政资金使用过程中存在的低效、浪费等突出问题,提升公共服务供给的精准性与有效性。从当前实践情况来看,各地虽然逐步开展预算绩效管理工作,
一、前言 当前,医疗保障体系进入深度调整阶段,医院运营逻辑正经历根本性转变,社保成本控制与人力资源配置的协同优化逐渐成为决定医院发展质量的关键因素。这种转型压力既来自医保支付方式的系统性变革,也源于群众健康需求的持续升级,传统管理模式显然难以适应新的运行环境。当前,许多医院面临资源使用效率不高的现实挑战,尤其是社保资金配置与人力资源安排之间的结构性矛盾日益突出,不仅削弱医院可持续发展能力,更直接
一、前言 在信息技术深度融入公共治理体系的背景下,数字化转型已然成为事业单位提高管理效能以及服务质量的必然选择。人力资源管理作为事业单位内部运转的关键环节,其数字化程度直接关系组织活力的培育状况、资源配置的精准程度以及公共服务的整体效能[。然而实际中,事业单位普遍面临着设施基础薄弱、数据治理滞后、员工数字素养欠缺以及流程体系僵化等困境,导致人力资源管理数字化转型出现动力分散、协同受阻以及应用不深
一、前言 财务内部控制是高等院校为实现经济活动合法合规、资产安全、财务信息真实完整等目标,通过制度设计、措施实施与程序执行形成的风险防控体系,是落实《中华人民共和国预算法》《高等学校财务制度》等法律法规要求的必然举措[1。近年来,随着我国高等教育投入的持续加大,资金使用的规范性、安全性和效率性日益成为社会关注的重点和内部治理的核心议题。在此背景下,借鉴成熟的COSO内部控制框架构建和完善财务内部