[摘要」2025年4月以来,美国特朗普政府推出“对等关税”政策,以征收高额关税胁迫部分东南亚国家与其签署含有“毒丸条款”的贸易协议,要求签约国配合美国打压竞争对手,与美国采取“步调一致”的行动。东南亚国家在面对美国贸易保护主义冲击时展现出较强的政策灵活性和外交韧性,通过谈判、市场多元化以及深化与中国的合作等有效缓解了冲击。但这些国家与美国达成的协议实质上损害了其国家经济自主权和区域合作空间,尽管短期内能够缓解关税冲击,但“毒丸条款”可能导致东南亚国家在产业链、供应链和科技领域与中国“脱钩”,削弱其产业升级能力,加剧地区安全紧张局势。为此,在成汉平教授的倡议、组织和联络下,本刊特别邀请4位中国国内东南亚研究、区域国别研究的知名专家围绕美国贸易保护主义在东南亚地区的范式演变,以及马来西亚、泰国、越南3国应对美国“对等关税”的情况等议题进行探讨,并以笔谈形式撰文,辑成此专题,以飨读者。
[摘要]中国和越南同属由共产党领导的社会主义国家,两党都以马克思列宁主义及其与本国实践相结合形成的本土化思想为指导,表明两国有共同的理想、价值观和广泛的共同战略利益。不仅如此,两国拥有历史悠久的友好交往传统和共同的东方价值观,这些价值特征在各自的社会主义建设事业中得以弘扬。这进一步印证了马克思列宁主义所倡导的核心价值观和东方核心价值观在中越两国社会主义建设事业中的重要性。从中国和越南的社会主义革命和建设实践中,可以提炼社会主义东方价值观的特征,其呈现出民族性、人民性、阶级性、党性和时代性的辩证统一。这为两国巩固深化友好合作关系、携手共建具有战略意义的中越命运共同体奠定了坚实的战略基础。
[摘要]中越两国同为社会主义国家,坚持马克思主义和科学社会主义的基本原则,在社会主义建设道路上不断改革探索,取得了举世瞩目的成就。在两国改革(革新)实践进程中,充分彰显了社会主义制度的优越性。体现在“六个坚持”:坚持人民当家作主的地位,保障人民的经济、政治和文化等各项权利;坚持以生产资料公有制为基础,实现劳动者与生产资料的结合,推动社会公平进步;坚持党的集中统一领导,发挥宏观调控和资源整合能力,彰显社会主义集中力量办大事的制度优势;坚持以实现共同富裕为目标,致力于满足人民日益增长的物质文化需求,促进人的全面发展;坚持不断改革创新,展示强大的自我完善与不断发展能力;坚持公平正义,走和平发展道路,为人类进步做出积极贡献“六个坚持”是马克思主义关于社会主义制度优越性观点在当今时代的体现,是中越两党马克思主义本土化时代化成果的成功实践。中越两国社会主义的实践成就,焕发了马克思主义的时代生命力,提振了世界社会主义的信心。在新的时代背景下,中越两国应继续加强携手前行,为构建具有战略意义的中越命运共同体、为21世纪世界社会主义振兴发展作出应有贡献。
[摘要]对越南讲好中国故事是建设周边命运共同体、增强中国文化软实力的重要命题。中国当前对越南传播体系存在主体层面单向化、内容层面同质化及渠道层面重复化等问题,未能有效应对越南社会内部“经济仰赖、安全防范、文化借鉴、历史警惕”的复杂对华心态,导致传播效能不彰。其根本原因在于固守“传者中心”的灌输范式,内容脱离越南本土民生关切与文化肌理,且未能有效应对越南复杂的舆论生态。为突破此困境,应对叙事逻辑进行根本重构——从功利性的“互利共赢"提升至更具价值共识的“共生共荣”。在此主线下,文章规划了4条创新路径:一是重构叙事话语,将宏大合作倡议转译为与当地民众命运与共的在地化故事;二是创新叙事内容,构建涵盖治理、民生、文化与合作的多维立体故事图谱;三是优化叙事渠道,建立“政—企—研—青"四位一体的协同网络,并善用越南本土数字平台;四是规避叙事风险,对敏感议题采取建设性叙事,并善用第三方视角提升公信力。
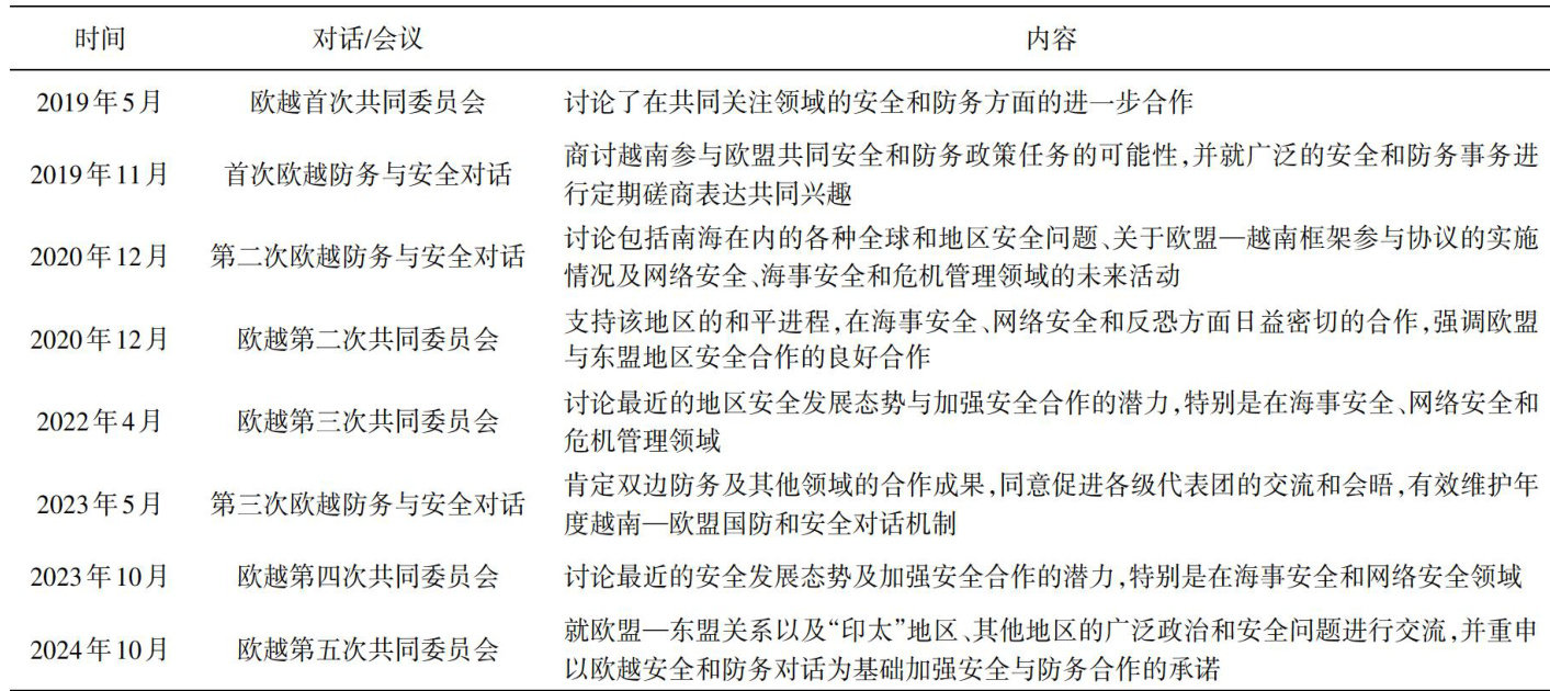
[摘要]随着“印太”地区成为全球地缘政治的焦点,近年来欧盟与越南合作的领域愈加多元,欧盟对越南合作呈现出“绿色经济"转向、加强防务安全对话、大力推进科技及文化教育合作的新政策态势。欧盟积极拓展对越南关系,是其整体“印太战略”的重要组成部分,旨在通过支持越南等区域重要国家,构建区别于中美影响的“第三极”力量,以避免在日益激烈的大国竞争中陷入边缘化的困境。欧越合作的深化,为欧盟在“印太”地区推进“战略自主”议程创造了更为有利的地缘政治条件。这一合作不仅强化了欧盟在该地区的存在感,也显著促进了越南在绿色转型、科研创新和数字化转型等关键领域的快速发展。这一策略体现了欧盟追求战略自主、减少外部依赖的长期意图。然而,欧盟这一愿景的实现仍面临显著挑战。一方面,欧越双方的综合实力与中美相比仍存在较大差距,难以在短期内根本性改变区域力量对比;另一方面,欧盟在“印太”地区的力量投送能力受制于内部决策机制、地理距离等因素,其战略影响力的实际辐射范围与持续性仍有待考验。中国应发挥自身优势与欧越开展对话,坚决维护国家主权、安全与发展利益,打造开放包容的“印太"区域秩序。
[摘要]东帝汶于21世纪初独立,是东南亚地区最年轻的国家。独立后,东帝汶多方面推进国家发展进程。历史上,东帝汶经历了土著王国、葡萄牙殖民统治、第二次世界大战中被日军占领、处于印度尼西亚控制之下,以及2002年实现国家独立的多个发展阶段。殖民势力在帝汶岛上的“多元权力角逐”去殖民化浪潮中东帝汶脱离葡萄牙殖民控制的曲折过程,以及印度尼西亚对东帝汶的占领,均对其国家发展的基础产生了深远而持久的影响。目前,东帝汶国家发展面临诸多现实困境:经济上,过度依赖油气资源,彰显出一定程度的“资源诅咒”效应,产业结构单一、基础设施薄弱,尚未实现经济多元化发展;政治上,虽然确立了现代国家制度,但传统政治文化影响深远,血缘纽带、传统权威与现代制度之间存在张力,潜在的庇护主义势头在一定程度上对国家发展造成了制约与阻碍;文化上,民族文化发育不足,国家核心价值观尚不完善,现代国家认同建构仍任重而道远,由此被列为世界上最不发达的国家之一。展望未来,东帝汶需要在多个维度中寻找游刃有余的发展空间:一是在推动经济转型、实现产业多元化、优化治理结构以及加强文化认同等方面寻找发展路径;二是需要在发展旅游业和参与共建“一带一路”倡议等方面,加强与中国的合作;三是在正式成为东盟成员国后,积极融入东盟组织,着力推进相关战略,充分发挥地缘和文化优势,争取更广阔的发展空间和国际支持,逐步实现国家发展战略转型。
[摘要]虽然学界已对印度尼西亚的中等强国身份取得共识,但若以中等强国主流的定义方式对照,可以发现其并不完全满足成为中等强国的标准。在军事支出占国内生产总值比重等关键实力指标上,印度尼西亚低于世界平均水平,未能进入中等梯队。另外,印度尼西亚的中等强国行为不具有连贯性,在观念上,官方传达出的大国野心常常模糊其中等强国定位。这一现象可以部分归因于中等强国概念本身的模糊性,3种中等强国主流定义方式均存在明显缺陷。就位置定义法而言,由于国家情况的多样性,世界上很难找到满足所有核心硬指标的中等强国。行为定义法则因其概念化和意识形态化,且与国际关系现实脱节而广受诟病。观念定义法提出,自我宣称为中等强国的国家即是中等强国。但观念具有个体差异性,不同领导人和党派常对国家身份产生不同的认知,国家的自我定位有时并不准确。尽管印度尼西亚的中等强国身份存在诸多短板和缺憾,但中等强国概念仍为分析其对外政策提供了重要视角。印度尼西亚以中等强国形象作为新国际环境下的外交指导原则,将中等强国定位作为一个实用的政策工具,表达自己参与塑造国际秩序的目标和意愿。同时,中等强国对印度尼西亚的对外政策行为产生了一定的引导和塑造作用,表现为积极参与全球治理、冲突调停等。通过结合中等强国定义困境解析印度尼西亚,以期为理解印度尼西亚外交提供新的视角。
[摘要]人工智能时代的到来,需要加强国家(地区)间的人工智能合作治理。中国与东盟的人工智能发展理念相近,在经济、技术、治理、战略等层面具有较高对接性,双方人工智能领域合作空间较大。然而,受当前全球科技竞争加剧等多重因素影响,中国与东盟的人工智能合作治理仍面临“数字鸿沟”与基础设施建设失衡、软法困境与数据主权壁垒、地缘技术霸权干预与掣肘、专业人才短缺与创新生态问题等现实挑战。为深化中国与东盟的人工智能合作治理,可从加强基础设施建设弥合“数字鸿沟”协同构建人工智能治理新范式、深化合作共建突破地缘技术封锁以及加强专业人才培养共建创新生态等方面着力,不断提升合作治理质效,助力构建更为紧密的中国一东盟命运共同体。
[摘要]随着人工智能技术的飞速发展及其潜在应用价值的持续显现,该技术领域已成为东盟国家近年来重点关注的战略方向。东盟国家基于发展经济、国家安全以及地缘政治战略的需要,逐步制定了符合各自国情的人工智能战略和政策。文章根据东盟各国人工智能发展的现状和实力,将其分为4个梯队,并探讨和评估各梯队国家的人工智能战略。当前,东盟国家人工智能发展潜力巨大,但同时也面临区域内部发展不平衡、技术监督及伦理问题、大国博弈等一系列风险和挑战。对此,中国可依托“数字丝绸之路”合作框架,精准对接东盟国家的人工智能发展战略,提供持续的技术培训和人才支持,共同创建一个包容开放的投资及市场环境,以促进双方在人工智能领域的深度合作和共同发展。