[摘要]当前,数智技术对新闻生产全链条进行重构,广播电视新闻报道课程面临内容滞后、方法固化、场域局限、评价不足、师资短板等现实困境。文章以数智驱动与理实融合为内核,以培养具备智媒素养与融通能力的复合型新闻传播人才为目标,从五个维度推进新闻传播教学改革:内容上实现技术素养与价值理性双轨融合;方法上构建项目制情境与智能协同教学;场域上打造虚实相依三级实践平台;评价上确立多元主体与过程导向模式;师资上深化数智赋能与双师结构发展,为新闻传播类课程数智化转型提供参考。
[摘要]针对媒体融合背景下新闻传播人才培养中价值引领与专业能力脱节的问题,文章提出以“课程群”为单位系统推进课程思政建设。文章阐述了建设新闻传播学专业课程思政示范课程群的必要性,并从价值、目标、内容三个维度剖析其建设逻辑,提出聚焦文旅传播、推行项目式学习、开发在地化案例库、构建“双师同堂”模式及实施“媒介素养”评价等方法,旨在通过系统性整合与特色化设计,实现知识、能力与价值塑造的深度融合,为培养卓越新闻传播人才提供有效路径。
[摘要]随着人工智能的快速发展,人们的阅读习惯和信息获取方式发生改变,出版业在内容生产、传播渠道、商业模式等层面发生变革,这对图书编辑能力提出新要求。文章分析人工智能时代对图书编辑能力的内在需求,探究人工智能时代图书编辑能力的重构框架和路径。研究发现,图书编辑应提高对人工智能的技术理解力、应用能力与价值引领能力,发挥人工智能在辅助决策、价值伦理评价、读者需求精准匹配、全流程智能协同等方面的积极作用。相关各方应构建图书编辑能力提升的学习机制、完善图书编辑能力提升的支持体系、构建图书编辑能力提升的行业规范机制,着力从技术能力、价值判断、协同创新等方面帮助图书编辑提升核心能力,使其更好地肩负起职责使命,从而推动图书出版发展和文化繁荣。
[摘要」本研究聚焦数字出版领域,旨在深入分析其发展趋势、影响因素及未来方向,以期为研究者和实践者提供参考依据。研究借助CiteSpace 数据分析工具,系统梳理了2004—2025年间中国知网数据库中数字出版相关研究成果,并通过分析作者合作网络、高产作者产出、研究热点及关键词突现,深入挖掘了数字出版研究领域的核心要素和发展脉络。研究发现,数字出版仍是当下的核心研究方向之一,而科技期刊、人工智能、融合发展等议题备受关注,成为研究热点。与此同时,在技术的驱动下,人才培养、知识服务、版权保护等课题的重要性也逐渐凸显。展望未来,数字出版研究仍具有广阔的研究空间,亟待学者们进一步拓宽视野,探索更多理论与实践结合的可能性。
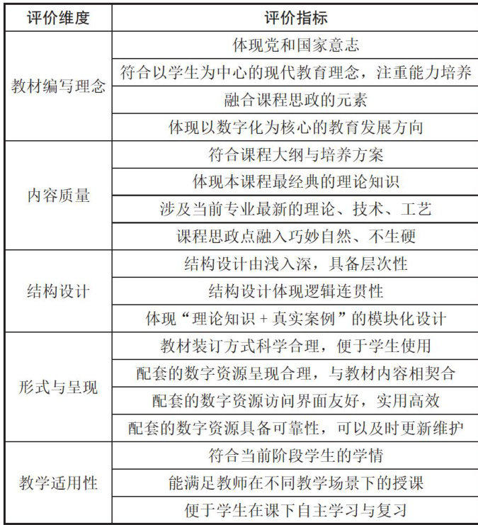
[摘要]文章从新形态教材的特征入手,梳理新形态教材的发展历程与使用意义,剖析新形态教材的实施现状与需要重视和解决的问题,包括新形态教材开发和建设标准不统一、新形态教材编写团队的转型困境以及新形态教材内容质量的现实痛点等。对此,经深入研究资料和分析,文章提出“以制度规范为引领、以标准化为基石,形成新形态教材完整生态体系”“以新技术为抓手、以立体化为方式,改进新形态教材资源呈现形式”“以科学合理为目标、以多维化为参照,构建新形态教材质量评价体系”等建设路径,旨在更好地满足学生的需求,提高教学质量,推进新形态教材与课程建设的有机融合,夯实数字化教育基础,助力教育现代化向纵深推进。
[摘要]文章从理论、实践、文化三个层面深入探讨了学术期刊在中国自主知识体系建设中所蕴含的多重价值。研究发现,学术期刊在理论层面推动形成“源于中国实践、解释中国问题、具有世界意义”的知识理论体系,在实践层面实现“从实践到理论、从中国到世界”的价值跃迁,在文化层面激发文化主体性的觉醒与重塑,其价值维度贯穿中国自主知识体系构建的全过程。文章通过剖析这些价值维度,旨在凸显学术期刊在构建中国自主知识体系中的关键地位与重要作用,为学术期刊的未来发展提供理论支撑与实践参考。
[摘要]文章立足总编室统筹机制在出版流程再造中的角色定位,结合行业数字化转型趋势与文化政策导向,通过剖析当前机制在信息流转、权责配置、市场响应等方面存在的系统性难题,提出“建立健全流程导向的信息协同机制”“构建权责清晰的资源统筹框架”“建立动态响应的流程调整机制”三大优化路径,旨在助力出版业实现数字化转向与文化价值提升的双重使命。
[摘要]在当前科技不断创新的时代背景下,科技期刊作为学术成果传播与学科发展引领的核心载体,亟须吸纳兼具前沿视野与实践能力的青年人才,以解决传统编委会面临的成员年龄偏大、发展活力不足等问题。科技期刊组建青年编委会,不仅可以突破传统发展瓶颈、对接青年科研群体,还可以推动期刊发展与科技创新同频共振。青年编委会在选题策划、学术传播、人才培育等方面能助力期刊长远发展,近年来,多个学科领域的主流期刊均已完成青年编委会的组建。文章基于《气体物理》编辑部首届青年编委会的组建实践,介绍了组建青年编委会不同阶段应采取的措施,阐述了科技期刊青年编委会在期刊发展中的作用,以期为同类期刊组建青年编委会提供参考。
[摘要]在地方志资源活化的势头下,广东教育出版社创新地方志资源的表达方式,出版系列地方志儿童图画书,将厚重的地方志资源转化为适合儿童阅读的文化产品。文章以广东教育出版社为例,探析地方志资源在儿童图画书中的活化出版策略,为传统地方志资源的创造性转化、创新性发展与出版实践提供参考。
[摘要]沪语版《繁花》一经开播即引发广泛关注。该剧凭借独特的镜头语言与富有层次的光影效果,以及贯穿全剧的上海方言(沪语),生动展现了20世纪90年代上海的地域风貌。作为该剧鲜明的话语特色,沪语在刻画人物形象,凸显地域文化和增强生活真实感方面发挥了重要作用。因此,文章旨在讨论方言在影视作品中的运用效果,并分析其逐渐呈现的“去中心化”趋势,以及在不同层面上与观众建立的情感联结。
[摘要]文章利用网站数据统计方法,调研我国英文科技期刊Facebook账号运营现状,包括基本情况,发文数量、频率及互动状况,内容主题及呈现形式等。结果显示,研究样本发文数量差异大、粉丝量与获赞数两极化、用户互动量不足;以论文分享为主,内容同质化较严重,呈现形式单一化。在媒体融合纵深发展的新形势下,为服务世界一流科技期刊建设目标,我国英文科技期刊在海外社交媒体运营上应通过优化选题策划,转换更新模式,侧重多模态传播,完善用户交互机制等提升策略,打造具有国际竞争力的优质内容,构建传播新范式,提升自身的国际传播力与学术影响力。
[摘要]当前,我国县级融媒体中心已经基本完成了媒体建制和体制机制的转型,在加强基层治理、促进县域经济文化发展等方面发挥着重要作用。但县级融媒体中心的建设依然存在诸多问题:部分县级融媒体中心在履行基本宣传职能的同时,没有很好地发挥自身信息传播“最后一公里”的作用;部分县级融媒体中心发布的内容与本地实际需求存在显著脱节,这种“悬浮”状态严重削弱了信息传播的有效性。基于这些问题,文章以建设性新闻学为理论基础,从宣传和服务两个维度探索县级融媒体中心的创新发展路径。
[摘要]在新时代背景下,数智技术迭代推动媒体生态深度变革,高校传播工作既迎来多平台协同传播的技术机遇,也面临用户参与度低、内容同质化、平台协同不足等现实挑战。高校应以媒介矩阵理论和平台生态理论为指导,通过资源整合、协同创新与生态构建打造科学高效的高校传播矩阵,这对进一步服务国家文化软实力建设与高等教育发展战略具有重要现实意义。
[摘要]当前,生成式人工智能(AIGC)正加速推进高校图书馆向数字化、智慧化、个性化服务转型,在图书馆领域的应用愈加深入。文章以吉林大学图书馆为研究对象,系统分析了其在智能资源采购、智能咨询、学科服务升级、智慧空间建设、师生信息素养教育等方面的实践路径,总结其通过“鼎新智汇”知识号、AI学习中心、特色赛事等实现服务效能提升的经验。同时,文章还针对吉林大学图书馆在完善AIGC全链条服务体系过程中存在的问题提出解决方案,指出人机智联模式的深度探索、资源智荐与管理、个性化服务体系的升级、古籍资源智慧化管理等方向,亟待加强研究。
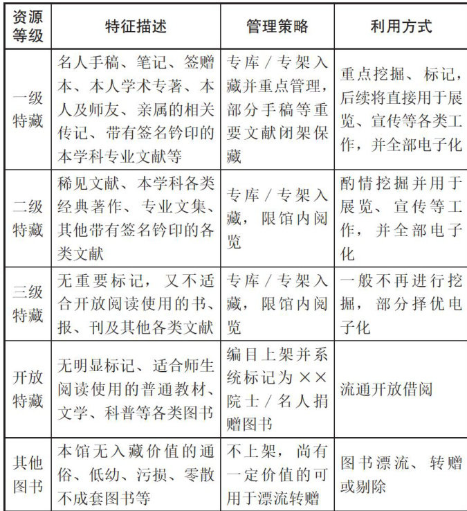
[摘要]图书馆作为高校文献资源中心,通常收藏有学校相关科学家的捐赠、学术著作、手稿笔记等特色资源,将其归入名人特藏,使之成为宣传与弘扬科学家精神的鲜活素材,从而发挥“第二课堂”的作用,更好地参与学校的人才培养工作。然而,目前将名人特藏用于开展“弘扬科学家精神”主题相关服务方面的研究较少。因此,文章以中国科学院大学图书馆为例,立足名人特藏服务概述,分析“展研一体化”概念及内涵,提出名人特藏“展研一体化”服务的策略与路径,即“融入策展思维,强化分级整理”“健全专人机制,深化展研协同”“重视成果复用,拓宽推广路径”,以助力高校图书馆开展相关工作。
[摘要]在媒体深度融合发展和系统性变革浪潮的推动下,教育媒体大力探索“服务 + ”运营模式,不仅深耕内容产品,构建特色服务品牌,还挖掘优势资源,拓展多元服务赛道,以此打造教育服务资源库。文章认为,教育媒体从“媒体 + 服务”到“服务即媒体”的突围路径,充分彰显了教育媒体助力教育强国建设的时代担当精神。
[摘要]古籍作为中华优秀传统文化的重要载体,其保护与传承是图书馆的核心职责之一。文章聚焦图书馆馆藏古籍保护面临的现实困境,从自然侵蚀、人为损耗、人才断层与资源失衡等方面展开分析,系统梳理古籍的传统保护路径与数字化传承路径,旨在为图书馆平衡古籍物理保护与文化传播需求提供实践思路,助力古籍文化在当代的可持续传承。
[摘要]文章立足文献综述,分析案例实践,开展相关讨论和思考,探索公共图书馆读者友好型外宣策略实践。研究发现,通过文化负载词处理、多模态辅助支持、轻量化传播方式等,公共图书馆读者友好型外宣策略实践得以有效开展,拓展跨文化传播,并认为公共图书馆应降低“文化异质性”,拓展“图书馆 + ;模式,利用数字智能技术,为公共图书馆外宣工作提供思路与参考。
[摘要]在数智技术重构媒体生态的背景下,中国—东盟媒体合作迎来新契机。当前,在数智赋能下,双方合作已形成“机制为基、技术为翼、治理为盾”的立体化实践体系。同时,中国一东盟媒体合作仍面临虚假信息治理难题、技术鸿沟与标准差异、人文关怀与技术应用失衡等挑战。为此,双方须从技术协同、治理创新、能力建设、生态共建四个维度发力,推动媒体合作从“技术应用”向“生态共赢”转变,为构建人工智能时代人类命运共同体凝聚坚实的媒体力量。
[摘要]网络信息技术的迭代发展不断改变大学生的社交生态,圈层化成为大学生网络社交的显著特征。文章通过文献研究系统梳理大学生网络社交的演变脉络,剖析其形成机制,并对所收集的560份有效问卷进行分析。研究表明,大学生过度使用网络社交容易带来认知窄化、社交异化、价值迷失、现实脱节等现实困境,亟须突破单一治理模式,采用高校主导、家庭协同、平台赋能等多主体联动协同的引导策略,以破解其现实困境,护航大学生健康成长。
[摘要]随着信息技术的迅猛发展,新媒体的兴起深刻变革了信息传播的范式,这既为中国传统文化的传播创造了全新机遇,也带来了不容忽视的挑战。一方面,它通过激发多元主体创作活力、创新文化表现形式、拓展文化传播路径、增强受众互动参与,为传统文化注入了新的生机。另一方面,它也带来了主体失范、内容碎片、算法桎梏和价值疏离等新问题,对主流意识形态和文化安全构成了挑战。文章立足马克思主义的基本立场、观点与方法,以传播主体、传播内容、传播路径与传播受众四个维度为核心框架,系统探讨中国传统文化在新媒体时代下的创新传播策略。
[摘要]文章立足核心理念与理论关联,以吉林省为例,探究智能媒体新质生产力助力东北地区铸牢中华民族共同体意识。研究发现,吉林省以其地域民族特色在东北地区具有典型代表性,可依托智能媒体新质生产力的创新驱动力,推动边疆治理体系和治理能力现代化、增强价值共识凝聚力及加强数字化传承巩固文化认同,以此推动民族主线工作深入开展。吉林省目前在人才培养、全媒体体系建设及内容创新上取得了一定成绩,但也面临人才流失、全媒体传播体系整合度不足、内容深度创新性有待提高等挑战。对此,有关主体应优化智媒新质人才梯队建设,加强全媒体生产传播体系整合,注重内容体系守正创新,强化主流价值对算法的引领及监管,以适配智能媒体新质生产力的生产关系的组合优化,铸牢中华民族共同体意识。
[摘要]讲好新疆故事,展现真实、全面、立体的新疆形象,是新时代开展新疆工作的重要任务,也是有形有感有效铸牢中华民族共同体意识的应有之义。在数字化浪潮席卷全球的背景下,讲好新疆故事的传统叙事模式发生深刻变革,数字技术的发展则为创新讲好新疆故事提供了契机。文章通过阐述数字叙事在沉浸性、精准性、开放性等方面的独特优势,探讨如何提升讲好新疆故事的感染力、感知力、辐射力、引领力。在此基础上,提出依托数字叙事深挖多元文化内容、创新数字叙事思维、加强叙事保障建设和革新原有叙事模式等路径,构建数字叙事赋能讲好新疆故事的新格局,为新时代讲好中国故事提供新疆范本,助推铸牢中华民族共同体意识走深走实。
[摘要]中华优秀传统文化承载着中华民族深厚的人文精神和伦理价值体系,为大学生志愿服务提供了持久的精神动力以及明确的行为指引。两者在价值取向上高度契合,高校将中华优秀传统文化融入大学生志愿服务,既能推动中华优秀传统文化的活态传承和创造性转化,又可拓展实践育人工作的实施路径。基于此,文章从理念、方法、内容、资源四个维度系统探索将中华优秀传统文化融入大学生志愿服务的有效路径,引导大学生在志愿服务中传承中华优秀传统文化、强化社会责任担当,从而全面提升高校育人成效。
[摘要]文章深入分析校园文化融入高校网络思政育人工作的价值意蕴和现实困境,充分结合高校网络思政育人工作与校园文化的优势和契合点,从内容驱动、平台驱动、队伍驱动、活动驱动四个方面提出“三全四驱”的实践路径,为提升高校网络思政育人实效提供参考,助力实现高校网络思政育人工作的最优化及以文化人、以文育人的教育目标。
[摘要]文章立足智媒体时代文化强国建设的背景,深入分析职业本科高校创意写作课程面临的“文化缺位”与“产业脱节”双重困境,构建了融合传统文化传承与现代产业需求的课程重构体系。文章提出“三维能力”培养导向和“三大模块”课程内容体系,创新设计“AI写作工坊制 + 地方文化项目制 + 校企协同”的混合教学模式,为职业本科教育服务文化产业发展提供理论支撑与实践路径。
[摘要]在“三全育人”与“课程思政”双轮驱动的教育新格局下,红色文化凭借深厚的历史意蕴、强烈的情感共鸣以及独特的艺术感染力成为高校思想政治教育不可或缺的优质资源。文章以影视广告课程作为研究案例,通过梳理红色文化的内涵特征,剖析红色文化精神内核与影视广告创作规律之间的耦合机制,提出红色文化嵌入影视广告课程的教学路径,旨在探索“专业能力锻造 + 价值观念引领”的协同育人教学模式。
[摘要]现行著作权法围绕自然人作者构建,强调作品的独创性与可复制性,而AI文学创作的兴起对这一体系提出挑战。在此背景下,相关侵权责任的认定与分配已成为理论和实践中的焦点问题。文章分析AI文学创作中著作权侵权责任的认定逻辑,探讨责任分配面临的现实困境,即责任主体界定模糊、侵权损害后果量化困难以及现有规则适用冲突等。针对上述困境,文章提出合理分配策略,通过明确责任主体认定标准、构建损害后果量化机制以及优化现行规则适用逻辑,为解决AI文学创作领域著作权侵权纠纷提供可行路径。