摘要:有机相变材料由于具有便宜易得、储能密度高、热稳定性好、安全无毒等优点,受到众多研究人员的青睐与研究。本文结合近年来的成果和文献,综述了相变材料的分类、不同类型相变材料的优点与弊端、解决有机相变材料泄漏及导热性能的增强办法。此外,还总结了该种类材料在不同行业、领域的应用情况并对未来的发展提供两个方面的建议。 关键词:相变材料;热能存储;潜热;有机;导热
摘要:氧化锆陶瓷凭借其卓越的力学性能和美观性,在牙种植材料领域展现出广阔的应用前景。然而,氧化锆陶瓷属于生物惰性材料,无法与颌骨形成有效的骨结合。鉴于此,众多科研工作者开展了氧化锆陶瓷骨整合能力的研究。本文着重剖析了氧化锆陶瓷在牙种植体方面的研究进展。
摘要:本文以高岭土、石英、钠长石、氧化铜、氧化钛、氧化锰、氧化镍、五氧化二钒、高铅熔块等为主要原料研发特殊釉料,并在辊道窑进行瓷砖应用工艺技术研发,在 1200qC 左右氧化焰烧成、周期为49分钟时,制备出金黄色泽金属质感的釉面砖,产品经检测符合现行国家标准要求。
摘要:黏土的可塑性是黏土-水系统的一种力学性能,其表现形式为塑限、液限及塑性指数,影响黏土可塑性的因素包括黏土的矿物类型、黏土的矿物组成、黏土颗粒的大小和形状、黏土颗粒的离子交换性等。基于黏土-水系统的特殊性和复杂性,本文从应力一应变关系、晶体结构以及双电层模型等多个角度对黏土的可塑性进行了深入细致的分析和研究。 1引言 可塑性是黏土的主要工艺技术指标,是黏土能够制成各种陶瓷制品的工艺基础。黏
摘要:装配式建筑作为推动建筑工业化与绿色建造的重要路径,面临着构件整体性能不足与连接薄弱等关键挑战。本文以超高性能混凝土(UHPC)为核心研究对象,系统探讨其在装配式建筑中的构件设计、连接构造与产业化应用。通过力学对比试验与数值模拟,验证了UHPC在提高构件承载力、抗裂性能与耐久性方面的显著优势;结合灌浆连接与界面协同优化,提出了提升节点整体性的构造方法;并从生产工艺、养护系统及成本评估角度分析了其工业化适配性与生命周期经济性。结果表明,UHPC可有效实现构件减重、结构集成与长寿命服役,为高标准装配式建筑提供高性能材料支撑,具备广阔的工程推广价值与发展前景。
摘要:为进一步提高钢结构在酸碱交替腐蚀环境下耐久性能,开展莫来石基陶瓷涂层对钢结构的防护性能研究,以Q235B钢材为基体,选用莫来石粉、纳米二氧化钛及微米级碳化硅等为原料,设计4种不同填料含量的涂层配合比,并设置环氧树脂涂层对照组。通过硬度、孔隙率、耐磨性测试及模拟酸碱交替( pH=3 盐酸与 pH=11 氢氧化钠溶液交替浸泡,5个循环)腐蚀试验分析涂层性能。结果表明,配合比3(环氧树脂 100g 、莫来石粉 40g 、纳米二氧化钛 8g. 微米级碳化硅 12g 等)的涂层洛氏硬度达88HRB,孔隙率低至4.1% ,磨耗量仅为 6.5mg/cm2 ,腐蚀失重率为 1.8% ,腐蚀电流密度为 3.2μA/cm2 ,综合性能最佳。该涂层可有效阻止酸碱介质侵蚀,显著增强钢结构在酸碱交替环境下的耐久性,其优异性能源于填料间的协同作用及合理配比。 关键词:莫来石基陶瓷涂层;钢结构;酸碱交替腐蚀;纳米二氧化钛;微米级碳化硅;界面作用
摘要:通过横向对比不同厂家同等级陶瓷砖的力学性能,分析吸水率对陶瓷砖力学性能的影响,结果表明:因不同厂家的配方体系的不同,即使同等级的陶瓷砖其力学性能表现也可能相差较大。同时对陶瓷砖不同部分分别取样进行抗折试验,发现对于低吸水率的致密陶瓷砖,其各部位力学性能测试结果差异不大,高吸水率的陶瓷砖因为内部空隙分布不均匀,不同裁切部分的破坏强度有明显差异,应按标准要求裁切制样。
摘要:本研究聚焦高性能混凝土配合比优化与性能提升,结合建筑材料检测、道路工程检测等实践需求,研究团队通过原材料特性分析、配合比理论设计及性能试验,构建适配工程场景的技术体系。研究采用紧密堆积理论与强度理论确定配合比参数,开展坍落度、抗压强度、抗渗性等性能测试,结合路基路面检测标准验证其工程适用性。结果表明,优化后的配合比能满足对应强度等级要求,抗渗性能良好,为道路工程与建筑结构提供可靠材料和技术支撑。
摘要:本文研究在 0.76ZrTi2O6-0.24ZnNb2O6(0.76ZT-0.24ZN) 中添加 MnCO3 ,研究 MnCO3 对材料微波介电性能的影响。实验研究结果表明:当 0.76ZrTi2O6-0.24ZnNb2O6 陶瓷样品在空气中 1250~1320°C 烧结,掺杂 MnCO3 时,随着掺入量的增加,样品的相对介电常数 εr 、品质因数Q·f、谐振频率的温度系数 τf 分别减小、上升和向正值方向移动。 MnCO3 的添加在一定程度上提高了0.24ZnNb2CO6-0.76ZrTi2CO6 介电性能,当掺杂 0.4w%MnCO3 时有最好的综合性能: εr=41.25,Q?f=39844GHz,τf=-2.12ppm/°C
摘要:本研究首先对压电材料进行了介绍,其中包括压电材料中压电效应的基本原理,以及钙钛矿型压电材料的微观结构。其次介绍了压电复合材料及其制备方法。再次介绍了压电超声换能器的基本原理和结构。最后介绍了陶瓷和单晶等不同压电材料在超声换能器中的应用。超声换能器的性能不仅与结构设计有关,更重要的是所选用的压电材料是否具有优越的性能,通过优化复合材料的加工工艺,提高复合材料的性能,有助于超声换能器在医疗和工业领域的进一步应用。
摘要:传统镍金涂层材料在制备或者使用期间大多时候会出现环境污染方面的问题,而且其耐腐蚀性能在复杂环境当中难以达到要求,本研究运用实验研究跟理论分析相结合的方式。一方面,借助系统调整镍金涂层材料的配方构成,像是改变金属离子浓度、添加环保型缓蚀剂等,探寻各成分对涂层性能产生的影响规律;另一方面,运用先进的表面分析技术以及电化学测试方法,对涂层的微观结构以及耐腐蚀性能展开分析。研究结果说明,优化后的配方使得镍金涂层的耐腐蚀性能得到了提升,同时减少了材料制备过程中的环境污染。
摘要:本文聚焦于高校陶艺课程中的陶瓷釉料配制原理与操作方法,深入剖析石英、高岭土、长石等主要原料以及辅助原料对陶瓷釉色的影响。通过系统实验,探究不同釉料配方与烧制工艺的关联,成功制备出多种色泽的陶瓷釉料。研究揭示了原料配比、烧制工艺与陶瓷釉色之间的内在联系,为陶瓷釉料配方的优化及陶瓷艺术表现形式的拓展提供了科学依据,有力推动了陶瓷艺术的创新发展。
摘要:这次系统的研究纳米硅烷防水剂在建筑幕墙防水施工中的应用效果与技术创新,文中有探讨纳米硅烷防水剂在不同环境条件下的性能表现,详细阐述幕墙关键节点防水施工工艺流程和质量控制体系。针对建筑幕墙的关键节点与薄弱环节,采用适当的表面预处理,涂覆工艺和固化养护,结合严格的质量控制与环境参数监测,可有效解决幕墙渗漏问题,工程案例验证,纳米硅烷防水处理能显著提高幕墙对极端气候的抵抗能力并降低维护成本,未来发展趋势将朝着多功能化,绿色化和智能化方向演进,为建筑幕墙提供更全面的防水解决方案。
摘要:在建筑行业快速发展的背景下,为提高建筑物施工的质量,需要不断提高对建筑材料的要求。建筑材料不仅需要满足基本的功能要求,还应具备良好的热性能,从而提高建筑物的能源效率以及室内舒适度。本文结合建筑施工经验,分析新型隔热材料在建筑施工中的热性能优化策略,旨在为新型隔热材料的应用提供一些参考建议。 关键词:建筑施工;新型隔热材料;热性能
摘要:建筑行业快速发展中,现浇混凝土楼板因诸多优点被广泛应用,但早期裂缝问题影响结构安全与使用功能,其通常在浇筑后1\~7天出现,由温度应力、收缩变形、施工不当等因素导致。本文基于工程实践,深入剖析现浇混凝土楼板早期裂缝成因,涵盖材料、环境、施工工艺等方面。提出优化混凝土配合比设计、加强施工过程控制、采用温控与养护技术等关键控制技术。通过某大型商业综合体项目应用分析,验证这些技术能有效提升混凝土性能、增强结构整体性、降低早期裂缝发生率,为类似工程提供参考。
摘要:基于绿色建筑理念的发展需求,文章分析了新型建筑材料在绿色建筑中的价值,研究了节能型、环保型和智能功能型材料在建筑围护结构、装饰以及性能优化方面的应用途径,着重探讨真空绝热板、低辐射镀膜玻璃、再生骨料混凝土、可再生竹材、光催化自洁材料及相变储能材料的性能与应用情况。研究结果表明,新型建材不仅能够有效降低建筑能耗、减轻环境负荷,还能提升建筑的舒适性与耐久性。
摘要:针对建筑装饰施工中石材湿贴空鼓问题频发、易引发工程质量隐患的实际情况,本文开展了石材湿贴空鼓预防与灌浆工艺优化相关研究。分析空鼓形成的关键影响因素,结合工艺参数调整与材料性能匹配试验,提出具备针对性的预防方案;与此同时,对传统灌浆工艺的操作流程、材料配比进行优化改进,形成高效灌浆施工方法。实践研究结果显示,优化后的预防措施可有效降低空鼓发生率,改进后的灌浆工艺能够提升石材与基层粘结强度,为石材湿贴施工质量控制提供可靠技术支撑。
摘要:国内废弃陶瓷年产生量巨大,传统的填埋处理方式弊端较大且浪费严重,文章基于循环经济的发展趋势需求,旨在开发废弃陶瓷再生建材并探索其建筑应用路径。通过分析废弃陶瓷物理化学特性以及烧结法、非烧结法等制备技术,结合分类处理与性能优化,明确了多种再生建材的制备和开发应用路径。实践表明,再生建材可应用于结构、功能、装饰等建筑场景,兼具良好性能与环保效益。该研究为废弃陶瓷资源化利用提供了技术路径,对推动建材行业绿色转型及循环经济发展具有重要意义。
摘要:全球气候变化问题不断加剧,绿色建筑技术创新在促进节能减排方面的效果越发明显。研究发现绿色建筑技术可以优化能源结构,提升资源利用率,削减碳排放,为实现可持续发展目标提供明显助力,文章整理了绿色建筑技术的主要范围和减排潜力,为政策制定和行业操作赋予理论支撑。
摘要:随着能源危机的愈发严重以及人们绿色环保观念的建立,节能建筑作为解决其问题的方法之一,受到了世界各国的关注。而装配式建筑由于其能快速、高质量完成建筑的优势,在建筑行业蓬勃发展。笔者就如何通过装配式建筑的节能设计进行相关探讨,提出其设计原则以及相关的技术方法并对装配式建筑节能设计进行优化。通过对装配式建筑的节能设计进行综述,给出了相关技术方案与措施,以便为未来可持续绿色建筑提供相关借鉴。 关键词:装配式建筑;节能设计;建筑节能;技术优化
摘要:本文采用SEM和金相显微镜测试方法观察了柔抛砖表面形貌。通过企业内控测试方法研究和探讨柔抛砖表面耐污性能差的直接原因。结果表明:釉面瓷砖抛光后釉面的开口气孔及微尺度的“沟壑"是易藏污的根本原因。 关键词:柔抛砖;微观测试;耐污性能
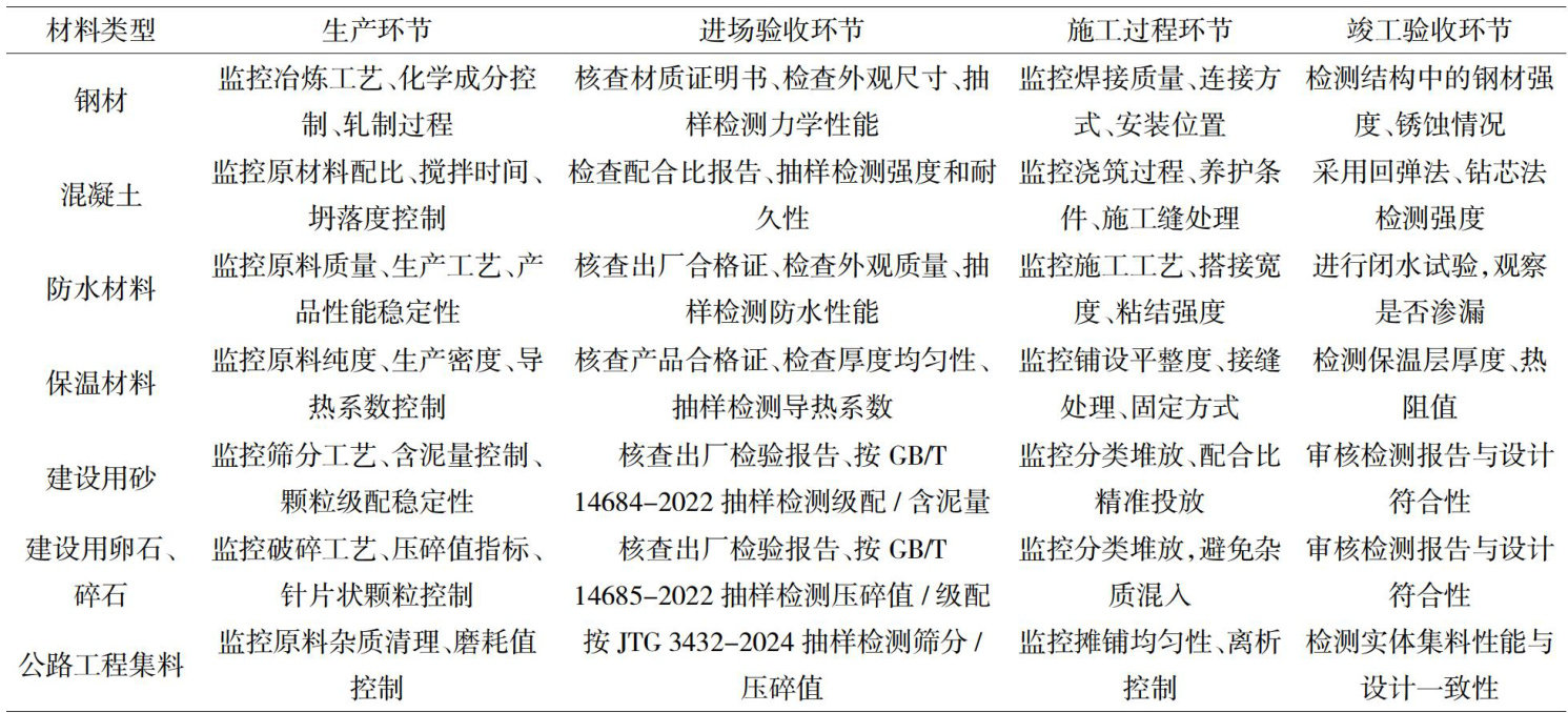
摘要:建筑材料作为建筑工程的物质基础,其质量直接关系到工程结构的安全性、耐久性和使用功能。本文围绕建筑材料质量检测与监控展开研究,闸述了建筑材料质量检测的重要性及现状,详细分析了常用的检测方法与技术,如砂、石等集料,依据现行标准的检测要求,构建了建筑材料全流程质量监控体系,涵盖生产环节、进场验收环节、施工过程环节和竣工验收环节。通过对当前建筑材料质量检测与监控中存在的问题进行探讨,提出了相应的解决对策,旨在为提高建筑材料质量管控水平提供理论参考和实践指导,保障建筑工程质量安全。
摘要:随着现代建筑技术的飞速发展,高性能水泥混凝土优异的力学性能、耐久性和工作性,使得高性能混凝土在高层建筑、大型桥梁、高速公路及特殊工程结构中得到了广泛应用。为了进一步优化高性能水泥混凝土的配比性能,提升综合性能并满足不同工程领域的特定需求,本文通过对高性能水泥混凝土配比进行设计,并检测了高性能水泥混凝土配比各项性能,为确保配比设计的精准性奠定了坚实基础。
摘要:自“双碳”目标提出以来,建筑节能与防火安全协同发展稳步推进,外保温材料燃烧性能检测技术已实现从单一指标评价向多参数耦合分析转变。新型材料,如气凝胶、生物基保温板的复杂燃烧行为与现有检测标准存在适配性矛盾,有效构建精准化、动态化的检测技术体系已迫在眉睫。基于此,本文简要探讨了传统检测流程中存在的问题,提出创新措施,以期为新型外保温材料防火安全评估提供技术保障。
摘要;混凝土原材料质量直接决定建设工程的安全性和耐久性。通过系统分析建设工程对水泥、骨料、外加剂等原材料的质量要求,阐述了各类原材料的试验检测技术方法。通过建立完善的质量控制体系,制定科学的控制标准与方法,实施全过程质量管理,可有效保障原材料质量稳定。现代检测技术与信息化管理手段的应用,为原材料质量控制提供了技术支撑,确保混凝土工程质量达到设计要求。
摘要:目的:针对工地试验室混凝土强度检测结果离散性大、代表性不足的问题,系统分析检测方法的适用性及关键影响因素,提出标准化操作流程。方法:以某高铁项目工地试验室为研究对象,制作标准试件240组,模拟试模偏差、制作工艺、养护条件等8类影响因素,采用回弹法、超声回弹综合法、钻芯法进行对比检测,结合方差分析(ANOVA)和回归模型量化各因素对强度的影响。结果:试模边长偏差 ?1mm 时,强度检测值最大偏差达 8.7%(P<0.01) ;标准养护试件强度变异系数(CV)为 3.2% ,而同条件养护CV达 7.8% :超声回弹综合法检测误差 (±5.2%) )显著低于单一回弹法 (±12.5% )。结论:试模精度、养护条件、制作工艺是影响检测结果的核心因素,建议采用“试模周检 + 制作过程影像记录 .+ 养护温湿度实时监控"的标准化流程,可将检测误差控制在 ±5% 以内。
摘要:实用陶瓷艺术品兼具实用性和艺术性,当艺术性与实用性分离后能够独立存在并满足独创性条件时,该部分应受著作权法保护。由此可见,可分离性是实用陶瓷艺术品获得著作权法保护的关键所在。然而在当前实用陶瓷艺术品可分离性适用过程中,存在理解偏差、适用分歧以及标准不一等问题。本文基于立法与司法现状,从美术作品保护路径出发,认为具有实用性和艺术性是适用可分离性的必要前提,确立“改动测试标准”作为可分离性的首要标准,最终优化可分离性的适用步骤,以期推动实用陶瓷艺术品产业的产品创新与繁荣发展。
摘要:目前科技的持续飞跃,陶瓷生产行业正步入崭新的发展阶段。智能化技术的深度融入,促使陶瓷生产效率实现质的飞跃,更在精细度把控与产品品质提升方面展现出显著优势,增强产品的精度,满足市场对高品质陶瓷制品的迫切需求。基于此,本文探讨智能化技术在陶瓷生产前、生产中以及品控部分的具体应用措施,分析其带来的深远影响,为陶瓷行业的智能化转型提供助力。
摘要:本文主要介绍了在建筑陶瓷生产中,通过构建原料特性数据库、优化窑炉温度控制策略以及应用人工智能算法,实现生产过程的优化与改进。首先介绍了政策背景、人工智能技术在建筑陶瓷生产中主要关注方面。其次对原料特性数据库构建与窑炉热力学数字孪生的AI应用解释,接着对人工智能在建筑陶瓷生产中的研究与运用进行CFD—LSTM耦合模型,原料特性数据库构建,最后分析了人工智能算法在陶瓷生产中的应用,并对相关模型进行评价与建议。 关键词:人工智能;建筑陶瓷;CFD—LSTM耦合模型;原料特性数据库
摘要:随着当下人工智能技术的飞速发展,AIGC技术逐渐渗透于各个领域,为陶瓷产品设计带来了全新的机遇与变革。本文深入探讨AIGC 赋能下陶瓷产品设计的创新思维,分析AIGC技术在陶瓷产品设计中的应用现状,探究了其对陶瓷产品设计流程、设计理念和设计表现形式等方面的影响,旨在为陶瓷产品设计领域提供新的创新思路和方法。
摘要:在数字化时代,非遗保护面临新机遇与挑战。宜兴紫砂工艺作为国家级非遗,其独特文化价值需通过数字化手段实现长效传承,而信息管理是数字化保护的核心支撑。本文通过深入探讨宜兴紫砂工艺数字化保护中信息管理的现状,剖析信息采集标准不统一、存储安全不足、传播利用低效及人才技术匮乏等问题。本文旨在构建科学的信息管理体系,提出完善采集整理、强化存储安全、拓展传播利用、培养专业人才等对策,期望为宜兴紫砂工艺数字化保护提供系统性解决方案,推动其文化价值在数字时代的有效传承与创新发展。
摘要:随着建筑领域的持续演进,装配式住宅建筑凭借其高效益、环保性等突出优势,愈发受到广泛重视。而BIM(建筑信息模型)技术作为一项数字化举措,为装配式住宅建筑的整合运用给予了强大助力。本文着重对BIM技术于装配式住宅建筑当中的应用意义展开深度探究,自设计、生产以及施工等各个阶段的技术应用角度予以剖析,详尽阐释该技术在各个环节所发挥的具体效能与落实要点。与此同时,针对现阶段应用过程中呈现出的一系列问题,提出诸如完善技术规范、强化产业链协作等优化办法。借助对BIM技术在装配式住宅建筑集成应用的研究,目的在于助推装配式住宅建筑行业的技术革新,提升建筑项目的总体品质与效率,为达成建筑行业的可持续性发展提供借鉴依据。
摘要:泰国陶瓷产品承载着丰富的文化内涵,其包装作为展示窗口至关重要。本文深入探讨现代泰式风格在陶瓷包装设计中的具体应用与创新实践。从传统元素的挖掘到与现代设计手法的融合,展现了独特的设计魅力与价值,为相关产品的包装设计提供参考与思路,助力传统文化在现代设计领域的传承与发展。 关键词:现代泰式风格;陶瓷包装设计;传统元素;创新应用
摘要:随着全球生态环境问题日益严峻,可持续发展成为时代主题。绿色设计理念作为可持续发展在设计领域的具体体现,逐渐渗透到现代艺术设计的各个方面。本文探讨绿色设计理念在现代艺术设计中的应用,分析其内涵、原则与价值,结合实际案例阐述在不同设计领域的应用实践,剖析应用中面临的挑战及应对策略,旨在推动绿色设计理念在现代艺术设计中的广泛应用,促进设计行业与生态环境的和谐共生。
摘要:建水紫陶作为中国四大名陶之一,其装饰工艺是中原文化、边地文化与多民族艺术交融的产物。本文从历史发展脉络切入,解析其“质如铁、明如镜”的工艺特质与文人趣味的融合,探讨造型设计中“道法自然”的造物观,以及阴刻阳填、“断简残贴”、仿生浮雕等装饰技法所蕴含的多元审美意蕴。建水紫陶通过工艺与文化的深度互渗,形成了“自然美”“技艺美”、“人文美”交织的审美体系,既是传统工艺的活态传承,更是匠人精神与人文情怀的载体。 关键词:建水紫陶;装饰工艺;审美意蕴;阴刻阳填;断简残贴
摘要:随着信息技术的不断发展,建筑室内装饰设计正逐渐从传统二维图纸表达方式转向以三维模型为核心的数字化设计模式。BIM技术能够在建筑全生命周期内实现数据的动态管理,为室内装饰设计提供更加科学合理的支持,提升空间设计的直观性与精确性,为绿色材料选择、能耗控制等提供数据化保障,从而推动室内装饰设计向智能化方向发展。本文对基于BIM技术的建筑室内装饰设计进行探讨。
摘要:随着全屋智能家居设计于室内装饰领域的应用范畴逐渐扩大,问题也层出不穷,包括但不限于功能闲置、系统故障、装修预留、工程品质、用户隐私等方面的状况,为此,本研究融合深圳高端住宅项目、广州 90m2 三居室等实例,在前期对用户需求展开深入调研进而制定方案、加大技术研发投入力度以提升系统稳定性、构建施工监管机制来强化质量检查、建立健全用户隐私保护制度以明确数据收集规则等层面,论述了全屋智能家居设计在室内装饰中的应用策略。
摘要:本研究创新性地将模块化陶瓷设计范式导入建筑空间领域,建构起“文化基因转译-数字建构-动态适配"三位一体的空间设计策略。通过解构几何纹样的拓扑规律,开发出具有参数化特征的陶瓷建筑表皮模块系统,实现传统装饰主题在三维曲面上的精准映射。采用混合式设计路径,融合黏土3D打印技术与手工釉彩工艺,使建筑陶瓷模块兼具工业化精度与艺术随机性。模块智能系统支持实时重组,通过磁吸连接与形状记忆合金接口,形成可响应温湿度变化的自适应建筑表皮。实证研究显示,该策略使文化元素的建筑转化效率提升,模块化装配周期缩短,为传统工艺在现代建筑中的创造性转化提供系统解决方案。
摘要:在时代发展、社会进步的背景下,非物质文化遗产的传承和创新成为社会各界关注的焦点。湖湘非遗文化作为中华文化的重要组成部分,承载着丰富的历史底蕴和深厚的艺术价值。岳州窑作为古代著名瓷窑之一,其独特的青瓷技艺不仅在中国陶瓷史上占据重要地位,更是湖湘非遗文化中的一颗璀璨明珠。本文主要研究湖湘非遗文化在岳州窑文创设计中的活态应用。关键词:湖湘非遗文化;岳州窑;文创设计;应用研究
摘要:随着互联网技术的不断发展,潮汕陶瓷文化等传统文化的创新传播面临新的挑战与机遇,需要通过数字化转译实现创新传播,基于文化符号与传播学理论,探讨潮汕陶瓷文化符号在互联网环境中的转化路径,分析其在跨媒介传播中的多重符号意义与文化内涵的再创造。对潮汕陶瓷文化符号进行解构,揭示其多维度的文化内涵,并探讨互联网与数字化技术如何对陶瓷文化符号进行转译,包括文化符号的媒介化转译、符号意义的流变及代际认知差异等,并在此基础上提出潮汕陶瓷文化互联网传播的创新策略,强调数字化驱动下的文化符号呈现、现代设计的融合创新以及跨平台整合传播的实现。
摘要:随着乡村振兴战略进一步深入开展,活化利用非物质文化遗产成为推动地方文化自信与经济发展的关键途径,作为中华文化重要组成部分的陶瓷类非遗,与乡村旅游实现融合,不仅为传统技艺赋予崭新活力,还为乡村产业的转型发展创造了契机。本文以非遗传承为切入点,深入剖析陶瓷文创和乡村旅游融合的现状及难点,指明融合机制创建路径,涵盖非遗资源守护、文创设计革新、旅游体验拓展及政策协作等范畴,为推动文化跟旅游融合态势提供理论基石与实践范例。
摘要:在当代艺术发展的大背景下,现代陶艺创作一直在不断找寻突破点,其中肌理的创新应用也是不可忽视的一环,本文对现代陶艺创作中肌理的创新应用展开了探讨,剖析了现代陶艺创作中常见的肌理应用方式,研究发现,审美观念、技术材料、文化地域等因素对肌理创新应用有着深刻影响,同时,现代陶艺肌理创新呈现出与科技融合、朝着多元化个性化发展以及践行可持续发展理念的趋势,这丰富了现代陶艺的艺术语言,又为其发展开拓了新路径,对提升作品艺术价值、契合当代审美需求有着深远意义。
摘要:耀州窑是我国古代历史名窑,它主要以青瓷为主,其装饰艺术受到社会环境等多方面因素的影响,牡丹纹逐渐成为了宋代耀州窑瓷器上常见且极具代表性的装饰纹样。耀州窑牡丹纹不仅可以体现出丰富的文化内涵,更能够反映出当时宋人的审美意趣。本文将从宋代耀州窑牡丹纹饰产生的渊源;艺术特征;装饰技法以及牡丹纹在宋代耀州窑的地位和影响四个方面予以论述,旨在揭示宋代耀州窑牡丹纹饰的艺术价值和历史意义,为当代陶瓷艺术的发展提供有益的借鉴。
摘要:自然形态以其独特的美感与蓬勃的生命力,始终是艺术创作的重要灵感源泉。在当代陶艺中,自然形态的运用不仅丰富了作品的表现力,也为陶艺创作带来了新的视角和灵感。然而,随着社会的快速发展,陶艺创作面临着材料革新、工艺传承以及审美观念等多重挑战。如何在这些挑战中寻找创新的路径,将自然形态的应用更好地融入当代陶艺创作,这无疑是一个值得深入探讨的问题。这篇研究将探讨自然形态在当代陶艺中的多维呈现,揭示其在艺术创作中的独特价值和应用前景。
摘要:本文深入研究建水陶的制作工艺,详细闸述了泥料制备、手工拉坏、湿坏装饰、高温烧制以及无釉磨光等各个环节。结合具体作品案例,分析不同工艺在作品中的运用及呈现效果,展现建水陶独特的艺术魅力与文化内涵。通过对建水陶制作工艺的研究,为传承和发展这一传统技艺提供理论支持和实践参考。
摘要:本文以广东省陶瓷艺术大师曾鹏先生的陶塑作品为例,探讨石湾传统技艺如何体现出时代精神和岭南风貌,并试图发掘传统技艺和人文精神在当代生发、延伸与传播的多种可能。本文总结出石湾陶塑传承发展的三重价值,即从传统的现代表现、民间的当代表述、传承的时代体现三个维度,在分析曾鹏陶塑的艺术语言的同时,试图探究石湾陶塑未来发展的路径,并期望为佛山传统工艺走出发展局限、讲好中国故事,体现时代精神和岭南风貌提供一个具有参考价值的样本。
摘要:为响应“双碳"战略要求,提升老旧社区建筑外立面的节能性能,本研究构建了一套以陶瓷基复合材料为核心的低碳改造材料体系。研究内容包括复合保温板、节能涂层及配套基层粘结材料的结构设计与性能匹配,根据热工测试、耐候性试验与应用示范工程对材料体系进行综合验证。测试结果表明,该体系在传热系数、防水抗裂性和饰面稳定性方面表现优异,能够有效改善老旧外墙热惰性不足、美观性差和维护成本高的问题。研究成果为建筑立面改造材料的绿色化、功能化、集成化提供了实践支撑,具有良好的推广价值。
摘要:地域文化和绿色建筑设计结合机制,为推动建筑行业朝着可持续发展带来了一定现实价值。此研究主要讨论地域文化在整个设计程序当中的关键作用,联系绿色建筑思想,对空间布局进行改良,并改善所选建材,期望实现建筑机能生态化。通过在设计中表现出文化的有机融合效果,为设计开拓性建筑和保护地区文化遗产提供理论支撑。 关键词:地域文化;绿色建筑设计;融合策略;建筑创新;地域特色
摘要:被动式节能理念是一种以建筑本体热工性能调节为核心的低能耗设计路径,强调利用自然能量调控室内环境。本文分析了被动式节能理念在绿色建筑中的适配基础,研究了建筑朝向布局、围护结构设计、通风路径规划与采光遮阳调节等核心应用要点,提出了以气候响应导向构建多参数协同设计机制的节能思路。旨在通过构造层级优化与热流路径重构,形成被动优先、主动补充的绿色建筑设计体系,为寒冷气候条件下建筑能耗削减与热环境稳定性控制提供工程化支撑。
摘要:陶瓷幕墙作为一种新型材料,在材料科学上实现了突破,结合气候适应性设计展现出了独特的节能机理。在绿色建筑中,陶瓷幕墙应用效益明显,兼具成本优势和碳减排潜力。在绿色建筑节能改造中,对陶瓷幕墙进行合理的应用与优化,能够使建筑整体节能效果大幅提升。基于此,本文分析了陶瓷幕墙的技术特性和节能机理,阐述了其在绿色建筑中的应用效益,进而提出了其在绿色建筑节能改造中的具体应用与优化策略,以期推动绿色建筑可持续发展。 关键词:陶瓷幕墙;绿色建筑;节能改造;应用优化
摘要:随着当前建筑领域的快速发展,在提高建筑质量的同时,强化建筑的环保性能同样非常重要。土木建筑工程施工单位需要关注绿色建筑材料在工程中的应用,了解不同材料的特点、应用范围以及在建筑工程中的应用要点,确保能够利用绿色建筑材料构建更加环保、节能的建筑。基于此,本文分析了绿色建筑材料在土木建筑工程中的作用,并且探讨了土木建筑工程中最新的绿色建筑材料以及在工程中的应用要点以供参考。
摘要:随着建筑行业的不断发展,装配式建筑凭借高效、环保等诸多优势逐渐成为主流趋势。高强度预制混凝土作为装配式建筑的核心材料,其施工技术的优劣直接影响着装配式建筑的质量与性能。本文将从高强度预制混凝土概述出发,制备一种高强度预制混凝土构件,并通过对其施工技术进行分析,有效地解决高强度预制混凝土施工技术中存在的问题,以期为装配式建筑中高强度预制混凝土施工技术的发展提供参考。 关键词:装配式建筑;高强度;混凝土
摘要:近年来,建筑节能理念在装饰装修设计中越发重要,利用节能技术和环保建材可以有效地减少建筑能耗,并提升能源利用效率,可从空间规划改进、自然采光通风系统设计、装饰材料选取等诸多方面入手。深入探究节能策略的实际执行途径,在保证视觉效果的情况下达成装饰装修范畴内的节能减排目的,促使建筑业朝着绿色可持续的方向发展。
摘要:陶瓷装饰构件作为园林景观中的重要艺术元素,通过其独特的材质特性与丰富的表现形式,在现代园林景观中展现出多样化的艺术表达;以佛山陶瓷的历史文化底蕴为基础,结合现代园林设计理念,陶瓷装饰构件在园林空间中形成了独特的视觉语言与环境叙事。通过分析陶瓷装饰构件的艺术特质与园林景观的契合性,探讨锦州陶瓷与马赛克博物馆公园等实际案例中的艺术表达方式,并展望陶瓷装饰构件在园林景观艺术表达的新境界,阐释陶瓷装饰构件如何通过形态与色彩以及肌理与空间布局在园林景观中创造出富有艺术感染力的环境氛围,为现代园林景观设计提供独特的艺术表达途径。
摘要:随着城市化进程的加速,城市更新成为促进城市可持续发展的重要手段,越来越受到全球城市规划者的重视。城市公园与街头绿地构成城市绿色空间的核心单元,对优化城市风貌及提升居民生活质量具有关键作用。本文通过分析城市更新提出背景、特征和目标,提出了城市更新背景下风景园林规划设计原则和策略,并结合具体项目案例,总结了规划设计过程中的创新做法和经验教训,以期为未来的研究和实践提供新的视角和方法论。 关键词:城市更新;风景园林;街头绿地;可持续发展
摘要:陶瓷艺术作为中华民族传统文化的瑰宝,自古以来便在建筑装饰中占据着举足轻重的地位。其独特的材质美感、丰富的色彩图案以及精湛的工艺技术,使得陶瓷艺术成为园林建筑装饰中不可或缺的元素。为了深入探讨陶瓷艺术在园林建筑装饰中的应用,本文将从陶瓷艺术基本概述出发,揭示陶瓷艺术与园林建筑装饰的关系,通过对苏州某综合性园林景区内的陶瓷艺术应用进行分析,展现陶瓷艺术在园林建筑装饰中的独特魅力,为现代园林设计提供创新思路与实践参考。
摘要:本文将从海绵城市理念出发,揭示基于海绵城市视角下的道路绿化景观设计原则。在具体设计方面,植物配置设计综合生态与景观原则,采用空间层次搭配和季相变化设计,为道路增添生机与美感。下沉式绿地设计根据汇水面积和降雨量确定参数,种植耐水湿植物,铺设砾石和砂层,设置排水系统和警示标识,确保其正常运行和行人安全。透水铺装设计选用合适材料,注重基层强度和稳定性,设置排水盲沟,减少地表径流,改善土壤环境。为打造生态、美观且实用的道路绿化景观提供理论支持。
摘要:本文以陶瓷装饰元素与现代园林景观的融合为研究对象,从文化记忆、空间层次、情感体验三个维度分析其价值,结合景德镇陶溪川园林案例,探讨当前应用中存在的元素提取碎片化、功能与形式脱节、地域特色弱化、维护管理难度等问题,提出系统提取文化基因、兼顾功能与形式融合、挖掘地域特色符号、优化维护管理机制等策略,旨在通过文化基因的完整传递、功能与形式的统一、地域特色的强化及维护机制的完善,增强现代园林景观的文化认同、实用价值、地域辨识度与长期效益。
摘要:随着城市的快速发展,人们开始不断追求高品质居住环境,居住区不但需要满足功能及审美,更重视精神层面的提升,于是人们开始重新探寻和发掘中国古典园林之美。在此背景下,中式园林风格在现代房地产景观设计领域的应用,逐渐成为备受关注的焦点。本文针对中式园林风格在现代居住区景观设计中的传承与应用展开分析,着重探讨人文精神、空间布局以及景观元素运用这三个层面的具体实践情况,旨在为现代房地产景观设计提供具有参考价值的思路与经验。
摘要:分析可持续建筑材料在风景园林施工中的必要性与现实意义,文章研究了透水混凝土、再生砖、再生木材、环保复合板、生物基材料等典型可持续材料在不同施工环节中的具体运用方式与技术特点,分类探讨其在地面铺装、景观小品、水体治理、植物结构辅助等方面的实际效果。结果表明,可持续材料能够有效提升施工生态效益,减少碳排放,延长设施使用寿命,具有良好的推广前景。关键词:可持续建筑材料;风景园林;生态施工;资源循环;绿色发展
摘要:历史文化街区作为城市的文化载体,在保护的过程中不仅要保护历史街区的原本面貌,更要注重其中所蕴含的人文精神。文章以场所精神理论介入历史街区,探讨二者之间的关系,以杭州河坊街的街区更新为具体案例。围绕其历史沿革、街区特色及存在问题进行分析,以场所精神的角度探讨其改造模式、分析河坊街文化景观改造策略。以拓展场所精神的中国本土化实证研究,为历史文化街区保护与更新提供有效途径。
锌价走弱?稀土锂电管制重构全球链 9月沪锌呈现先盘整后破位走势,宏观扰动消退后交易逻辑回归基本面。消费旺季证伪导致库存累积,国内锌锭供大于求格局延续,价格持续承压。尽管冶炼利润受锌价下行压缩,但副产品收益仍支撑吨盈利千元以上,生产积极性维持高位。10月随着检修产能复产,精炼锌供应或进一步增加,而北部矿山减产预期与消费疲软形成多空博弈,市场延续内弱外强特征。 中国商务部与海关总署2025年10月