习近平总书记指出:“要把民法典纳入国民教育体系,加强对青少年民法典教育。"现代国民教育体系以终身教育思想为导向,涵盖初等教育、中等教育和高等教育多个层次。因此,要真正把民法典纳入国民教育体系,切实做好青少年民法典教育,就应当坚持以习近平法治思想为引领,深人推进大中小学民法典教育一体化建设,构建循序渐进、结构合理、螺旋上升的青少年民法典教育体系。 当前,初等教育和中等教育阶段的民法典教育课程目标总
“刚知道获奖的时候,其实不是特别兴奋,反倒有种复杂感受。一方面,‘青年科学家’这个称呼让我反问自己:我够格吗?这是我小时候向往的‘科学家’吗?另一方面,我也认真回顾了自己的这几年,确实是出于热爱在做科研,也希望这些工作对国家有价值。” 作为2024中国电子学会科学技术奖青年科学家奖获得者,赵萌给人的第一印象是冷静和有条理。她话不多,但每句话都围绕问题核心,像她的科研一样精准。 物理一天体物理一
“所谓大学者,非谓有大楼之谓也,有大师之谓也。”霍松林是中国古典文学的一代宗师,也是著名诗人、书法家、教育家,在中国传统文化及文艺学等多个领域均有卓越建树。自20世纪50年代初在西安师范学院任教起,在几十年的教师生涯中,霍松林以自己的全部智慧和心血,繁荣学术、教育报国,为中国古典文学的人才培养、学术研究和文化传承作出了卓越贡献,成为当之无愧的“大先生”,被学术界、教育界誉为高标独树的一面旗帜。
据西安交通大学网站消息,自2016年猪笼草口缘流体单向引导性被发现以来,其表面独特的弓形盲孔微结构,一直是众多流体调控研究的热门仿生对象。然而,为什么猪笼草口缘表面微结构呈现弓形,近十年来科学界一直没有很好的解释。如何恰当地设计弓形弧度,实现流体高效引导甚至是选择性调控,对于理解毛细驱动、润湿能量转化及液体调控机理具有重要意义。 针对上述问题,副教授团队提出了基于最小作用原理(最小能量法)的高曲
据西北大学网站消息,近日,西北大学张志飞教授团队联合国内外专家研究发现,5亿年前的化石里藏着动物最早由上皮组织控制骨骼生长的证据。这一成果刷新了人类对早期动物的认知,以亮点封面论文的形式发表在2025年第10期的美国地质学会期刊《地质学》(GEOLOGY)上。 目前已知最早的动物矿化骨骼记录来源于5.6亿—5.2亿年前的寒武纪大爆发时期,地球动物很可能在此时获得了各种矿化能力。传统观点认为,动物
据西安建筑科技大学网站消息,近日,西安建筑科技大学土木工程学院宋战平教授团队在隧道大变形吸能锚杆方面取得新进展,在国际顶级期刊Tunneling and Underground Space Technology(《隧道与地下空间技术》)发表了题为“Studyon mechanical propertiesof constant-resistanceand energy-absorbing bolt
[摘要]本文系统分析了课程思政的建设现状,围绕内涵扩充、精髓凝练、路径优化与成效提升提出了综合性改进方法,并以“电力系统综合实践”课程为例展开实践探索。在顶层设计方面,构建了基于“教师思政要求与学生思政教育矩阵表”的育人体系,明确师生双方的思政素养要求,以实现专业教学与思政教育的同向同行。在教学模式上,提出线上线下融合方式,通过虚拟仿真实验与线下实体实践相结合,增强课程思政的灵活性、全面性,提高了教学效率。同时,还进一步阐述了“电力系统综合实践”的课程思政建设过程,并创新构建了一套多维度、全过程的考核评价体系,以期为实现课程思政的高质量发展提供参考。
[摘要]案例教学是高校思政课教学常用的方法。然而,对标教育强国目标要求,当前的案例教学仍存在学理转化的难点、案例冗杂的痛点和内化不畅的堵点。为了更好地彰显思政引领力,思政课教师要以马克思主义理论为指导,加强案例教学的学科建设,提升学科支撑力;将新时代伟大变革成功案例有效融入思政课教学,增强时代穿透力;以话语表达、知识传授与价值引领的有机融合,深化价值传播力。高校可通过学科孕育、体系构建和科学设计,完善思政课案例教学的学理化建设和实践应用,加快建设具有强大思政引领力的思政课教学体系。
[摘要]艺术类高校大学生具有感性思维活跃、审美追求鲜明、价值认知多元等特质,传统思政教育的话语体系与教学方式难以有效回应其思想成长需求。本文立足艺术院校育人特色,在“思政 + 美术”的基础上,聚焦学生认知难点与学科前沿交汇的“真问题”,探索实施“一问一课”互评式思政课堂改革。在教学内容上,打破了传统教学中按教材章节的线性授课结构,重构课堂内容,精编教学流程;在教学方法上,以学生为主体,教师为主导,引入互评式教学法,学生在“准备—展示一互评"的完整闭环中,有效实现了“以评促学"的教学目标。本研究能够为艺术类高校思政课高质量发展提供可复制的实践方案。
[摘要]英语专业课程思政是思政教育的深化与系统升级,目前学界尚缺乏从学生视角出发,针对英语专业课程思政教学效果影响因素的专项研究。本研究综合采用多种研究方法与结构方程模型,构建了英语专业课程思政教学效果影响因素的结构关系模型。研究结果表明:1.影响英语专业课程思政教学效果的关键因素共5个,其影响程度从大到小依次为“思政教学评价"“校风学风”“课程思政教学”“教师综合素养"“思政教育占比”;2.一阶与二阶验证性因子分析结果显示,英语专业课程思政教学效果影响因素量表具有良好的信度与效度,可适用于评测学生视角下的教学效果;3.五个维度均能对英语专业课程思政教学效果产生显著正向影响。基于上述结论,本研究最终提出了相关的课程思政教育启示。
[摘要]在“体教融合2.0”时代背景下,高校体育课程思政面临新的机遇与挑战。本文在系统梳理体教融合内涵及政策演进的基础上,基于课程思政理论与实践案例,提出高校体育课程思政机制创新的总体框架:一是构建多元协同的课程开发机制,实现思政元素与专业知识的有机融入;二是完善师资队伍建设机制,打造“双师型”思政体育教师队伍;三是创新教学评价与反馈机制,以多维指标促进立德树人成效;四是构建校内外联动的育人生态机制,延伸思政育人场域。最后,结合实践路径和保障措施,提出具体的建议,以期为高校体育课程思政的深化发展提供理论支撑和实践参考。
[摘要]数智时代,数据作为新型生产要素,对高等教育的教育教学、科学研究、管理治理等方面产生变革性影响。如何发挥高等教育领域的数据要素乘数效应,从而实现教育决策的科学化、教育治理的精准化和教育服务的便捷化,成为各高校面临的挑战和机遇。本文立足教育决策场景,探索通过充分挖掘教育数据价值提升教育治理能力的实现路径;结合高校实践案例,研究教育数据智能决策分析平台的体系架构和应用场景,并从大数据和智能技术赋能高校决策治理方面提出发展建议。
[摘要]生成式人工智能的快速发展与广泛应用,给数据治理类课程教学体系带来了全新挑战。本文从课程内容、教学方法、能力培养、伦理合规等维度,系统性地分析了生成式人工智能对数据治理类课程的全方位影响;提出了将生成式人工智能技术链与治理框架深度融入现有教学体系、探索虚实结合与人机协同的教学模式、构建跨学科复合能力培养体系、加强伦理与合规教育等教学对策,以助力学生形成应对智能时代数据治理挑战的核心素养。
[摘要]在数字化转型背景下,机电一体化技术专业的教学改革,对推动职业教育转型升级、为装备制造行业持续输送高技能人才具有重要现实意义。为达成这一目标,本文结合机电专业教学改革实践,审视当前专业数字化转型的困境,发现数字化人才培养模式构建不完善、教师数字素养亟待提升、数字化教学资源供给不足等问题,制约了教学数字化转型的推进。基于此,本文从聚焦知识养成,推进人才培养体系数字化;聚焦师资赋能,打造数字化育人骨干队伍;聚焦基础支撑,构建优质数字化教学资源等方面提出对策建议,进一步优化专业数字化转型发展的实施路径。
[摘要]数字赋能中医药文化融入职教课程思政是中医药文化传承创新发展与深化教育数字化转型的关键举措。本文提出“文化传承、教育革新、国家战略"三维框架,揭示其理论意蕴与内在逻辑;针对当前主体意识薄弱、内容碎片化、技术滞后及互动不足等困境,提出构建跨界资源体系、创设虚实教学空间、创新交互模式、打造“认知、实践、创新"链条、建立校医企协同机制五大路径,推动中医药文化与职教思政深度融合,培育兼具工匠精神与文化自信的复合型人才。
[摘要]AI技术在高职英语课程中的应用,是顺应时代发展趋势,也是提升教学质量的关键所在。然而,高职英语课程中引入AI技术的有效性、合理性,还需进一步探讨。部分高职英语教师虽然已尝试引入AI技术,却存在盲目应用、忽略教学本质等问题,导致AI技术的应用价值尚未充分显现出来。基于此,本文通过对AI技术在高职英语课程中应用的有效性和合理性进行探讨,指出AI技术在高职英语课程应用中存在的问题,提出AI技术在高职英语课程中应用的策略,进而更好地使AI技术赋能高职英语教学。
[摘要]在新工科背景下,储能专业作为典型交叉学科,面临课程体系碎片化、实践教学不足及技术更新压力大等挑战。本文提出基于理论、技术、系统与场景四部分的模块化课程群构建原则,结合西安理工大学“能动+电气+材料"交叉融合实践,探索系统性、实践性和动态更新的课程群体系创新路径。实践证明,该体系有效提升了跨学科融合与工程能力培养,为储能人才培养提供了有益经验。
[摘要]就课程体系而言,全球批判性思维教学方法有4种基本模式:一般独立课程教学、学科注入式教学、学科浸没式教学、混合式教学——独立课程+学科(注入式或浸没式)教学。在通过开设独立课程培养学生批判性思维的教学实践中,存在两个方面的问题:一是重理论轻实践,二是重实践轻理论,这都无益于对学生批判性思维技能、倾向的培养。可借助案例教学方法将批判性思维理论学习与实践技能运用相统一,倡导批判性思维案例教学,从而培养学生“举一反三"“触类旁通”的实践技能。
[摘要]在乡村全面振兴背景下,文创包装设计课程教学与实践需紧密结合乡村文化资源、产业升级和可持续发展需求,通过教学改革逻辑重构、多维实践路径构建、创新价值维度突破形成“文化基因库+现代设计语言”双轨教学体系,并增设跨学科内容。实践路径包括文化解码工程、数字赋能平台和产业链实训基地,通过田野调查、数字技术和校村企协同创新工场等方式实现文化传承与市场转化。创新价值体现在文化叙事重构、环保材料应用和经济增值等方面,未来趋势应聚焦智能包装设计与乡村互联网的融合,培养复合型设计人才,以产教融合驱动教育模式改革,建成“政产学研"协同育人平台,实现守正创新、项目对接、成果转化全流程数字化管理。
[摘要]本文探讨了以虚拟教研室为平台推动“网络文学概论”课程教学的新模式。在数字化时代背景下,虚拟教研室的建设旨在打破传统课堂教学的时空限制,通过汇聚优质师资力量、构建开放高效的网络平台以及打造跨越时空的学习社区,为“网络文学概论"课程提供更加丰富、多元和互动的教学资源与环境。具体方法包括遵循“大师资"原则,邀请知名学者、作家和批评家入驻,为学生提供专业指导和学术支持;遵循“大平台”原则,建立支持多样化教学资源和活动形式的网络平台,优化用户体验和交互性;遵循"大课堂”原则,形成跨越时间和空间的学习社区,激发学生的学习兴趣和创造力。在运行过程中,注重资源建设、活动组织、学习支持和团队协作,以满足学生的学习需求,提升教学质量。通过虚拟教研室的建设,不仅能够促进学生对“网络文学概论”课程内容的深入理解和掌握,还能够培养学生的创新思维和实践能力,为网络文学领域培养更多高素质人才。
[摘要]本研究基于“学生为中心,产出为导向”教育理念,以西安欧亚学院“大学英语”课程为例,结合教学现状和学情分析,提出STEER主题教学模式、聚焦产出导向的教学目标和任务、混合式教学模式及小组合作学习等创新措施,强调教、学、评三位一体和语言思政融合。研究结果表明,这些措施有效提升了教学质量和学生的英语应用能力,也为新时代“大学英语"教学改革创新研究提供了新的视角。
[摘要]学科大类基础课在同一学科不同专业的人才培养中发挥着非常重要的基础性作用,本文以西安明德理工学院智能制造与控制技术学院电气工程与智能控制专业群为例,介绍了该专业群在学科大类基础课程资源建设、教学改革与育人体系建设方面的探索。实践证明,“两建三改”课程资源建设与教学改革体系和“五融并举"课程育人体系能够有效推动教与学两个方面的变革,对兄弟院校的同类课程建设起到一定的借鉴作用。
[摘要]在体育强国建设与健康中国战略的双重推动下,高校作为青年人才培养的主阵地,培养学生终身体育意识已成为落实“五育并举”促进其身心全面发展、适应终身健康需求的核心举措。本文以陕西省民办高校为研究对象,依据《体育强国建设纲要》《“体重管理年”活动实施方案》及《新时代陕西省立德树人工作指南》等政策精神,在界定终身体育意识内涵、分析其现实意义的基础上,从顶层设计、校园体育文化建设、辅导员引导、体育教师素养提升与榜样引领五个方面,探索学生终身体育意识的培养路径,以期为优化民办高校体育教育体系、服务体育强国战略提供实践参考。
[摘要]本文以西安明德理工学院的实践为案例,探讨高校德育视域下明德文化育人的理论与实践路径。通过分析明德文化的内涵及其与德育的融合逻辑,结合“五融入”的明德文化育人工作体系,系统梳理、总结该校在文化育人中的创新与成效。实践表明,学校通过课程渗透、实践体验、环境浸润等多维路径,有效提升了学生的道德素养和社会责任感,增强了校园文化的凝聚力,可为同类院校的教育教学改革提供理论与实践参考。
[摘要]职业教育国际化人才培养,是助力企业出海、加强政企校多主体协同创新,以推动知识、技能输出的重要教育实践。本研究基于访谈和案例,运用人才胜任力模型框架,分析职业教育国际化人才在知识技能、社会角色、自我认知、特质及动机等方面的素质需求,厘清了当前人才培养过程中面临的外部制约条件,并从“政府—企业—院校”的多主体视角提炼可行的培养路径,旨在为我国职业教育国际化人才培养体系的改革提供参考,助力“企业出海"背景下的职业教育多主体协同“走出去”。
[摘要]教师专业实践能力是知识、科研和教学“三维一体”的综合状态。研究以H高校133名教师为例,基于教师人口结构特征和知识特性,探索分析科研实践和教学实践等客观呈现、主观自评对教师专业实践能力提升需求的影响因素,发现:(1)教师专业实践能力的客观呈现中等偏低,专业差异不显著;主观自评与客观呈现是非显著的弱相关。(2)多数教师对专业实践能力,尤其是教学实践能力提升的需求普遍;提升需求存在科研与教学相对分离的态势,出现了教师自主学习和学校激励相分离的现象;提升责任主体归因于学校还是教师,显著受科研实践导向影响及教学任务的影响。据此,建议健全教师培训深造制度,完善教师自评机制和学校考评制度。
[摘要]高校智库档案管理对于推进师资队伍建设具有不可替代的重要作用。文章在阐述高校智库档案管理的内涵和特征的基础上,分析了其和师资队伍建设的内在关联,针对当前师资结构不合理、教学与科研失衡、团队协作不足、职业发展瓶颈等现实困境,提出了依托档案管理推进师资队伍建设的应对策略,旨在为新时代高校探索档案管理与师资队伍建设的新模式、新方法提供有益参考。
[摘要]针对陕西省自主品牌建设的现实需求及社会对专业复合型人才的培养要求,将高校创新创业教育与品牌强省需求相结合,从教学理念、教学主体、教学体系、综合配套等方面进行改革优化,构建出服务一大战略,面向两类主体,具有“三阶递进、四位一体、五维融合"特征的创新创业育训体系。以政产学研融合典范的品牌和高质量发展研究中心为例,就创新创业教育在支持学科建设、创新人才培养模式、助力陕西品牌高质量发展等方面进行了深度探索。
[摘要]本研究旨在深入剖析高职数学应用教育对学生职业能力的影响机制,以揭示两者之间的内在联系,为高职院校数学教学改革提供有力的理论依据与实践指导。通过理论分析、教学重构等研究方法,梳理高职数学应用教育现状,对学生职业能力的需求及培养路径进行全面探究。研究发现,项目式学习、校企合作案例、仿真情境设计等关键影响路径,在提升学生逻辑思维、数据分析、数学知识应用等职业能力方面发挥着重要作用。研究也指出高职数学应用教育面临教学资源限制、教师能力适配度不足以及学生基础差异等问题与挑战,这些问题制约着学生职业能力的有效培养。
[摘要]本文针对智能制造单元运维课程传统课堂教学存在的学生积极性差、思政育人不足、课程考核方式单一等问题,进行教学改革探索。提出引入企业真实项目案例,构建项目式教学法,同时深度挖掘各技能点的思政元素;此外,课程通过多元化考核方式,全面考核学生学习成效。实践表明,通过以上方法有效提升了学生对理论知识的掌握,并且动手能力、创新思维和职业素养都有加强,为同类课程改革提供了可借鉴的经验。
[摘要]随着信息技术的飞速发展,将其融入高职课堂教学已成为教育领域的重要趋势。本文通过阐述信息化教学工具在高职课堂中的应用实践,包括课前、课中、课后的具体运用方式与教学案例分析,深入探讨了这些工具如何提升教学效率、丰富教学内容呈现形式,以及对学生学习兴趣、学习动机、知识掌握程度和综合能力培养的积极影响。同时,基于学生反馈与教学效果评估,提出了优化学生学习体验的策略,旨在为高职教育工作者提供切实可行的信息化教学方法与思路,助力高职课堂教学质量的提升和学生综合素质的全面发展。
[摘要]在数字经济背景下,艺术职业教育迎来了新的机遇与挑战。本研究聚焦产教协同视域下数字赋能艺术高职生高质量就业路径,通过构建“政—校—企—行”四元联动协同育人模型,创新性地提出“技术—艺术—产业”三元协同理论框架,进而解析数字经济对艺术职业岗位技能需求的重构逻辑,聚焦艺术类高职院校产教融合实践,建立基于就业质量与协同育人指标的艺术职业教育动态反馈系统。在优化协同育人机制的基础上解决艺术职业教育就业结构性矛盾。最终,为艺术职业教育改革提供可推广方案,助力培养“技术 + 艺术”的复合型人才,提升学生就业质量。
[摘要]在高职院校的“电子商务法律法规"课程教学中,传统的教学模式往往面临诸多挑战,尤其是在教学内容的传递与学生学习兴趣的激发方面。电子商务法律法规涉及大量的法律条文、专业术语和复杂的法律概念,学生在学习过程中往往感到枯燥且难以理解。本研究探索了高职院校“电子商务法律法规”课程的改革路径,重点围绕教学模式、资源整合以及理论与实践结合等方面的创新实践。通过引入多元化的教学模式和信息化技术,推动课程内容的全面深化与个性化发展,以提高学生的法律素养、思维能力和社会责任感,核心在于培养学生在实际电子商务活动中运用法律知识的能力。
[摘要]在健康中国战略与食品产业智能化转型双重驱动下,高职食品营养检测专业课程改革势在必行。本研究基于布迪厄场域理论,结合陕西省地域特色,以渭南职业技术学院食品检测专业为研究对象,构建“资本—惯习—场域”的分析框架,创新性地提出“三维对接机制”与“四维融合策略”,全面重构课程体系。实证研究成效显著,改革后学生核心技能达标率提高了约 25% ,岗位适应周期缩短了近 35% ,对口就业率提升至 90% 以上,课程更新周期显著缩短。当前存在产业差异化限制导致普适性不足、虚拟场域融合深度不够等问题。未来将构建“政—行—企—校”四方联动机制,强化虚拟仿真实训场景的真实感,优化顶岗实习考核机制等举措,为高职食品营养检测专业课程改革提供更具普适性的解决方案,推动职业教育高质量发展。
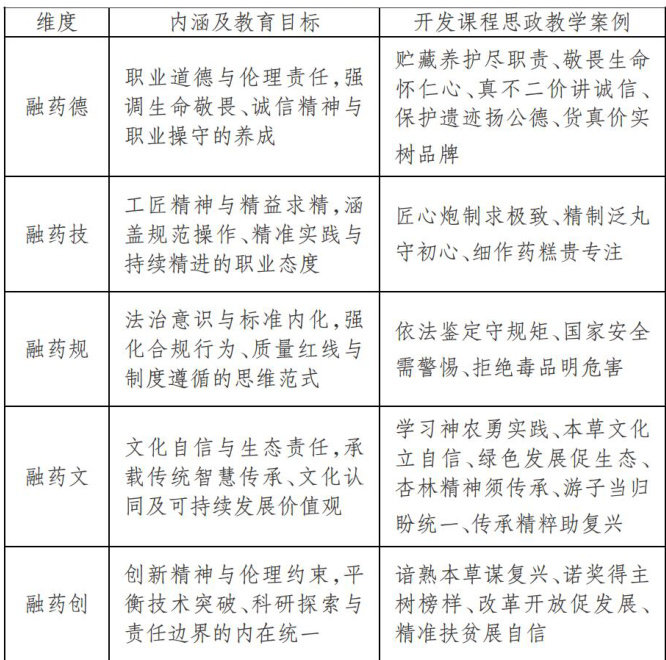
[摘要]本文以成果导向教育(OBE)理念为指导,以“天然药物学基础与应用”课程为例,探讨职业教育“金课”的构建路径与实施策略。针对传统教学存在的缺陷,课程团队围绕岗位能力培养目标,将教学内容重构为基础知识、鉴定知识、岗位应用知识及岗位技能实操四个模块,建立数字化与实体化相融合的教学资源体系,推行“五融四链”教学范式,并按“六步三阶三层"模式实施课堂教学,取得了良好的建设成效。