摘要:推进科教融汇是高等职业院校提高人才培养质量、促进人才精准培养和增强职业教育社会适应性的重要途径。高等职业教育科教融汇的推进建设具有整合、协同及增效的价值意蕴。针对当前高等职业教育科教融汇在机制、理念、主体及资源等层面存在的关键问题,高等职业教育的科教融汇建设应从制度建设解落实僵局、强化理念宣引破思维牢笼、调动多方参与职教育人积极性强主体地位以及促进资源的整合、共享及利用以削资源劣势等方面推动高等职业教育“科”与“教”的双向赋能发展。
摘要:职业院校应立足教育链、人才链、产业链、创新链的有机融合,深化产教融合、优化高技能人才培养路径,以提升育人质量和办学效益。搭建四链协同框架,重点分析人员、产出、创新、管理、资源和文化六个维度的协同关系,进而构建职业院校“2344"人才培养模式(即双师引领、三联举措、四大主体、四链融合)。以浙江交通技师学院电子商务专业为例,通过整合政校企行四方资源,探索四链融合下“2344”人才培养模式的具体实践路径。
摘要:随着产教融合不断深化,高职院校培养高素质技术技能人才已成为当前教育改革的重要目标之一。通过分析产品艺术设计专业的发展现状,发现人才培养中存在学生创新思维薄弱、技能培养系统性不足等问题,提出了构建“三对接”人才培养体系、实施“三维"技能提升工程、培育“工匠精神"职业素养等策略,旨在完善校企协同育人机制,强化学生实践动手能力,提升学生职业素养,为高职院校产品艺术设计专业人才培养提供可借鉴的人才培养路径。
摘要:劳动教育既是新质生产力的赋能对象,也是推动新质生产力生成与发展的智力支持。新质生产力的发展对劳动教育提出了更高要求,两者之间是双向赋能的关系,但新质生产力与劳动教育如何实现双向赋能鲜有研究。鉴于此,运用文献资料法与逻辑分析法,以“如之何—何其难—如何解”为主线,阐析新质生产力与劳动教育双向赋能的互动机制与现实困境,并提出纾解路径。研究发现,新质生产力与劳动教育以“技术驱动一场景建设、数智驱动—智慧教育、创新驱动—新质人才”形成互动机制,实现双向赋能。针对其存在的技术驱动劳动教育场景建设不佳、数智驱动智慧劳动教育应用不足、创新驱动新质劳动人才储备不够等现实困境,提出优化虚实劳动教育环境、建构智慧劳动教育生态、增加新质劳动人才储备等纾解路径,推动劳动教育高质量发展。
摘要:黑龙江煤炭红色文化历史悠久,在实施新时代立德树人工程中具有很大价值。通过深入挖掘黑龙江省煤炭行业在百年开采历程中形成的红色基因,梳理黑龙江煤炭红色文化的生长脉络,凝练黑龙江煤炭红色文化的精髓要义,剖析黑龙江煤炭红色文化育人价值实现的理论与现实依据,以“六个必须坚持”为引领,构建突出人民属性、自主属性、辩证属性、实践属性、整体属性和全局属性的育人价值实现体系。
摘要:思想政治教育是培养包括大学生在内的全体中华儿女承担起实现中华民族伟大复兴中国梦的重要途径。自我教育是思想政治教育的一种特殊形式,是自己对自己进行教育,自我教育的真正发生要以人们的自我教育素养为前提。加强大学生自我教育素养的培育,有助于引领大学生思想政治教育与时俱进,保障大学生思想政治教育提质增效,实现大学生思想政治教育的最终目标。目前,我国大学生自我教育素养培育仍然面临着诸多亟待解决的问题,主要表现在教师素质不足、内容供给失衡、方法简单单一、环境复杂多变等方面。提升教师队伍素质、优化培育内容供给、丰富培育方式方法、营造培育积极环境,是大学生自我教育素养培育的有效途径。
摘要:虚拟仿真实验作为一种数字化学习资源,为大学生泛在学习实验技术发展提供了可能,但泛在学习视角下开发虚拟仿真实验的理论体系和设计策略尚不完善。基于大学生的泛在学习特征,调查了虚拟仿真实验现存问题,从七个层面提出了指向大学生泛在学习需求的虚拟仿真实验设计策略:实现全环节线上操作,保证大学生学习的泛在性;开发分级难度模式,适应不同大学生的差异化需求;引入多元评价和讨论体系,搭建大学生个性化发展空间;科学设计导学教程,提高大学生自主学习效率;精细化实验操作的细节和过程跟踪,充分达成大学生自主学习目标;设置实验操作陷阱,在多重情境中发展大学生的深度认知和综合思维能力;优化实验交互系统,增强大学生的合作探究能力。
摘要:教育是国之大计、党之大计。党的二十大报告提出的高等教育需要“办好人民满意的教育”“加快建设教育强国”,为新时代高校教学督导体系赋予更高的价值意蕴,使其成为高校内部质量保障与教学质量监控的重要支撑。以人才培养方案的制定、执行与保障为例,高校教学督导工作在规范教学行为、优化教学质量和提升育人水平方面发挥着重要作用。从专业人才培养规律的视角出发,高校教学督导体系的建构应重点聚焦强化督导队伍建设、科学设计工作权责、优化监控工作方法三个方面,持续完善督导体系,确保高校内部质量保障体系良性发展,为全面提升高校人才培养质量提供坚实保障。
摘要:当前,高校推进“专创融合"课程面临课程体系机械叠加、校企协同失衡和评价标准割裂等现实困境,其根源在于主体地位不对等、跨学科协同机制缺失以及教学—科研—产业三螺旋能量循环阻滞,导致资源分散、目标冲突与融合效能低下。为此,引入共生理论,系统构建共生型“专创融合"课程模型及转化路径:共生单元重构聚焦知识与能力的基因级融合、共生界面创建着力打通互动壁垒、共生能量生成机制构建“知识创新—价值创造—反哺教学”的增值循环。在实践路径上,从课程开发、教学实施到评价改进形成闭环设计。
摘要:在“教育强国”战略引领下,青年教师教学竞赛成为提升教学水平、助力教师职业发展的重要平台,在广大青年教师中具有示范性意义。然而,两年一度的青年教师教学竞赛具有潮汐效应,缺乏长效机制,存在过度包装、内容错位、成果普及不足等问题。因此,从青年教师教学竞赛的办赛理念、赛制、现存问题出发,基于赛教融合理念,将教学提升要点拆解为教学理念、课程导入、教学设计、课程思政、教学反思等方面,提炼长效的教学策略与措施。从顶层设计、备赛组织、课堂转化、回归社会等方面探索构建青年教师教学竞赛长效机制,使青年教师教学竞赛成为新质生产力在高校教学领域的重要体现。
摘要:实践教学作为农学类动物医学专业不可或缺的组成部分,是培养学生专业素养和创新能力的主要方法和手段。从新农科建设背景出发,分析了现阶段动物医学专业实践教学建设存在的主要问题,介绍了安徽农业大学动物医学专业实践教学质量保障体系建设的主要途径和成效,提出了未来建设思路和目标,为构建符合现代动物医学发展需求的实践教学体系提供参考。
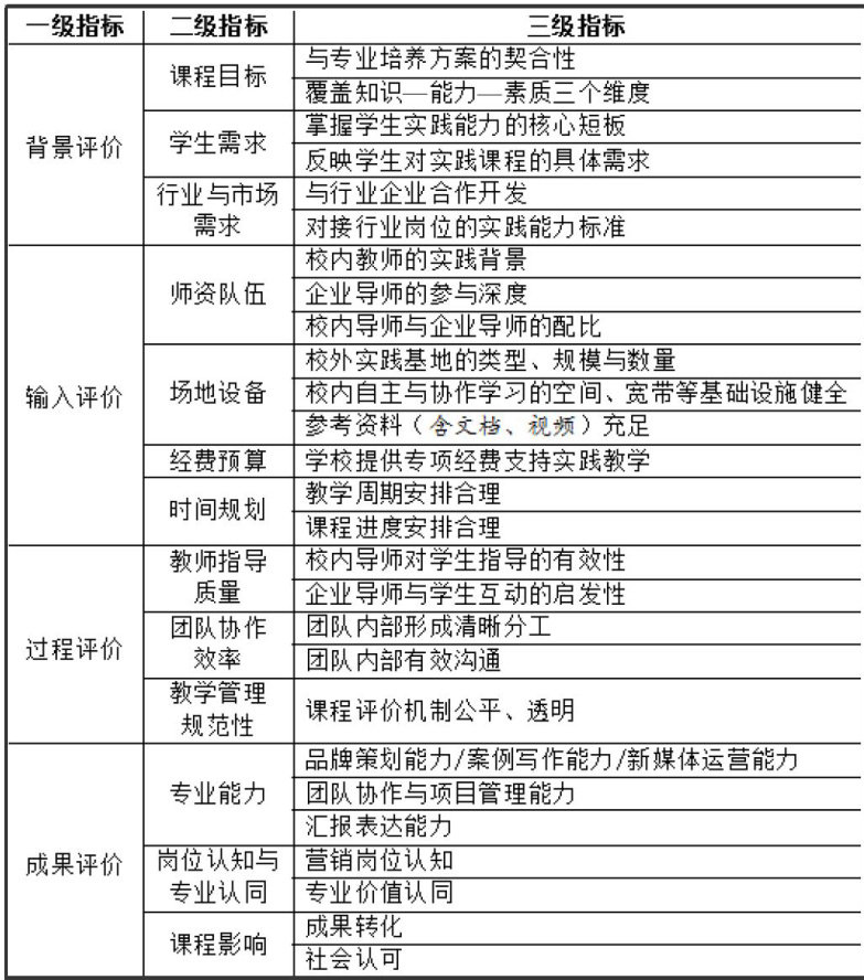
摘要:为破解传统文科专业实践课程教学评价体系不健全的难题,以市场营销专业为切入点,基于CIPP构建涵盖背景、输入、过程、成果四个维度的教学评价体系,并以湖南农业大学市场营销专业综合实践课程群为例,基于对学生的问卷调查开展实证研究。结果显示,课程在目标设定与学生需求适配性、教师指导质量等方面获得了较高认可,但在企业导师互动深度、理论知识与实践应用衔接、团队协作效率等方面仍存在优化空间。据此,从基地管理、课程联动、过程监管、成果孵化四个维度提出构建有针对性的教学质量保障机制,为传统文科专业实践课程改革提供可借鉴的实践范式。
摘要:在国家生态文明战略和绿色龙江建设背景下,高校水利类专业人才培养面临新的时代命题。以生态文明教育为导向,聚焦水利类专业教育教学改革,通过强化思想引领、构建多维课程体系、创新实践路径与优化考评机制,探索水利类专业人才培养与生态文明教育深度融合的实践路径,强化学生专业实践技能与生态文明意识的双重提升,为绿色龙江建设与筑牢祖国北方生态屏障提供坚实的科技支撑与人才保障。
摘要:基于南京工业大学数学系6年的实践与探索,提出了一套多方协同育人的数学专业导学方案。以历史为基,融思政铸魂,塑新生三观;以数学为基,依产业赋能,育复合人才;近景目标驱动,量化目标设计,动态闭环管理;导师引领,班主任关怀,学长助行;尊重志愿,家校协同,共促成长,通过这五大策略,有效稳定了数学系专业新生的情绪,提高了新生对专业的认同感和自信心,加深了新生对专业的理解,激发了新生的学习兴趣。实践效果表明,该方案为高校数学系主导办学的专业提供了有益的尝试,为其他院系的专业导学提供了借鉴和参考。
摘要:作为我国工程教育的战略性改革方向,新工科建设要求工科专业办学模式须进行系统改革。在此背景下,储运油料学作为油气储运工程专业的核心专业课程,也需要不断调整和优化课程体系。基于此,分析了新形势下储运油料学课程教学存在的问题,并依据教育部发布的《新工科研究与实践项目指南》,提出通过正确理解新工科的内涵、客观认识石油资源重要性、兼顾传统教学创新教学手段、丰富课程考核方法以及拓展课程功能等方面对储运油料学课程教学进行升级改造。
摘要:在“AI科技 + 专业集群”融合场景下,从商科人才定位、顶层设计、师资队伍、群内调整等方面阐述建设机制,为集群建设提供科学有效的方法指引。立足应用型院校转型发展视角,建立“区域经济链+专业集群"“特色产业链 + 创新链”"循环质量保障 + 订单培养”三大模式,精心培植兼具扎实技术专长、卓越职业素养与精湛实践能力的人才,为提高企业生产效率筑牢根基,推动区域经济优化升级。
摘要:历史主动精神是中国共产党在百年奋斗中形成的重要精神品质,强调把握历史规律、发挥主观能动性和担当使命,对推动党和国家事业发展具有关键作用。军事理论课程作为高校国防教育的重要组成部分,与历史主动精神在价值塑造、能力培养和知识传授方面高度契合。基于此,从理论认知、文化传承、品格塑造和国防素养四个维度分析军事理论课程传承历史主动精神的重要性,并基于理论支撑、实践基础、教学资源和政策保障论证了其可行性,再从教学内容体系化、智能化平台建设、全过程评价机制和专业化师资队伍建设四个方面探讨实践路径,旨在为深化军事理论教育改革、培养担当民族复兴大任的时代新人提供理论参考和实践指导。
摘要:以服务新质生产力发展战略为导向探索高校工商管理硕士案例教学改革,是实现工商管理硕士教育服务国家战略目标的必然要求。目前,工商管理硕士案例教学未能充分融合新质生产力发展理念和呈现实践情境,在教学目标、教学内容和教学方式等方面存在一定问题。以服务新质生产力发展战略为导向,从全员支持、全方位融合和全过程开展等方式探讨工商管理硕士案例教学的改革措施,可以更好地培养发展新质生产力需要的经营管理人才。
摘要:为切实提升民族史专业研究生史料运用能力,在其培养过程中加入满文读档活动是一种行之有效的创新型教学模式。该模式不仅有助于提高学生文献检索、学习与应用能力,还有助于不断优化学生培养机制,通过行之有效的理论学习与读档实践,提升学生综合研究水平。满文读档活动以翻转课堂为主要形式,采取学生为主、教师为辅,师生共同围绕清代满文档案史料进行研究解读。角色的转换能够有效激发学生学术研究兴趣,提升学生史料运用和热点问题捕捉能力,为学位论文选题及后续研究奠定扎实基础。同时,满文读档活动也为高校开设民族史专业研究生课程、课堂教学改革提供了新的探索思路。
摘要:大学生课程思政获得感是指学生在学习过程中通过课程思政所获得的知识、情感、价值观等方面的综合体验,体现了其对课程内容的认同与情感共鸣。基于对现有研究的梳理,围绕获得感的生成逻辑、提升路径及境界追求展开探讨,得出大学生课程思政获得感的生成依赖于需求满足、期望产生、实践体验和效能获得四个关键因素。因此,以需求驱动课程优化、以期望引领价值认同、以实践深化知行合一、以效能感增强持续动力等提升路径,可以为高校课程思政的深化提供理论支撑和实践参考。
摘要:习近平总书记视察哈尔滨工程大学时强调:要发扬“哈军工”优良传统,紧贴强国强军需要,为建设教育强国、科技强国、人才强国再立新功,并嘱托青年学子树牢科技报国志。将这一重要讲话融入高校思政课的教学,必须坚持政治引领和知识传授相统一、显性教育和隐性教育相统一、历史积淀和办学特色相统一的基本原则。通过强化课程设计、用好教学实践、共享教学成果的实践路径,确保习近平总书记重要讲话落地生根,推进学校思政课建设内涵式发展。
摘要:充分发挥思政课政治引导的基本功能和实现传导主流意识形态的根本任务是思政课建设的重点和难点。红色文化作为中国特色社会主义文化的重要组成部分,以其独特的文化形态彰显了鲜明的政治导向,为思政课建设提供了深厚的政治引导力量。基于此,高校要充分发挥红色文化的政治引导力量,以文化建设赋能思政教育,在思政课堂中提高学理回应力,增强理论说服力,发挥真理引导力,培育德智体美劳全面发展的时代新人。
摘要:思政课政策文本是开展思想政治教育的根本指南和行动依据。新时代,党和国家发表了一系列立意高远、内涵丰富、文风鲜明的思政课政策文本。总结这些政策文本的显著特点对于落实立德树人根本任务、实现思政课高质量发展具有重要意义。具体来看,新时代思政课政策文本的显著特点体现为:政策文本的生成具有世界性与民族性;政策文本的目标具有战略性与育人性;政策文本的对象具有多元性与协同性;政策文本的内容具有全面性与重点性;政策文本的话语具有政治性与规范性。